Series de Fourier (Grupo DMR)

De MateWiki
Saltar a: navegación, buscar
Trabajo realizado por estudiantes
Título Series de Fourier (Grupo DMR).
Asignatura EDP
Curso 2024-25
Autores Daniel Rodríguez Calderón, Marcos Cabellos Hernández, Rafael Pascual Ortega.
Este artículo ha sido escrito por estudiantes como parte de su evaluación en la asignatura


1 Introducción

En un espacio de Hilbert [math]L_2(a,b)[/math], una serie de Fourier converge en norma [math]L_2[/math] a una función real de variable real, [math]f[/math], que se puede representar mediante la base trigonométrica de Fourier como


[math] \quad f(x) \sim \frac{a_0}{2} + \sum_{n=1}^\infty\left[a_n\cos \left( nx \right) + b_n\sin \left( nx \right) \right] [/math].


Esta representación nos permite, tomando una suma parcial de la serie, aproximar a [math] f [/math]. Sin embargo, la base trigonométrica no se presta a la aproximación de funciones de variable real y valores complejos. Esta carencia nos lleva a la base trigonométrica compleja: considerando seno y coseno complejos, somos capaces de aproximar funciones de variable real y valores complejos o reales indistintamente. Esta base, con dominio [math] [-\pi,\pi] [/math]


[math] \quad \{e^{inx}\}_{n \in \mathbb{Z}} , [/math]


será nuestro foco de atención. La obtendremos formalmente a partir de la base trigonométrica original, para luego visualizarla y comprobar su capacidad para aproximar.

2 Base trigonométrica compleja

Para obtener la base compleja, partamos de la trigonométrica. Por la fórmula de Euler, podemos reescribir coseno y seno de la forma


[math]\quad \cos\theta = \frac{1}{2} (e^{i\theta} + e^{-i\theta}) [/math] [math]\quad[/math] y [math]\quad[/math] [math] \sin\theta = \frac{1}{2i} (e^{i\theta} - e^{-i\theta}) [/math].


Así, en [math] [-\pi,\pi] [/math], [math]f[/math] puede representarse formalmente como


[math]\quad f(x) \sim \frac{a_0}{2} + \sum_{n=1}^\infty\left[a_n\cos \left( nx \right) + b_n\sin \left( nx \right) \right] = \frac{a_0}{2} + \sum_{n=1}^\infty\left[\frac{a_n}{2}(e^{inx}+e^{-inx}) + \frac{b_n}{2i}(e^{inx}-e^{-inx}) \right] [/math] [math] =c_0 + \sum_{n=1}^\infty\left[c_n e^{inx} +c_{-n} e^{-inx} \right]=[/math][math] \sum_{n=0}^\infty c_n e^{inx} + \sum_{n=-\infty}^{-1} c_n e^{inx} =\sum_{n=-\infty}^\infty c_n e^{inx}, [/math]


donde [math] c_0:=\frac{a_0}{2}[/math], [math] c_n:=\frac{a_n-ib_n}{2} [/math] y [math] c_{-n}:=\frac{a_n+ib_n}{2} [/math]. Decimos que este desarrollo es formal por el penúltimo paso, notemos que estamos reordenando sumandos.

De esta forma hemos obtenido la base trigonométrica compleja


[math]\quad \{e_n := e^{ inx }\}_{n \in \mathbb{Z}} [/math].


Usando el producto escalar, comprobemos que es una base ortogonal


[math]\quad (e_n,e_m)_{L^2} = \int_{-\pi}^{\pi} e_n \overline{e_m} \,dx = \int_{-\pi}^{\pi} e^{inx} e^{-imx} \,dx = \int_{-\pi}^{\pi} e^{(n-m)ix} \,dx = \frac{-i}{n-m} e^{(n-m)ix} \Big|_{-\pi}^{\pi} = 0 \quad \text{si } n \neq m, \\ [/math] [math]\quad (e_n,e_n)_{L^2} = \int_{-\pi}^{\pi} e^{(n-n)ix} \,dx = 2\pi. [/math]


Aquí fijémonos en que hemos usado el producto escalar en [math]L^2(-\pi,\pi)[/math] dado por


[math]\quad (f,g)_{L^2} = \int_{-\pi}^{\pi} f(x) \hspace{0.2cm} \overline{g(x)} \,dx [/math].


Una observación relevante es que como la norma de cada elemento de la base es siempre [math] \sqrt{2\pi} [/math], podemos ortonormalizar dividiendo precisamente por esta constante a cada elemento de la base trigonométrica compleja.

(Pinchar) Términos de la base [math] \{e_n := e^{ inx }\}_{n} [/math] para [math]n \in \{-1,0,1,2\}[/math] en referencia tridimensional con eje real y plano complejo.
%%% Código generado junto con Chat GPT para la representación de la base trigonométrica compleja. 

clc
clear all
close all

%%% Planteamiento
x = linspace(-pi, pi, 10000);
n_values = [-1, 0, 1, 2];
    
%%% Visualizacion animada de la base
pelicula=VideoWriter('baseanimada.avi'); 
pelicula.FrameRate=100; 
open(pelicula); 

figura=figure(1);
hold on;
xlabel('x');
ylabel('Re(f(x))');
zlabel('Im(f(x))');
sgtitle('Representación de \{e^{inx}\}', 'Interpreter', 'tex')
grid on;
legend;
view(3);
axis([-pi,pi,-1.5,1.5,-1.5,1.5]);


h = gobjects(1, length(n_values));

for i = 1:length(n_values)
    z = exp(1i*n_values(i)*x);
    h(i) = plot3(NaN, NaN, NaN,'LineWidth', 1.75, 'DisplayName', ...
        sprintf('n = %d', n_values(i)));
    
end

for k = 1:70:length(x)
    for i = 1:length(n_values)
        z = exp(1i * n_values(i) * x);
        set(h(i), 'XData', x(1:k), 'YData', real(z(1:k)), ...
            'ZData', imag(z(1:k)));
        imagen=getframe(figura);
        writeVideo(pelicula,imagen); 
    end
    drawnow;
    pause(10^(-10));
end

hold off;
close(pelicula);

3 Extensión impar

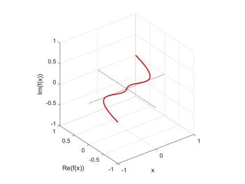
Representación gráfica de [math] f^*(x)[/math].
Figura6DMR.jpg
ImparfDMR V2.jpg
Representación de [math]f^*[/math] con eje [math]x[/math] y el plano complejo en la parte superior, mientras que representamos abajo parte real (izquierda) e imaginaria (derecha).


Nos podemos plantear cómo aproximar la siguiente función [math] f [/math]


[math]\quad \begin{align} f: [0,1] \subseteq \mathbb{R} &\longrightarrow \mathbb{C} \\ x &\mapsto 4x(\frac{1}{2} − x)^2 + ix. \end{align} [/math]


Notemos que el intervalo de definición no es simétrico. Extendamos [math] f [/math] de forma impar


[math]\quad \begin{align} f^*: [-1,1] \subseteq \mathbb{R} &\longrightarrow \mathbb{C} \\ x &\mapsto \begin{cases} 4x(\frac{1}{2} + x)^2 + ix \text{ , si } x\in [-1,0],\\ 4x(\frac{1}{2} - x)^2 + ix \text{ , si } x\in [0,1]. \end{cases} \end{align} [/math]


Tras representar esta función en las imágenes adjuntas, sólo nos falta adaptar la base [math] \{e^{n i x}\}_{n \in \mathbb{Z}}[/math] al nuevo intervalo. Comprobemos que como


[math]\quad \{e^{\pi n ix }\}_{n \in \mathbb{Z}} : (e^{\pi n ix},e^{\pi m ix})_{L^2[-1,1]} = \int_{-1}^1 e^{\pi (n-m)i} \,dx = \begin{cases} \int_{-1}^1 1 dx = 2 \text{ , si } n = m, \\ 0 \text{ , si } n \neq m, \end{cases} [/math]


entonces [math] \{e^{\pi n ix }\}_{n \in \mathbb{Z}}[/math] es una base ortogonal en [math][-1,1][/math], habiéndonos basado fuertemente en la periodicidad en el intervalo para el segundo caso. Ahora, podemos ortonormalizarla dividiendo por la norma común a todos los elementos, [math] \sqrt{2} [/math]. Esto define la base ortonormal


[math]\quad \{E_n\}_{n \in \mathbb{Z}} := \left\{\frac{\sqrt{2}e^{\pi n ix }}{2}\right\}_{n \in \mathbb{Z}}. [/math]


Para realizar las aproximaciones, necesitamos los coeficientes de cada elemento que consideremos, que pueden obtenerse por ortonormalidad de la base mediante el producto escalar ya que


[math]\quad f^*(x) \sim \sum_{n=-\infty}^{\infty} C_nE_n = \sum_{n=-\infty}^{\infty} C_ne^{\pi n i}, \quad [/math] [math] \quad C_n = (f^*,E_n)_{L^2[-1,1]} = \int_{-1}^1 f^*(x) \overline{E}_n(x) \,dx \in \mathbb{C}. [/math]

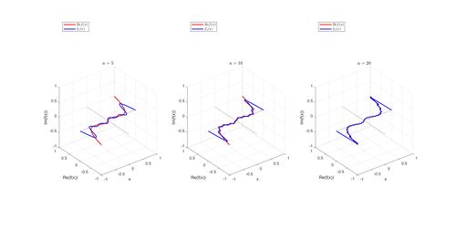
Aproximaciones mediante base trigonométrica compleja.
Figure2fDMR.jpg Erroresf.jpg
Figure3fDMR.jpg TrapeciofDMR.jpg
Representación de aproximaciones con elementos hasta [math] n = 5,10,20 [/math] en tres dimensiones, parte real de las aproximaciones y parte imaginaria respectivamente en esquinas superior izquierda y ambas de abajo. Mejora visiblemente, aunque difieran los extremos, reflejado en los errores representados en la esquina superior derecha.


Podemos estimar estos coeficientes [math] C_n [/math] numéricamente por fórmula del trapecio, y así aproximar la función para un número dado de [math] E_n [/math]. La aproximación con los elementos de la base de [math]-n[/math] a [math]n[/math] será entonces


[math] \quad f(x) \approx \sum_{i=-n}^{n} C_iE_{i\big{|}[0,1]}. [/math]


Vemos que la aproximación mejora el error en norma [math]L_2[/math], algo que esperábamos por continuidad de [math]f[/math] y su extensión impar. Además, como


[math] f(1) \neq \frac{f^*(-1)+f^*(1)}{2} = 0 [/math]


por ser impar, las aproximaciones convergerán puntualmente a [math] 0 [/math] en el valor [math] x=1 [/math]. No hay convergencia uniforme porque es necesario que la convergencia puntual de las aproximaciones sucesivas fuese [math] f [/math] en todo punto de [math][0,1][/math]. De hecho, el mayor error se obtiene aquí como [math]|f(1)-f_n(1)|=|1+i|=\sqrt{2}. [/math]


Podemos verificar que esta base también es útil con funciones reales aproximando [math]\text{Re}f [/math] con una extensión impar (representado gráficamente a continuación), precisamente [math]\text{Re}f^* [/math]. Por el mismo procedimiento, base y código, logramos de nuevo aproximaciones que convergen en norma del espacio de funciones pero no uniformemente, una vez más por el problema que causa [math] x=1 [/math], donde de nuevo se halla el mayor error con [math]|f(1)-f_n(1)|=|1|=1. [/math]

4 Código

Aproximaciones mediante base trigonométrica compleja.
Figure2RefDMR.jpg ErroresRef.jpg
Figure3RefDMR.jpg TrapecioRefDMR.jpg
Análogamente a [math] f^* [/math], las aproximaciones revelan ser capaces de tomar valores reales a pesar de partir de elementos con parte imaginaria no trivial. La aproximación vuelve a ser por norma del espacio de funciones pero no uniforme por el valor en [math] x=1 [/math].
Representando esta función real de variable real en las mismas referencias que con [math] f^* [/math], puede comprobarse que es precisamente su proyección ortogonal en el plano horizontal, claramente con parte imaginaria nula por estar definida como parte real de una función de valores complejos.
%%% Código generado junto con Chat GPT para aproximación y representación de gráficas. 

clc
clear all
close all

%%% Planteamiento
xx = 0:10^(-3):1;
xy = -1:10^(-3):0;
haux = @(x)(4*x.*(1/2 - x).^2 + 1i*x);
hauximp = @(x)-(4*x.*(1/2 - x).^2 + 1i*x);
yy=[hauximp(xx(end:-1:1)),haux(xx)];

%%% Comprobacion de la extension impar
figure(1)
plot3([xy,xx], real(yy), imag(yy), 'r', 'LineWidth', 1.75)  
xline(0);
yline(0);
axis equal
xlim([-1, 1])
ylim([-1, 1])
xlabel('x');
ylabel('Re(f(x))');
zlabel('Im(f(x))');
view(3)
grid on
hold off

figure(2)
subplot(1,2,1)
hold on
xlabel('x');
ylabel('R');
plot(xx, real(haux(xx)), 'r', 'LineWidth', 1.5)
plot(xy, real(hauximp(xx(end:-1:1))), ...
    'r', 'LineWidth', 1.5)
title('\rm Extensión impar de la función f(x)', 'Interpreter', 'tex')
grid on
subplot(1,2,2)
hold on
xlabel('x');
ylabel('iR');
plot(xx, imag(haux(xx)), 'r', 'LineWidth', 1.5)
plot(xy, imag(hauximp(xx(end:-1:1))), ...
    'r', 'LineWidth', 1.5)
title('\rm Extensión impar de la función f(x)', 'Interpreter', 'tex')
grid on


xx=[xy,xx];
N = [5,10,20];  

%%% Inicializacion los vectores de errores
L2_errors = zeros(length(N), 1);
uniform_errors = zeros(length(N), 1);

aux = 1;
for n = N %%% Aproximacion la funcion por la regla del trapecio
    a = zeros(1, n);  
    b = zeros(1, n);  
    fn = trapz(xx, yy/sqrt(2)) * ones(1, length(xx)); 
    
    for k = 1:n
        a(k) = trapz(xx, yy .* ...
            conj(exp(1i*k*pi*xx)/sqrt(2)));
        b(k) = trapz(xx, yy .* ...
            conj(exp(1i*(-k)*pi*xx)/sqrt(2)));
        
        fn = fn + a(k) * exp(1i*k*pi*xx)/sqrt(2) + ...
            b(k) * exp(1i*(-k)*pi*xx)/sqrt(2);
    end
    
    %%% Visualizacion de los resultados
    figure(3)
    subplot(1, length(N), aux)
    plot3(xx, real(yy), imag(yy), 'r', 'LineWidth', 1.75)  
    hold on
    plot3(xx, real(fn), imag(fn), 'b', 'LineWidth', 1.75)  
    xline(0);
    yline(0);
    axis equal
    xlim([-1, 1])
    ylim([-1, 1])
    legend({'$f(x)$', '$f_n(x)$'}, ...
        'Interpreter', 'latex', 'Location', 'northwest')
    xlabel('x');
    ylabel('Re(f(x))');
    zlabel('Im(f(x))');
    title(['n = ', num2str(n)], 'Interpreter', 'latex')
    view(3)
    grid on
    hold off

    %%% Parte real
    figure(4)
    subplot(1, length(N), aux)
    plot3(xx, real(yy), imag(yy), 'r', 'LineWidth', 1.75)  
    hold on
    plot3(xx, real(fn), imag(fn), 'b', 'LineWidth', 1.75)  
    xline(0);
    yline(0);
    axis equal
    xlim([-1, 1])
    ylim([-1, 1])
    legend({'$f(x)$', '$f_n(x)$'}, ...
        'Interpreter', 'latex', 'Location', 'northwest')
    xlabel('x');
    ylabel('Re(f(x))');
    zlabel('Im(f(x))');
    title(['n = ', num2str(n)], 'Interpreter', 'latex')
    view(2)
    grid on
    hold off

    %%% Parte imaginaria
    figure(5)
    subplot(1, length(N), aux)
    plot3(xx, imag(yy), real(yy), 'r', 'LineWidth', 1.75)  
    hold on
    plot3(xx, imag(fn), real(fn), 'b', 'LineWidth', 1.75)  
    xline(0);
    yline(0);
    axis equal
    xlim([-1, 1])
    ylim([-1, 1])
    legend({'$f(x)$', '$f_n(x)$'}, ...
        'Interpreter', 'latex', 'Location', 'northwest')
    xlabel('x');
    ylabel('Im(f(x))');
    zlabel('Re(f(x))');
    title(['n = ', num2str(n)], 'Interpreter', 'latex')
    view(2)
    grid on
    hold off
    
    %%% Guardamos los errores
    L2_errors(aux) = sqrt(trapz(xx, abs(yy - fn).^2));
    uniform_errors(aux) = max(abs(yy - fn)); 
    aux = aux + 1;
end

sgtitle('Aproximación de la función por la regla del trapecio', ...
    'Interpreter', 'latex');

%%% Visualizacion de los errores
figure(6);
hold on;
plot(N, L2_errors, 'b-', 'LineWidth', 2); 
plot(N, uniform_errors, 'r--', 'LineWidth', 2);  
grid on
xlabel('n');
ylabel('Error');
legend('Error L2', 'Error uniforme');
sgtitle('Errores en normas L2 y uniforme en función de n', ...
    'Interpreter', 'latex');
hold off;