Modelos epidemiológicos (Grupo 11A)

De MateWiki
Saltar a: navegación, buscar
Trabajo realizado por estudiantes
Título Modelos epidemiológicos. Grupo 11-a
Asignatura Ecuaciones Diferenciales
Curso Curso 2014-15
Autores Jorge Cimorra Arche, Alejandro Ayala Alcaraz, Luis Díez, Ana Cristina Fernandez Delgado, Dolores Ruiz Mirón
Este artículo ha sido escrito por estudiantes como parte de su evaluación en la asignatura


1 Interpretación de los parámetros

Tenemos el modelo epidemiológico definido a continuación:

[math]\frac{dS}{dt}=-aSI[/math]: [math]\frac{dI}{dt}=aSI-bI-cI[/math]


Ecuación 1: representa la población susceptible a contraer la enfermedad por estar en zona de riesgo respecto del tiempo. Ésta función disminuye con el tiempo (nos lo indica el signo negativo que acompaña al parámetro).

Ecuación 2: representa la variación de la población infectada respecto del tiempo. El primer término de la ecuación nos indica la variación de la población infectada dentro de la cual habrá que restar el número de curas y el número de muertes (los dos últimos términos).

Por lo tanto, el parámetro a marca la variación entre sanos e infectados, b son las curas y c las muertes.

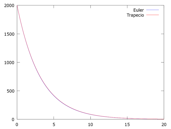
2 Método de Euler y Trapecio para S=0

Con [math]S=0[/math] nos que da una única ecuación: [math]\frac{dI}{dt}=-bI-cI[/math] cuyos datos iniciales son: [math]I0=2000 , b=0.3 , c=0.01.[/math]

clear all
t0=0;
tN=20;
h=0.1; %elección del paso
IO=2000;
S=0;
N=(tN-t0)/h;
t=t0:h:tN;
I=zeros(1,N+1); %Euler
I(1)=IO;
z=zeros(1,N+1); %Trapecio
z(1)=IO;
%aplicación del método numérico
for i=1:N
     I(i+1)=I(i)+h*(-0.3*I(i)-0.01*I(i));
     z(i+1)=(1/(1-h/2*(-0.31)))*(z(i))+h/2*(-0.31*z(i));
end
% interpretación gráfica
hold on
plot(t,I);
plot(t,z,'r');
hold off
legend('Euler','Trapecio','Location','best');


En la grafica podemos ver que para que el numero de infectados se reduzca a 500 el tiempo por euler tiene que ser 4.50 y por trapecio 4.40.

3 Estudio con poblacion de susceptibles constante a S=100 y S=200

El código es similar al del apartado anterior pero dejando la población susceptible como un parámetro constante.

%apartado 3 (S=100/S=200)
clear all
t0=0;
tN=40;
h=0.1; %elección del paso
I0=2000;
S0=input('Introduce valor de población susceptible:');
N=(tN-t0)/h;
t=t0:h:tN;
%asignación del valor inicial a la primera componente
S(1)=S0;
I(1)=I0;
%valor de los parámetros
a=0.003;
b=0.3;
c=0.01;
%aplicación del método numérico
for i=1:N
     A=[S0;I(i)]+h*[-a*S0*I(i);a*S0*I(i)-(b+c)*I(i)];
     I(i+1)=A(2);
end
% interpretación gráfica
hold on
figure(1)
plot(t,I);
plot(t,S,'r');
hold off
legend('Euler','Trapecio','Location','best');
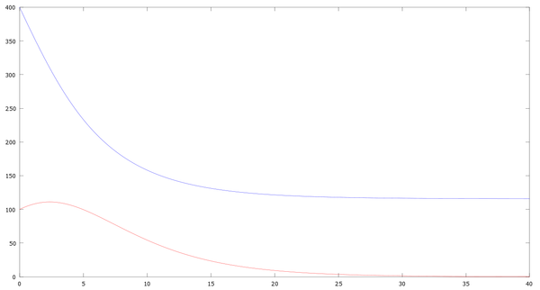
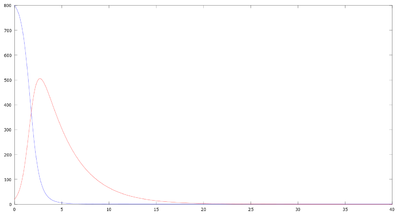
Población de susceptibles S=100
Población de susceptibles S=200

En la gráfica observamos que en un determinado momento la población de infectados se dispara. Esto sucede debido a que al mantenerse constante la población de susceptibles los infectados tienen un "suministro ilimitado" de nuevos miembros a infectar por lo que están continuamente sumándose elementos a esa población, siendo incapaces los términos de muertes y curaciones de equilibrar la ecuacion y hacer que los infectadps se reduzcan. Matematicamente se explica esto debido a que en la ecuacion [math]\frac{dI}{dt}=aSI-bI-cI[/math] el termino que suma poblacion es [math]aSI[/math], que toma un valor de [math]aSI = 6I[/math] y los terminos que restan son [math]-bI-cI[/math] y solo valen [math]-bI-cI = 0.31I[/math]. Están muy descompensados y por eso al llegar a un tiempo límite la poblacion de infectados crece descontroladamente.

4 Estudio del método completo.

Calculamos ya el problema para el sistema con las dos poblaciones interactuando entre si. El código es el siguiente:


%intervalo de tiempo
t0=0;
tN=40;
h=input('Introduce el paso de discretización temporal');
N=(tN-t0)/h;
S0=800;
I0=20;
t=t0:h:tN;
%asignación del valor inicial a la primera componente
S(1)=S0;
I(1)=I0;
%valor de los parámetros
a=0.003;
b=0.3;
c=0.01;
%aplicación del método numérico
for i=1:N
   A=[S(i);I(i)]+h*[-a*S(i)*I(i);a*S(i)*I(i)-(b+c)*I(i)];
   S(i+1)=A(1);
   I(i+1)=A(2);
end
%Interpretación gráfica 
hold on 
figure(1)
plot(t,S,'r')
plot(t,I)
hold off
maximo=max(I)
posicion=find(I==maximo)
tiempo=t(posicion)


Variamos ahora los datos iniciales S0=10000, I0=40

%intervalo de tiempo
t0=0;
tN=40;
h=input('Introduce el paso de discretizacion temporal');
N=(tN-t0)/h;
S0=10000;
I0=40;
t=t0:h:tN;
%asignación del valor inicial a la primera componente
S(1)=S0;
I(1)=I0;
%valor de los parámetros
a=0.003;
b=0.3;
c=0.01;
%aplicación del método numérico
for i=1:N
   A=[S(i);I(i)]+h*[-a*S(i)*I(i);a*S(i)*I(i)-(b+c)*I(i)];
   S(i+1)=A(1);
   I(i+1)=A(2);
end
%Interpretación gráfica 
hold on 
figure(1)
plot(t,S,'r')
plot(t,I)
hold off
maximo=max(I)
posicion=find(I==maximo)
tiempo=t(posicion)


Para las primeras cuatro gráficas tomamos como datos: (S0,I0)=(800,20) y para las cuatro últimas (S0,I0)=(10000,40), en todas ellas en tiempo es t ϵ [0,40]días.

h=0.1 h=0.01 h=0.001 h=0.0001
(S0,I0)=(800,20)
G11-4.1.1.png
G11-4.1.2.png
G11-4.1.3.png
G11-4.1.4.png
(S0,I0)=(10000,40)
G11-4.2.1.png
G11-4.2.2.png
G11-4.2.3.png
G11-4.2.4.png

5 Estudio de poblaciones mediante el método de Runge-Kutta

Realizaremos varias simulaciones con diferentes valores de las poblaciones iniciales de infectados y susceptibles, el tiempo del estudio y el numero de intervalos. Tomamos los mismos valores de los parámetros que en el apartado anterior: [math]a = 0.003 , b = 0.3 , c = 0.01[/math]

Los datos de poblaciones iniciales los nombraremos como [math]S(1)[/math] para los individuos susceptibles e [math]I(1)[/math] para los infectados. El tiempo de estudio lo indica la variable [math]tN[/math] y el paso la variable [math]h[/math].

Aplicamos el método Runge-Kutta y lo programamos en Octave UPM. Escribimos el código una sola vez. Para sacar todas las gráficas de los diferentes modelos solo hay que cambiar los valores de las poblaciones iniciales, tiempo y paso.


clear all

%Valores del tiempo
t0 = 0;
tN = 40;
h = 0.1;
N = round((tN-t0)/h); 
t = t0:h:tN;

%Vectores que contendrán la solución
S = zeros(1,N+1);
I = zeros(1,N+1);

%Valores iniciales
S(1) = 800;
I(1) = 20;

%Valores de los parámetros
a = 0.003;
b = 0.3;
c = 0.01;

%Bucle para sacar la componente i+1 de cada vector desde la primera hasta la N
for i = 1:N

 K1 = -a*S(i)*I(i);  
 K2 = -a*S(i)*I(i) + 1/2*K1*h;
 K3 = -a*S(i)*I(i) + 1/2*K2*h;
 K4 = -a*S(i)*I(i) + K3*h;
 S(i+1) = S(i) + h/6*(K1+2*K2+2*K3+K4); 

 L1 = (a*S(i)*I(i)) -I(i)*(b+c);
 L2 = (a*S(i)*I(i)) -I(i)*(b+c) + 1/2*L1*h;
 L3 = (a*S(i)*I(i)) -I(i)*(b+c) + 1/2*L2*h;
 L4 = (a*S(i)*I(i)) -I(i)*(b+c) + L3*h;
 I(i+1) = I(i) + h/6*(L1+2*L2+2*L3+L4);

end

%Gráficas
hold on
plot (t,S,'-')   %Población de sanos (azul)
plot (t,I,'-r')  %Población de infectados (rojo)
hold off


Solución por el metodo de RK4 (la obtenida en el código de arriba)
Solución por el metodo de RK4 con h "grande" (h=0.1)

En la gráfica superior se observa que al aumentar mucho los valores de la población el método no funciona. Es obvio, por ejemplo, que no puede haber poblaciones negativas ni existir las variaciones que se muestran en la gráfica. Esto es debido a que el paso es demasiado grande y en el bucle al haber números grandes también en la operaciones dan un error que provoca resultados incorrectos. Para solucionar esto simplemente disminuimos el paso a [math]h=0.01[/math] para analizar una mayor cantidad de intervalos y la nueva gráfica sale con la forma correcta. Añadimos también las gráficas con pasos [math]h=0.001[/math] y [math]h=0.0001[/math] y vemos la variacion entre ellas es mínima.

Solución por el metodo de RK4 con h "pequeña" (h=0.01)
Solución por el metodo de RK4 con h "pequeña" (h=0.001)

Hacemos un tercer análisis variando de nuevo las poblaciones, el tiempo de estudio y bajaremos el valor del parámetro [math]a[/math]. En los casos anteriores toda la población susceptible acababa infectada y posteriormente la población infectada también llegaba a 0. En este caso vemos que el parámetro [math]a[/math] que es el de contagio, junto con los datos de las poblaciones iniciales no consiguen que toda la población susceptible sea infectada antes de que la población infectada desaparezca; por lo que cuando esta desaparece la población de susceptibles se mantiene constante. Lo vemos en la gráfica inferior:

Solución por el metodo de RK4 con a=0.001

Utilizamos los métodos de Euler y Runge-Kutta porque son métodos explícitos, es decir, que para calcular el valor del termino [math]i+i[/math] solo se necesitan los valores de los términos [math]i[/math] anteriores. por el contrario, en los métodos implícitos para calcular el valor [math]i+1[/math] se necesitan los propios valores [math]i+1[/math] lo que conlleva a despejar manualmente los parámetros que se buscan, lo que en muchos casos es complicado o incluso imposible.

6 Análisis con parámetros variables

En este apartado utilizaremos el método de Heun para solucionar el mismo problema, pero le añadiremos unas pequeñas variaciones.

1. Cambiamos los valores de las poblaciones iniciales haciendo que en inicio los susceptibles sean 1600 y los infectados 40.

2. El parámetro de contagio 'a' será variable con el tiempo con valor: [math]a=0.003/1+t[/math] Esto significa que para el momento inicial tendrá un valor de 0.003; pero al ser el denominador negativo según avance el tiempo se ira haciendo cada vez mas pequeño; es decir, que cuanto mas avance el tiempo se tendrán menos posibilidades de ser infectado en el contacto de las dos poblaciones. Matemáticamente esto significa que el primer sumando de ambas ecuaciones, que es en el que interviene [math]a[/math], se hará cada vez menor, por lo que [math]S[/math] decrecerá mas lentamente (al tener signo negativo) e [math]I[/math] crecerá mas lentamente (al tener signo positivo).

El código utilizado y los resultados obtenidos son los siguientes.

clear all

%Valores del tiempo
t0 = 0;
tN = 40;
h = 0.1;
N = round((tN-t0)/h); 
t = t0:h:tN;

%Vectores que contendrán la solución
S = zeros(1,N+1);
I = zeros(1,N+1);

%Valores iniciales
S(1) = 1600;
I(1) = 40;

%Valores de los parámetros
a = zeros(1,N+1);
a(1) = 0.003/(1+t0);
b = 0.3;
c = 0.01;

%Bucle para sacar la componente i+1 de cada vector desde la primera hasta la N
for i = 1:N
 
 a(i+1) = 0.003/(1+t(i));
 
 K1 = -a(i)*S(i)*I(i);  
 K2 = -a(i)*S(i)*I(i) + K1*h;
 S(i+1) = S(i) + h/2*(K1+K2); 
 
 L1 = (a(i)*S(i)*I(i)) -I(i)*(b+c);
 L2 = (a(i)*S(i)*I(i)) -I(i)*(b+c) + L1*h;
 I(i+1) = I(i) + h/2*(L1+L2);
 
end

%Gráficas
hold on
plot (t,S,'-')
plot (t,I,'-r')
hold off


Solución por el metodo de Heun (código de arriba)


Como vemos, al disminuir el ratio de contagio conseguimos que parte de la población sana no se infecte; y cuando esta desaparece por culpa de los términos [math]-bI[/math] y [math]-cI[/math], la población sana se mantiene constante. Si al contrario de esto el parámetro [math]a[/math] tuviera un denominador menor que 1, cada vez el riesgo de contagio seria mayor y la disminución de población sana y aumento de los infectados sería mucho mas rápido.

7 Evaluación de un parámetro

En este apartado se nos propone el problema de ajustar nuestra solución a un resultado de otro experimento anterior, variando el parámetro [math]a[/math] para ver que valor hace que el maximo de infectados se de en el quinto dia o lo mas cercano posible. A continuacion escribimos el codigo que resuelve el problema.

clear all
 
%Valores del tiempo
t0 = 0;
tN = 40;
h = 0.1;
N = round((tN-t0)/h); 
t = t0:h:tN;
 
%Vectores que contendrán la solución
S = zeros(1,N+1);
I = zeros(1,N+1);
 
%Valores iniciales
S(1) = 1600;
I(1) = 40;
 
%Valores de los parámetros
a = 0.0005:10^-4:0.002;
b = 0.3;
c = 0.01;
TMAX = zeros(1,length(a));
%Bucle para sacar la componente i+1 de cada vector desde la primera hasta la N
for j = 1:16
 for i = 1:N
 K1 = -a(j)*S(i)*I(i);  
 K2 = -a(j)*S(i)*I(i) + K1*h;
 S(i+1) = S(i) + h/2*(K1+K2); 
 
 L1 = (a(j)*S(i)*I(i)) -I(i)*(b+c);
 L2 = (a(j)*S(i)*I(i)) -I(i)*(b+c) + L1*h;
 I(i+1) = I(i) + h/2*(L1+L2);
  if i>1 && I(i+1)<I(i) && I(i)>I(i-1)
   TMAX(j) = t(i);
  end 
 end
end
dist = (abs(TMAX-5));
[valormin,posmin] = min(dist);
a = a(posmin)


Para solucionar el problema dado nos hemos basado en los datos y el método del problema anterior; y hemos sacado la solución a base de encadenar sucesivos bucles. Primeramente hemos puesto un bucle tipo [math]for[/math] que nos elije un primer valor de [math]a[/math] y seguido un segundo bucle [math]for[/math] que resuelve el problema para ese valor del parámetro. antes de salir de este bucle, con un tercer bucle tipo [math]if[/math] evaluamos el valor máximo de la población de infectados e introducimos el tiempo correspondiente en el vector llamado [math]TMAX[/math]. Después cogemos el siguiente valor de [math]a[/math] a evaluar y repetimos el proceso hasta conseguir que el vector [math]TMAX[/math] tenga todos los tiempos cuando se da la mayor población de infectados para todos los valores del parámetro. Por ultimo solo queda ver cual es el mas cercano a 5. Para ello hacemos el valor absoluto de la resta entre el valor obtenido y 5 y sacamos la componente donde ese valor distancia es mínimo. Para terminar evaluamos [math]a[/math] para esa posición consiguiendo la solución para el problema planteado. En este caso el minimo se daba con el cuarto valor escogido del parámetro: [math]a = 8.000e-004[/math]