Explotación minera (grupo5-A)
SOMOS EL GRUPO 4 EL TITULO ES ERRONEO
| Trabajo realizado por estudiantes | |
|---|---|
| Título | Explotación Minera. Grupo 4-A |
| Asignatura | Ecuaciones Diferenciales |
| Curso | Curso 2014-15 |
| Autores | Youssef Abdalas 9
Miguel Fernandez Cifuentes 1249 Carlos Aquise Pino 622 Jaime Escobar Castro 598 Jaime Fidalgo Santos 1016 |
| Este artículo ha sido escrito por estudiantes como parte de su evaluación en la asignatura | |
Contenido
- 1 Introducción
- 2 Elección del Método de Modelización
- 3 Cálculo de 'r' para la definición de la Ecuación Diferencial
- 4 Análisis de la Función P(Q)
- 5 Comparación del Modelo de Gompertz frente al Modelo de Verlhust en P(Q)
- 6 Aproximación de Q(t)
- 7 Estudio de la Función Q cuando 't' tiende a Infinito
- 8 Función de Producción P(t) y Cantidad de Mineral sin Extraer
- 9 Revisión del Comportamiento del Modelo mediante el Método de Heun
1 Introducción
En una determinada región se ha encontrado el yacimiento de un mineral altamente demandado por la población, por ello vamos a tratar de modelizar el comportamiento de la explotación y con los resultados obtenidos analizaremos la veracidad del método empleado. Un trabajo de modelización consiste en, a partir de unos datos obtenidos de la realidad, obtener una caracterización matemática de dichos datos para poder aproximar su posible comportamiento siempre teniendo en cuenta las hipótesis de partida y teniendo en cuenta que hay que ser críticos, como veremos con los resultados obtenidos.
DATOS E INFORMACIÓN REAL
Mediante prospecciones geológicas se estima la cantidad total de mineral extraíble en 10875 Toneladas--------Variable K.
Un estudio de mercado dictamina que se espera un crecimiento rápido de la producción hasta los primeros 25 años, momento a partir del cual, ésta empieza a descender. Por las características técnicas de la explotación se estima una producción máxima de 240 Toneladas/año.
Además la mínima producción para la que la explotación es rentable son 25T/año, a partir de este momento se considera que habrá terminado la vida útil de la explotación.
2 Elección del Método de Modelización
Debido a estas características se decide utilizar el modelo de Gompertz que corresponde a la ecuación diferencial siguiente:
dQ/dt=rQLn(k/Q)
Donde:
Q(t): Cantidad de mineral extraída hasta el tiempo t [Toneladas]
k:Cantidad de mineral extraible [Toneladas]
r:Tasa intrínseca de crecimiento (Factor a determinar)
Para que nuestra ecuación diferencial quede completamente definida calculamos el valor de la constante r,Como tenemos datos reales sobre la producción y no sobre la cantidad de mineral extraído definimos la función producción como la dQ/dt es decir, la cantidad de mineral que se extrae por unidad de tiempo, lo que se corresponde perfectamente con la definición de producción, así:
P(Q)=rQLn(k/Q)
De esta función es importante decir que no depende de la variable tiempo implicitamente sino atraves de la función Q(t), es decir, la función producción es una composición de la función Q(t), por lo que, como es lógico pensar, depende del tiempo aunque no de manera explícita.
3 Cálculo de 'r' para la definición de la Ecuación Diferencial
Acudiendo a los datos iniciales sabemos que la producción tiene un máximo de 240 T/año, produciéndose éste a los 25 años.Reflejamos esto matemáticamente como:
dP/dt=0 --------------------------- rLn(k)-rQ'Ln(Q)-rQ'=0 con Q'(25)=240 ya que P era la derivada respecto al tiempo de Q(t)
Pmax=240---------------rQ(25)Ln(k/Q(25))=240
Lo que nos proporciona un sistema de ecuaciones con dos incógnitas (r, Q(25))
De este sistema cabe resaltar dos cosas:
1. Al producirse el máximo de la función producción a los 25 años y al depender de la función Q(t),ésta deja de ser una función tomando el valor correspondiente a Q(25).
2. Para calcular la dP/dt debemos utilizar la regla de la cadena, es decir dP/dt=(dP/dQ)*(dQ/dt)
Para resolver este sistema existen múltiples procedimientos, utilizar una calculadora gráfica o la función fsolve de Matlab que lo resuelve iterativamente y de manera aproximada etc
Sin embargo nosotros hemos decidido optar por un programa de Matlab que resuelve ecuaciones mediante cálculo simbólico, obteniendo una solución exacta del sistema. Como observación decir que Matlab no es un programa especializado en cálculo simbólico, si el sistema fuese muy complejo habría que acudir a otro tipo de herramientas, sin embargo en este caso simple e introduciendo las soluciones en las ecuaciones vemos que las verifican sin ningún problema, por lo que decidimos quedarnos con la solución exacta.
Programa Matlab:
syms r q;% Se introducen las variables de manera simbíloca q=Q(25)
k=10875;
solve('r*q*ln(10875/q)=240','r*240*ln(10875)-r*240*ln(q)-r*240=0','r','q');
r=ans.r;
r %muestra en pantalla el valor de r
%repito las sentencias por cuestiones de matlab para que me muestre el valor de q
syms r q;
k=10875;
solve('r*q*ln(10875/q)=240','r*240*ln(10875)-r*240*ln(q)-r*240=0','r','q');
q=ans.q;
q
Lo que nos da unos valores
r=16e/725 que es aproximadamente 0.06
Q(25)=1875/e que es aproximadamente 4000
Conocido el valor de r ya tenemos las expresiones completas tanto de la ecuación diferencial como de la función P(Q)
4 Análisis de la Función P(Q)
Obtenemos la gráfica de la función P(Q) en Matlab de la siguiente manera
%DATOS
r=(16*exp(1))/725;
k=10875;
Q0=0;
h=0.1;% Introduzco un tamaño de paso inventado suficientemente pequeño para obtener una buena aproximación de la curva
Q=Q0:h:k;% Vector equiespaciado con las toneladas extraibles que será la variable independiente
N=(k-Q0)/h;
P=zeros(1,N+1);%Creo un vector prodcción de ceros que se irá rellenando con la solución
for i=1:N+1;% Bucle que a cada valor del vector Q lo mete en la función producción
P(i)=r*Q(i)*log(k/Q(i));
end
plot(Q,P)%Dibuja la función P(Q)
max(Q) %Muestra en pantalla el máximo de la variable independiente que debe coincidir con k
max(P) %Muestra en pantalla el valor máximo de la función que debe coincidir con 240
De este código resulta la siguiente función
Como era de esperar el máximo lo alcanza en 240T/año para el valor de aproximadamente 4000T que obtuvimos de la resolución del sistema.
Vemos como la función no es simétrica, crece más rápidamente hasta alcanzar el máximo con un decrecimiento posterior más lento, por lo tanto se ajusta bastante bien con las previsiones que esperabamos de la explotación.
5 Comparación del Modelo de Gompertz frente al Modelo de Verlhust en P(Q)
Se puede estudiar cómo se ajusta otro modelo a nuestra situación. Para ello aplicamos el modelo logístico de Verlhust cuya ecuación diferencial tiene la forma:
dQ/dt=rQ(1-(Q/k))
El tratamiento de la ecuación es análogo al del modelo de Gompertz por lo que no vamos a detallarlo rigurosamente, en esencia debemos obtener las mismas ecuaciones dP/dt=0 (1), 240=rQ(1-(Q/k)) (2) y utilizar el mismo código de Matlab cambiando las ecuaciones. La resolución del sistema nos da unos valores: r*=960/k Q*(25)=k/2 Realizamos un programa en Matlab para comparar ambos resultados y ver cual se ajusta más a nuestra situación:
%verlhust, la implementación es análoga a la del otro método
r2=960/10875; %Nueva tasa de crecimiento
k=10875;
Q0=0;
h=0.1;
Q=Q0:h:k;%Vector variable independiente equiespaciado
N=(k-Q0)/h;
P2=zeros(1,N+1);%Vector de ceros del mismo tamaño que el de la var indep que rellenaré con la solución
for i=1:N+1;%Bucle que asigna a cada valor del vector Q la función Producción (De Verlhust)
P2(i)=r2*Q(i)*(1-(Q(i)/k));
end
% vuelvo a escribir el modelo de Gompertz para sacar ambos en la misma
% gráfica (Omito explicaciones por ser idéntico al anterior
r=16*exp(1)/725;
k=10875;
Q0=0;
h=0.1;
Q=Q0:h:k;
N=(k-Q0)/h;
P=zeros(1,N+1);
for i=1:N+1;
P(i)=r*Q(i)*log(k/Q(i));
end
hold on
plot(Q,P2)
plot(Q,P,'r')
legend('Verlhust','Gompertz')Vemos que el comportamiento según el modelo de Verlhust es muy simétrico. Al esperar una mayor producción durante los primeros años de la explotación es una buena razón para desechar este segundo método.
Podemos hacer una abstracción importante aquí y sacar una buena conclusión, las ecuaciones diferenciales se obtienen en base a principios e hipótesis realizadas, según más acertadas sean nuestras hipótesis mejor reflejará la ecuación el comportamiento real.
Hemos decidido por tanto que el modelo de Gompertz refleja mejor la situación que esperamos en la realidad por lo que a partir de ahora trabajaremos solamente con él.
6 Aproximación de Q(t)
Una vez hemos obtenido la función P(Q), es muy interesante resolver la ecuación diferencial para conocer la función Q(t). Para ello planteamos el siguiente problema de valor inicial:
dQ/dt=rQLn(k/Q) Ecuación diferencial
Q(t=0)=0 Condición inicial. Si Q(t) es la cantidad de mineral extraído hasta el tiempo t en el tiempo inicial se habrán extraído 0 T
Ademas de este PVI vamos a añadir una condición que nos viene impuesta por el análisis económico de la explotación. Se sabe que cuando la producción desciende hasta 25 T/año, la explotación deja de ser rentable, Por lo que resolveremos solamente hasta el valor de Q(t) que hace que P(Q)=25, dicho valor de Q lo podemos obtener fácilmente mirando la posición de la columna del vector P que hace a este P=25 y entrar en el vector Q para ese valor de columna.
Este resultado nos da 10450T extraidas que consideraremos como final de la vida útil de la explotación.
Cabe destacar que en la ecuación la función Q(t) que toma el valor 0 en el instante inical, por lo que el cociente se hace infinito y Matlab no lo resolvería, así, cuando implementemos el método aproximaremos el valor de 0 por un valor muy próximo a el, 0.00001.
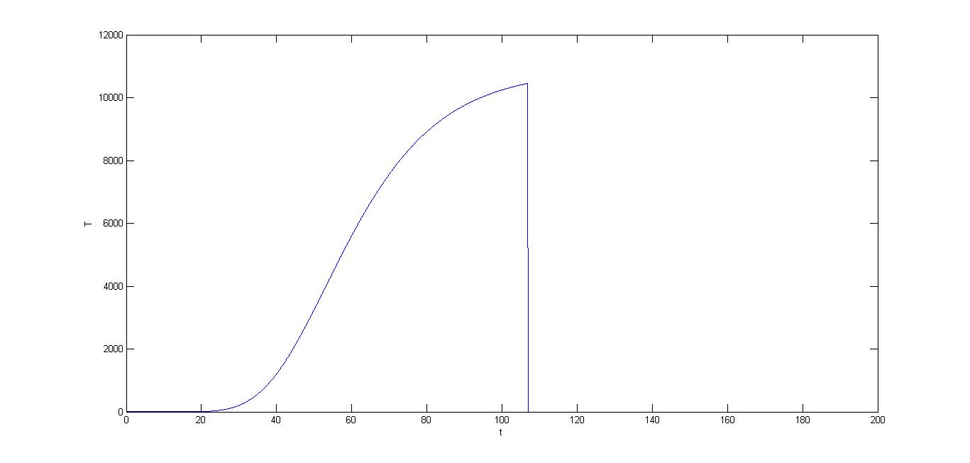
Para resolver la ecuación vamos a utilizar un método muy rápido y sencillo, el modelo de Euler, este método aproxima la función por la tangente para cada intervalo de tiempo, como nuestro intervalo de tiempo será de un mes, puede valer en primera aproximación pero utilizaremos métodos de mayor orden de error para comprobar la veracidad de este método.
%DATOS INICIALES DEL PVI
r=16*exp(1)/725;
t0=0;
k=10875;
tN=200; %cojo 200 años porque es un tiempo suficientemente largo como para agotar todo el mineral como veremos
N=200*12;%meses que tienen 200 años
h=tN/N; %tamaño de paso de un mes
Q0=0.000001 %No pongo 0 porque al aparecer Q en un cociente daría error el programa
t=t0:h:tN; % vector de tiempos equiespaciado
Q=zeros(1,N+1);%vector de ceros con lo que será mi solución, y que rellenaré en el bucle
Q(1)=Q0;
for i=1:N %Bucle del método de Euler
Q(i+1)=Q(i)+h*(r*Q(i)*(log(k)-log(Q(i))));
if Q(i)>10450 break %Condición de salida del bucle
end
end
plot(t,Q)
Con lo que obtenemos la gráfica:
Esta es una función muy interesante y que nos revela mucha información.
En primer lugar llama la atención que durante los primeros 20 años la cantidad de mineral extraído es muy poco, lo que no concuerda con las previsiones que esperábamos ni con la función de producción obtenida que nos decía que la producción crecía durante los primeros 25 años.
Por otro lado la función si que se corta(línea vertical) para el valor de 10450 T correspondientes al fin de la vida útil del material
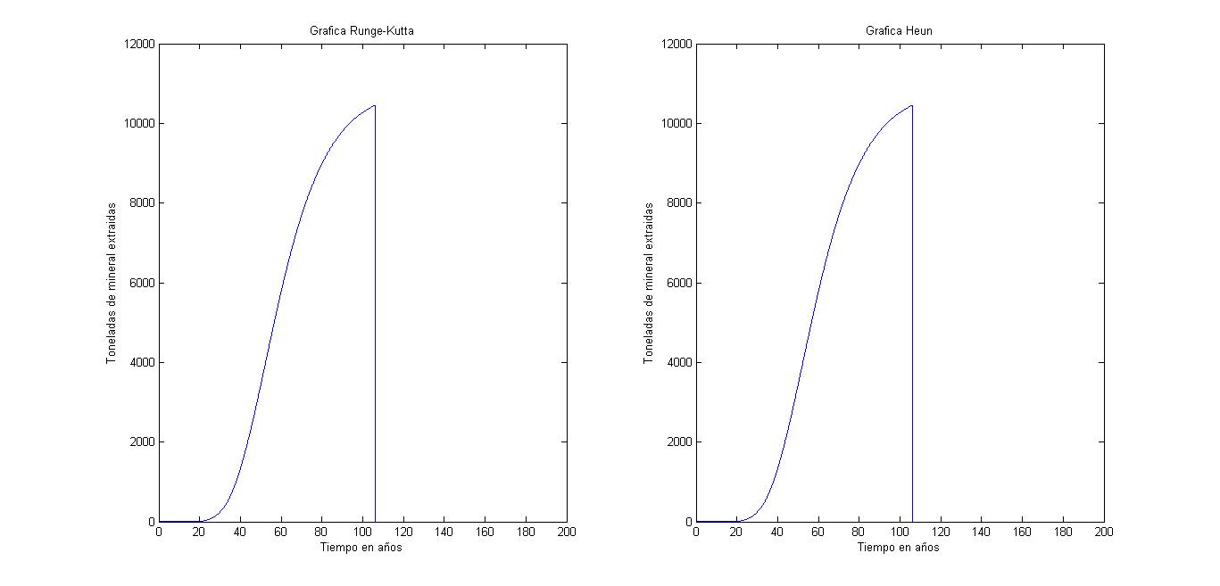
Esto nos hace sospechar de la aproximación de Euler, vamos a comprobarla utilizando métodos mejores como son Heun y Runge Kutta 4 para ver si el problema es del método :
clear all
r=16*exp(1)/725; %Tasa de crecimiento intrínseca
t0=0; %Tiempo inicial
k=10875; %Cantidad máxima extraíble
tN=200; %Tiempo final del intervalo de estudio
N=200*12; %Número de intervalos
h=tN/N; %Anchura de paso
Q0=0.000001; % Valor inicial
t=t0:h:tN; %Vector de componentes del tiempo
Q=zeros(1,N+1); %Vector de ceros a rellenar por el bucle RG4
Q(1)=Q0; %Introducimos el valor inicial RG4
Q1=zeros(1,N+1); %Vector de ceros a rellenar por el bucle Heun
Q1(1)=Q0; %Introducimos el valor inicial Heun
for i=1:N %Aplicamos el metodo de Runge-Kutta
k1=r*Q(i)*log(k/Q(i));
k2=r*(Q(i)+0.5*k1*h)*log(k/(Q(i)+0.5*k1*h));
k3=r*(Q(i)+0.5*k2*h)*log(k/(Q(i)+0.5*k2*h));
k4=r*(Q(i)+k3*h)*log(k/(Q(i)+k3*h));
Q(i+1)=Q(i)+h/6*(k1+2*k2+2*k3+k4);
if Q(i)>10450, break %Interrumpimos el bucle como consecuencia del final de la vida útil
end
end
for i=1:N %Aplicamos el metodo de Heun
k1=r*Q(i)*log(k/Q(i));
k2=r*(Q(i)+k1*h)*log(k/(Q(i)+k1*h));
Q1(i+1)=Q(i)+h/2*(k1+k2);
if Q1(i)>10450 ,break
end
end
subplot(1,2,1)
plot(t,Q)
title('Grafica Runge-Kutta')
xlabel('Tiempo en años')
ylabel('Toneladas de mineral extraidas')
subplot(1,2,2)
plot(t,Q1)
title('Grafica Heun')
xlabel('Tiempo en años')
ylabel('Toneladas de mineral extraidas')Podemos observar que las aproximaciones de estos métodos son muy parecidas a la obtenida mediante Euler, por lo que asusmimos que el problema no es del método sino que está en otro lugar.
Por este motivo vamos a mirar el PVI detenidamente:
dQ/dt=rQIn(k/Q)
Q(t=0)=0.000001
Vemos que en la primera iteración este valor tan próximo a 0 de la condición inicial entra multiplicando y diviendo en el cociente al que se le aplica un logarítmo. Dicho cociente se hará muy grande, pero al aplicarle el logaritmo se reducirá bastante y al multiplicar por un valor muy pequeño el resultado se acerca a 0
Por este motivo a la función le cuesta mucho despegarse del 0, vemos que en el momento en que lo hace la función crece rápidamente, por este argumento concretamos que para resolver esta ecuación diferencial es aconsejable utilizar una condición inicial que no se acerque tanto a cero.
Nota: Veremos esto gráficamente al final del texto, por eso no incluimos aquí un ejemplo ilustrativo de esta situación.
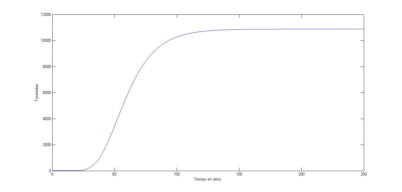
7 Estudio de la Función Q cuando 't' tiende a Infinito
Aunque consideramos estos datos muy alejados de la realidad vamos a continuar con el análisis a ver cómo se representan otras cuestiones.
Podemos estudiar por ejemplo que el la función Q(t) tiende a k cuando el tiempo se hace cada vez mas grande, esto es lógico ya que k=10875 son las Toneladas extraíbles de la mina, para verlo sólo tenemos que dar un paso de tiempo suficientemente grande para que se consuma todo el mineral y quitar la condición de salida de bucle al terminar la vida útil del mineral.
Para verlo implementamos el siguiente código:
clear all
r=16*exp(1)/725;
t0=0;
k=10875;
tN=250; %Valor de t muy grande simulando la tendencia a infinito
N=200*12;
h=tN/N;
Q0=0.000001;
t=t0:h:tN;
Q=zeros(1,N+1);
Q(1)=Q0;
for i=1:N %Metodo de RK4
k1=r*Q(i)*log(k/Q(i));
k2=r*(Q(i)+0.5*k1*h)*log(k/(Q(i)+0.5*k1*h));
k3=r*(Q(i)+0.5*k2*h)*log(k/(Q(i)+0.5*k2*h));
k4=r*(Q(i)+k3*h)*log(k/(Q(i)+k3*h));
Q(i+1)=Q(i)+h/6*(k1+2*k2+2*k3+k4);
end
plot(t,Q)
max(Q)
title('Aplicacion de RG4 cuando t tiende a infinito')
xlabel('Tiempo en años')
ylabel('Toneladas de mineral extraidas')
8 Función de Producción P(t) y Cantidad de Mineral sin Extraer
Conocida la función Q(t),aunque no la demos por buena, Ya podemos conocer la relación P(t). Para ello introducimos P(Q(t)), es decir, que a cada elemento del vector Q(t) le aplicamos la fórmula de la función P(Q), con esto tendremos implícitamente la relación de la producción en el tiempo, además vamos a cortarla para el valor de Q(t) que corresponde con el fin de la vida útil como hicios antes para conocer sólamente la curva de producción que interesa en términos de rentablidad económica de la explotación.
clear all
r=16*exp(1)/725;
t0=0;
k=10875;
tN=200;
N=200*12;
h=tN/N;
Q0=0.00001;
t=t0:h:tN;
Q=zeros(1,N+1);
Q(1)=Q0;
for i=1:N %Calculamos Q en funcion del tiempo
Q(i+1)=Q(i)+h*(r*Q(i)*(log(k)-log(Q(i))));
if Q(i)>10450 ,break
end
end
P=zeros(1,length(Q));
for i=1:length(Q) %Calculamos P en funcion de los valores de Q obtenidos en el bucle anterior
P(i)=r*Q(i)*log(k/Q(i));
end
plot(t,P)
title('Gráfica de producción')
xlabel('Tiempo en años')
ylabel('Toneladas por año')Vemos claramente que el máximo de la función no está en los 25 años que estimaba el análisis inicial del proyecto, esto es debido a que la aproximación de Q(t) no es buena y al introducir en P(Q) el vector de valores de Q(t) en vez de un vector equiespaciado como hicimos al principio los valores de la producción quedan desplazados hacia la derecha, es decir como en la función Q(t) en los primeros años apenas hay material extraído apenas habrá producción
La cantidad que quedaría en la mina sin extraer será la diferencia entre la cantidad total extraíble y la cantidad de material que se extrea durante la vida útil(ya calcuado), es decir:
10875-10450=425T quedarían sin extraer
Vamos a recapitular un poco, hemos obtenido la función Q(t) resolviendo el PVI por lo que ya hemos podido conocer P(T), como la aproximación para el modelo de Gompertz no ha sido buena vamos a repetir el mismo procedimiento paa el modelo de Verlhust anteriormente desechado, a ver como funciona en este caso. El procedimiento es totalmente análogo pero cambiando la ecuación diferencial que rige el modelo:
%OBTENCIÓN DE P(t) UTILIZANDO EL MÉTODO DE HEUN PARA EL MODELO LOGÍSTICO
clear all
%DATOS INICIALES
r=16*exp(1)/725;
t0=0;
k=10875;
tN=500;
N=200*12;
h=tN/N;
Q0=0.00001;
t=t0:h:tN;%Vector equiespaciado de tiempo
Q=zeros(1,N+1);%Vector del mismo tamaño de t que rellenaré con la solución
Q(1)=Q0;%Condición inicial
for i=1:N %Código del método de Heun
k1=r*Q(i)*(1-(Q(i)/k));
k2=r*(Q(i)+k1*h)*(1-(Q(i)+k1*h)/k);
Q(i+1)=Q(i)+h/2*(k1+k2);
if Q(i)>10450 break %Para el valor de Q(t) correspondiente a una producción de 25 T/año (vida útil) salgo del bucle
end
end
%Introducimos los valores de en la función P(Q) para el modelo logístico
P=zeros(1,length(Q));
for i=1:length(Q)
P(i)=r*Q(i)*log(k/Q(i));
end
plot(t,P)%Dibuja P(t)
En este caso obtenemos una aproximación de P(t) aún peor que antes, pasan aproximadamente 200 años desde el comienzo de la explotación hasta que empieza a haber producción notable, esto es debido a que para la condición inicial con la que trabajamos la ecuación es aun peor para las primeras iteraciones si antes el logaritmo nos daba un numero relativamente alto y lo multiplicabamos por un número muy bajo, en este caso para la ecuación
dQ/dt=rQ(1-(Q/k))
Para las primeras iteraciones multiplicamos un número muy bajo (la primera Q) por otro número muy bajo (Q/K)
Por eso la función de producción nos queda todavía más desplazada a la derecha ya que le cuesta despegar todavía mas del 0
Comprobado que los dos casos nos dan aproximaciones muy malas el proceso real dictamina que a los 12 años de explotación se han explotado 2695T (valor muy lejano del obtenido numericamente,como venimos diciendo).
9 Revisión del Comportamiento del Modelo mediante el Método de Heun
Además por mejora tecnológica en las técnicas de extracción se estima que quedan otras 9075 T extraíbles a partir de ese momento, por lo que decidimos revisar el modelo. Para ello debemos ajustar los nuevos parámetros del modelo de Gompertz (r,K)
K viene impuesto, en este caso será 9075T que son las máximas toneladas que se pueden extraer a partir de ese momento
El cálculo de r no es tan inmediato. Habíamos considerado la función P(Q) inicial como buena, y conocemos el verdadero Q(12)=2695. Buscando en el vector Q el valor de 2065 obtenemos la columna en la que esta el valor de P(Q) que nos interesa, que resulta ser
P(12)=225.5
Con estos datos se despeja la r de la ecuación de producción a los 12 años
225.5=r*225.5*Ln(9075/2695)
r=0.069 que es un valor algo más grande que el anterior, como debe ser ya que las técnicas de extracción son mejores, por lo que la producción aumentará en valor promedio.
Resolvemos el nuevo PVI
dQ/dt=0.069*Q*Ln(9075/Q) Q(t=0)=2695 Como vemos el valor de la condición inicial ya no es próximo a cero por lo que la ecuación diferencail debería poder aproximarse sin problemas, para conocer la nuevas nuevas funciones Q(t),P(Q),P(t), bajo las nuevas condiciones utilizamos el programa:
clear all
%CAMBIO DEL MÓDELO DEBIDO A LA FALTA DE VERACIDAD DEL MISMO
r=0.069;% Nueva tasa intrínseca de crecimiento
t0=0;
k=9075;%Nueva cantidad máxima extraible
tN=200;
N=200*12;
h=tN/N;
Q0=2695; %Nuevo valor de la condición inicial
t=t0:h:tN;%Vector equiespaciado de tiempos
Q=zeros(1,N+1);%Vector que rellenaré con la solución de Q(t)
Q(1)=Q0;
for i=1:N%Código para el método de Heun para obtener nuevamente Q(t)
k1=r*Q(i)*log(k/Q(i));
k2=r*(Q(i)+k1*h)*log(k/(Q(i)+k1*h));
Q(i+1)=Q(i)+h/2*(k1+k2);
end
subplot(3,1,1)%Junto las gráficas en una misma figura
plot(t,Q,'r')
%P(Q)
Q1=2695:h:k;%Vector que empieza desnde el valor conocido de mineral extraido hasta el agotamiento del mineral
P1=zeros(1,length(Q1));%Vector que rellenaré con la nueva función P(Q)
for i=1:length(Q1) %Bucle que rellena P en con los valores del vector Q
P1(i)=r*Q1(i)*log(k/Q1(i));
end
%P(Q(t))
P2=zeros(1,length(Q));%Vector que utilizaré para dibujar P(t)
for i=1:length(Q)
P2(i)=r*Q(i)*log(k/Q(i));
end
%Cómandos para la generación de las figuras en un mismo cuadro para
%facilitar la comparación entre ellas
subplot(3,1,2)
plot(t,P2,'g')
subplot(3,1,3)
plot(Q1,P1,'b')
max(P2)
Del que resultan los siguientes resultados:
En primer lugar hay que destacar que para las primeras dos gráficas empezamos a contar con tiempo cero, es decir trasladamos el origen de tiempos a los 12 años, fecha en la que se realiza la revisión del modelo.
La función Q(t), siempre es creciente, porque la cantidad de mineral extraído no puede descender,además, crece con más fuerza los primeros años ya que es el periodo en el que la demanda es mayor. Después el crecimiento se va debilitando hasta tender al valor de la nueva cantidad de mineral extraíble, por lo que en este caso y como decíamos cuando analizamos el valor inicial para el comienzo de la explotación, la aproximación mejora al no utilizar una condición inicial cercana a cero.como cabe esperar ya que el mineral es más demandado y las técnicas de explotación mejoran.
La función P(t) es la derivada de Q(t). Como Q(t) empezaba creciendo fuerte con posterior debilitamiento pero siempre creciente su derivada deberá ser,como es el caso, decreciente tendiendo a cero cuando la función Q(t) tiende al valor de K.
El máximo de la función Pt) se produce aproximadamente al quinto año lo que corresponde al año 17 de toda la explotación, se estimaba que iba a ser el año 25, pero como la explotación real de la mina superó las previsiones, tiene sentido que el máximo se produzca antes.
En la siguiente gráfica hemos ajustado la nueva función P(Q) para compararla con la producción inicial. Como se puede ver, al mejorar las técnicas de excavación aumentan tanto las toneladas totales extraídas como la producción anual. Asimismo, los crecimientos y descensos de producción en la nueva función son mas acusados y cumple perfectamente la previsión de mayor crecimiento durante los primeros años..
Con esto damos por finalizado el estudio de la explotación mineral y vamos a poner brevemente lo que consideramos más importante:
Las ecuaciones diferenciales sirven para modelizar un suceso real, pero esta simulación atiende a unos principios e hipotesis realizados y nunca se puede tomar la solución como 100% verdadera, tenemos que ser críticos.
En nuestro caso particular el método no lo consideramos como válido, luego hay que buscar u otra ecuación que modelice mejor el comportamiento o cambiar las condiciones de nuestro modelo, como hemos hecho al final.







