Explotación minera (Grupo 7C)

De MateWiki
Saltar a: navegación, buscar
Trabajo realizado por estudiantes
Título Explotación minera
Asignatura Ecuaciones Diferenciales
Curso Curso 2014-15
Autores • Jaume Martorell Cerdá
• Miguel Angel Serrano Leo
• Carla Vázquez Gómara
• Pablo Alonso Medina
• Joaquín Sánchez Molina
• Fernando Millán Cobo
Este artículo ha sido escrito por estudiantes como parte de su evaluación en la asignatura

1 Introducción

  • El problema nos pide el análisis de la explotación de un yacimiento de mineral. Dicha explotación sigue un modelo logístico de Gompertz, cuya ecuación tiene la siguiente forma:
:[math] {dQ \over dt}=rQlog ({K \over Q}) [/math]

donde Q(t) es la cantidad de mineral extraído, K la cantidad total extraíble y r la tasa intrínseca de crecimiento.

  • En nuestro caso, sabemos que la extracción de mineral tendrá un crecimiento muy rápido de producción durante los primeros 25 años, momento a partir del cual descenderá lentamente debido a diversos factores. Además de esto, conocemos la cantidad total extraíble del yacimiento, por lo que nuestra ecuación inicial quedará de la siguiente forma:
:[math] {dQ \over dt}=rQlog ({10875 \over Q}) [/math]

2 Relación entre cantidad y producción

Mediante las siguientes gráficas, se demuestra que la relación entre Q y P es la siguiente:

[math] {dQ \over dt}= P [/math]

o lo que es lo mismo:[math] P=Q' [/math]
Para ello, vamos a ver la representación gráfica de cada función.

De esta forma, la evolución de Q respecto al tiempo tendría esta forma:


Evolución de Q respecto al tiempo

Y la evolución de P respecto al tiempo es la siguiente:


Evolución de P respecto al tiempo

Podemos observar a simple vista que el valor de P es la pendiente de la función Q(t), ya que vemos que el punto de inflexión de la función Q coincide con el máximo de la función P.

3 Modelo de Gompertz: Valor de la tasa de crecimiento (r) y resolución de la función de producción

3.1 Tasa de crecimiento r

  • Partimos del siguiente dato inicial:
K= 10875 toneladas
  • La ecuación del modelo de Gompertz es:
:[math]{dQ \over dt}=rQlog({K \over Q})[/math]
  • Condición:
P(t=25 años)= 240 t/año [math] \rightarrow [/math] P(25)=240 [math] \rightarrow [/math] Q'(25)=240
  • Resolución:

La solución de la ecuación de Gompertz es la siguiente:

: [math] Q(t)=Ke^{-Ae^{-rt}} [/math]

El enunciado dice que la producción es máxima a los 25 años, por lo que si Q' tiene un máximo en un punto, Q"=0 en dicho punto.
Derivamos la ecuación inicial del modelo y la igualamos con la condición que hemos obtenido anteriormente.

: [math] Q"=r^2Qln({K \over Q})ln({K \over Q}-1)=0  [/math]

Despejando esta ecuación llegamos a que Q(25 años)= 4000,69 t.
Conociendo Q(25) podemos despejar "r" de nuestro problema:

:  [math] Q'= rQ(25)ln({10375 \over Q(25)})=240 [/math]

Así obtenemos r=0,05999 [math] \simeq [/math] 0,06
Con estos datos, ya podemos despejar A de [math] Q(t)=Ke^{-Ae^{-rt}} [/math], siendo A=4,4705
Por lo tanto, nuestra ecuación del modelo de Gompertz quedará de la siguiente forma:

:  [math] Q(t)=10875e^{-4,47e^{-0,6t}} [/math]

Y su representación gráfica:

Evolución de Q respecto al tiempo con el modelo de Gompertz

3.2 Función de producción P(Q)

Para obtener la función P(Q), obtendremos por un lado P(t) y por otro Q(t), para después representarlos en la forma P(Q).
Evolución de P(Q) con el método de Gompertz

La gráfica hace referencia a la producción que se tiene en función de la cantidad de mineral extraída. Se puede ver que el máximo se alcanza para una P=240 toneladas/año cuando la cantidad extraída es Q=4000,69 toneladas.

CODIGO MATLAB

%Lo que haremos será calcular valores de Q para distintos valores de t, y
%luego calcular valores de P para esos mismo valores de t. Una vez tengamos
%los valores de P y Q en sendos vectores, los representaremos
K=10875;
A=4.47;
r=0.06;
t=0:1:100;
Q=zeros(1,101);
P=zeros(1,101);
for i=1:101
Q(1,i)=K*exp(-A*exp(-r*t(i)));
end
for j=1:101
P(j)=r*Q(j)*log(K/Q(j));
end
plot(Q,P,'*g')
xlabel('Cantidad de mineral extraída en toneladas')
ylabel('Producción de mineral en toneladas/año')


4 Modelo de Verhulst: Valor de la tasa de crecimiento (r) y resolución de la función de producción

4.1 Tasa de crecimiento r

  • Partimos del siguiente dato inicial:
K= 10875 toneladas
  • La ecuación del modelo de Verhulst es:
[math]{dQ \over dt}=rQ(1-{Q \over K})[/math]
  • Condición:
P(t=25 años)= 240 t/año [math] \rightarrow [/math] P(25)=240 [math] \rightarrow [/math] Q'(25)=240
  • Resolución:

Para la resolución, utilizamos el mismo planteamiento que en el apartado anterior del modelo de Gompertz.

: [math] Q"=rQ'(1-{Q \over 5437,5})=0  [/math]

En el caso del modelo de Verhulst obtenemos r=0,0883 y Q(25 años)=5437,5 t. Así, la ecuación del modelo tendrá la siguiente forma:

: [math] Q'=0,0883Q(1-{Q \over 10875})  [/math]

Y la representación gráfica queda de la siguiente forma:

Evolución de Q respecto al tiempo con el modelo de Verhulst

4.2 Función de producción P(Q)

Como sabemos que P=Q', la ecuación de P(t) es la siguiente:

: [math] P(t)=0,0883Q(t)(1-{Q(t) \over 10875})=0  [/math]

La ecuación de Q(t) la hemos obtenido integrando la del modelo obtenida anteriormente, y tiene la forma:

: [math] Q(t)={1196,25e^{0.088276t} \over 1+11e^{0.088276t}}  [/math]

Al igual que en el apartado anterior, obtenemos P(Q) dibujando ambas funciones en la misma gráfica:

Evolución de P(Q) con el método de Verlhust

Vemos que la gráfica empieza en 1000 toneladas porque en caso contrario tendríamos una indeterminación a la hora de calcular los valores.

CODIGO MATLAB

%Lo que haremos será calcular valores de Q para distintos valores de t, y
%luego calcular valores de P para esos mismo valores de t. Una vez tengamos
%los valores de P y Q en sendos vectores, los representaremos
K=10875;
C=0.11;
r=0.0883;
t=0:1:100;
Q=zeros(1,101);
P=zeros(1,101);
for i=1:101
Q(1,i)=(C*K*exp(r*t(i)))/(1+C*exp(r*t(i)));
end
for j=1:101
P(j)=r*Q(j)*log(K/Q(j));
end
plot(Q,P,'-b')
xlabel('Cantidad de mineral extraída en toneladas')
ylabel('Producción de mineral en toneladas/año')


5 Comparación de P(Q) según modelos de Gompertz y Verhlust

Comparación de modelo de Verhlust y Gompertz

La gráfica muestra la comparación entre el modelo logístico de Verhlust y el modelo de Gompertz. Nos quedaremos con el modelo de Gompertz ya que como podemos observar en las gráficas se ajusta más a nuestro modelo, ya que la producción inicial se aproxima más al valor nulo al comenzar el modelo.

CODIGO MATLAB

%Comparativa LOGISTICO vs GOMPERTZ
t0=0;
tN=100; %Consideramos periodo de representacion de 100 años como suficientemente representativo graficamente
h=0.01;
t=t0:h:tN;
%MODELO LOGISTICO
Q_log=(1196.25.*exp(0.088276.*t))./(1+0.11.*exp(0.088276.*t));
P_log=0.088276.*Q_log.*(1-Q_log./10875);
%MODELO GOMPERTZ
Q_gom=10875.*exp(-4.47.*exp(-0.06.*t));
P_gom=0.05999.*Q_gom.*log(10875./Q_gom);
%Comparativa de cantidades extraidas
figure
hold on
plot(t,Q_log,'g')
plot(t,Q_gom)
plot(t,t.*0+10875,'r')
xlabel('Tiempo en años')
ylabel('Cantidad de material extraido en toneladas')
legend('Cantidad extraida (modelo logistico)','Cantidad extraida (modelo Gompertz)','Cantidad total extraible (limite)','Location','Best')
hold off
%Comparativa de producciones
figure
hold on


6 Concepto de vida útil de la explotación

A partir de las gráficas obtenidas de Q(t) y P(t) se va a introducir la corrección del final de la vida útil.
Se ha definido el final de la vida útil de la explotación como el momento en el que la producción baja de 25 t/año, de modo que localizando ese instante de tiempo (ver códigos MATLAB) podemos corregir la curva de Q(t)
Aproximaremos dicha función Q(t) modificada mediante los siguientes métodos numéricos:

6.1 Método de Euler

Comparación de modelo de Verhulst y Gompertz

En la siguiente gráfica se puede apreciar el desarrollo de la función de cantidad de mineral extraído frente al tiempo hasta que se llega a una producción menor de 25 toneladas/año, momento en el cual la explotación deja de ser rentable y la cantidad de mineral extraída desde ese momento es cero.

CODIGO MATLAB

r=0.06;
k=10875;
t0=0;
tN=100; %Consideramos periodo de representacion de 100 años como suficientemente representativo graficamente
h=(1/12); %Nos piden que h sea de 1 mes. Hay 1/12 meses en un año
t=t0:h:tN; %t tiene 1201 elementos. 1201 elementos - 1 elemento inicial = 1200 elementos.
%1200 elementos entre 100 años que hemos representado = 12 elementos.
%12 elementos por año, es decir, uno por cada mes.
Q0=124.4896; %Suponemos para Euler el mismo valor inicial que el obtenido con la condicion a t=25 años
%del problema sustituida en la ec. Gompertz programada segun la sol. analitica
Q=zeros(1,length(t));
P=zeros(1,length(t));
Q(1,1)=Q0;
P(1,1)=r*Q(1)*log(k/Q(1));
for i=1:length(t)-1
    Q(1,i+1)=Q(1,i)+h*r*Q(1,i)*log(k/Q(1,i));
    P(1,i+1)=r*Q(1,i+1)*log(k/Q(1,i+1));
end
for n=1:length(t)-1
    P(1,n);
    if P(1,n)>=25
        Plim=P(1,n);
        m=n;
    end
end
Plim %Plim es el ultimo valor de la produccion que esta por encima de las 25t/año
m %Paso correspondiente al valor de Plim, se puede comprobar que P(m)=Plim=25t/año

%Ahora que ya conocemos el paso de tiempo en el que finaliza la vida util
%de la explotacion (m=787), se puede reescribir la funcion Q(t), que valdra
%0 a partir de dicho paso de tiempo
for j=m:length(t)-1
    Q(1,j+1)=0;
end

figure
plot(t,Q(1,:))
xlabel('Tiempo en años')
ylabel('Cantidad de material extraido en toneladas')
legend('Cantidad de material extraido (Gompertz / Euler)','Location','Best')
figure
hold on
plot(t,P(1,:))
plot(t,t.*0+25,'r')
xlabel('Tiempo en años')
ylabel('Produccion en toneladas/año')
legend('Produccion (Gompertz / Euler)','Produccion limite (por debajo la vida util de la explotacion habra terminado)','Location','Best')
hold off


6.2 Método de Runge-Kutta

Comparación de modelo de Verhulst y Gompertz

La siguiente gráfica representa lo mismo que el apartado anterior, pero utilizando el método de aproximación de Runge Kutta, que es más preciso.


CODIGO MATLAB

clear all
r=0.06;
k=10875;
t0=0;
tN=100; %Consideramos periodo de representacion de 100 años como suficientemente representativo graficamente
h=(1/12); %Nos piden que h sea de 1 mes. Hay 1/12 meses en un año
t=t0:h:tN; %t tiene 1201 elementos. 1201 elementos - 1 elemento inicial = 1200 elementos.
%1200 elementos entre 100 años que hemos representado = 12 elementos. 12 elementos por año, es decir, uno por cada mes.
Q0=124.4896; %Suponemos para Euler el mismo valor inicial que el obtenido con la condicion a t=25 años
%del problema sustituida en la ec. Gompertz programada segun la sol. analitica
%Runge Kutta
Q_rk=zeros(1,length(t));
P_rk=zeros(1,length(t));
Q_rk(1,1)=Q0;
P_rk(1,1)=r*Q_rk(1)*log(k/Q_rk(1));
%Aproximacion por Runge Kutta
for i=1:length(t)-1
    K1=r*Q_rk(1,i)*log(k/Q_rk(1,i));
    K2=r*(Q_rk(1,i)+0.5*K1*h)*log(k/(Q_rk(1,i)+0.5*K1*h));
    K3=r*(Q_rk(1,i)+0.5*K2*h)*log(k/(Q_rk(1,i)+0.5*K2*h));
    K4=r*(Q_rk(1,i)+K3*h)*log(k/(Q_rk(1,i)+K3*h));
    Q_rk(1,i+1)=Q_rk(1,i)+h/6*(K1+2*K2+2*K3+K4);
    P_rk(1,i+1)=r*Q_rk(1,i+1)*log(k/Q_rk(1,i+1));
end
for n=1:length(t)-1
    P_rk(1,n);
    if P_rk(1,n)>=25
        Plim=P_rk(1,n);
        m=n;
    end
end

for j=m:length(t)-1
    Q_rk(1,j+1)=0;
end
%Representacion Runge Kutta
figure
plot(t,Q_rk(1,:),'c')
xlabel('Tiempo en años')
ylabel('Cantidad de material extraido en toneladas')
legend('Cantidad extraida (Gompertz / Runge Kutta)','Location','Best')
figure
hold on
plot(t,P_rk(1,:),'c')
plot(t,t.*0+25,'r')
xlabel('Tiempo en años')
ylabel('Produccion en toneladas/año')
legend('Produccion (Gompertz / Runge Kutta)','Produccion limite (por debajo la vida util de la explotacion habra terminado)','Location','Best')
hold off


6.3 Método de Heun

Comparación de modelo de Verhulst y Gompertz

La gráfica vuelve a mostrar lo mismo que en apartados anteriores, esta vez con el método de Heun que también es más preciso que el método de Euler.


CODIGO MATLAB

clear all
r=0.06;
k=10875;
t0=0;
tN=100; %Consideramos periodo de representacion de 100 años como suficientemente representativo graficamente
h=(1/12); %Nos piden que h sea de 1 mes. Hay 1/12 meses en un año
t=t0:h:tN; %t tiene 1201 elementos. 1201 elementos - 1 elemento inicial = 1200 elementos. 
%1200 elementos entre 100 años que hemos representado = 12 elementos.
%12 elementos por año, es decir, uno por cada mes.
Q0=124.4896; %Suponemos para Euler el mismo valor inicial que el obtenido con la condicion a t=25 años
%del problema sustituida en la ec. Gompertz programada segun la sol. analitica
%Heun
Q_heun=zeros(1,length(t));
P_heun=zeros(1,length(t));
Q_heun(1,1)=Q0;
P_heun(1,1)=r*Q_heun(1)*log(k/Q_heun(1));
%Aproximacion por Heun
for i=1:length(t)-1
    k1=r*Q_heun(1,i)*log(k/Q_heun(1,i));
    k2=r*(Q_heun(1,i)+k1*h)*log(k/(Q_heun(1,i)+k1*h));
    Q_heun(1,i+1)=Q_heun(1,i)+h/2*(k1+k2);
    P_heun(1,i+1)=r*Q_heun(1,i+1)*log(k/Q_heun(1,i+1));
end
for n=1:length(t)-1
    P_heun(1,n);
    if P_heun(1,n)>=25
        Plim=P_heun(1,n);
        m=n;
    end
end
for j=m:length(t)-1
    Q_heun(1,j+1)=0;
end
%Representacion Heun
figure
plot(t,Q_heun(1,:),'k')
xlabel('Tiempo en años')
ylabel('Cantidad de material extraido en toneladas')
legend('Cantidad extraida (Gompertz / Heun)','Location','Best')
figure
hold on
plot(t,P_heun(1,:),'k')
plot(t,t.*0+25,'r')
xlabel('Tiempo en años')
ylabel('Produccion en toneladas/año')
legend('Produccion (Gompertz / Heun)','Produccion limite (por debajo la vida util de la explotacion habra terminado)','Location','Best')
hold off


6.4 Comparación de los métodos de aproximación

Comparación de los métodos de Heun y Runge Kutta
Ampliación de la gráfica

Con estas dos imágenes podemos ver que los métodos de Runge Kutta y Heun tienen una magnitud de error muy similar, por lo que quedan superpuestas. Al ampliar la imagen vemos que hay una ligera diferencia entre una y otra.

CODIGO MATLAB

%Representacion simultanea de Runge Kutta y Heun
figure
hold on
plot(t,Q_rk(1,:),'c')
plot(t,Q_heun(1,:),'k')
xlabel('Tiempo en años')
ylabel('Cantidad de material extraido en toneladas')
legend('Cantidad extraida (Gompertz / Runge Kutta)','Cantidad extraida (Gompertz / Heun)','Location','Best')
hold off
figure
hold on
plot(t,P_rk(1,:),'c')
plot(t,P_heun(1,:),'k')
plot(t,t.*0+25,'r')
xlabel('Tiempo en años')
ylabel('Produccion en toneladas/año')
legend('Produccion (Gompertz / Runge Kutta)','Produccion (Gompertz / Heun)','Produccion limite (por debajo la vida util de la explotacion habra terminado)','Location','Best')


6.5 Tendencia de Q en el largo plazo

Ahora aproximaremos el valor al que tiende Q cuando tomamos un valor del tiempo muy grande.

Como sabemos por la teoría, en el método de Gompertz (que es el que vamos a utilizar para calcularlo), cuando aproximamos el valor de la función a estudiar a largo plazo, ésta tiende al valor de K, que en este caso es 10875 toneladas. Lo veremos más claro con la siguiente gráfica:

Valor al que tiende Q cuando t tiende a infinito

CODIGO MATLAB

%Lo que haremos será calcular valores de Q para distintos valores de t, y
%luego calcular valores de P para esos mismo valores de t. Una vez tengamos
%los valores de P y Q en sendos vectores, los representaremos
K=10875;
A=4.47;
r=0.06;
t=0:1:400;
Q=zeros(1,401);
P=zeros(1,401);
for i=1:401
Q(1,i)=K*exp(-A*exp(-r*t(i)));
end
plot(t,Q,'-g')
xlabel('Cantidad de mineral extraída en toneladas')
ylabel('Producción de mineral en toneladas/año')


7 Función de producción P(t): Modelo de Gompertz

  • Utilizando el método de Heun aproximamos la función de producción P(t).
  • A continuación obtenemos el punto de máxima producción, que es P(t)=240,18 para t=24,18 años.

Función de producción con respecto al tiempo

Esta gráfica representa la función P(t) según el modelo de Gompertz, donde se aprecia el aumento de la producción en su primera fase, y el descenso posterior, tras alcanzar la máxima producción en el instante t que hemos calculado.


CODIGO MATLAB

clear all
t0=0;
tN=100;
q0=124.5;
h=0.01;
N=(tN-t0)/h;
t=t0:h:tN;
q=zeros(1,N+1);
k=10875;
r=0.06;
q(1)=q0;
p=zeros(1,N+1);
p(1)=r*q0*log(k/q0);
for j=1:N
q(j+1)=q(j)+h*r*q(j)*log(k/q(j));
end
for i=1:N
k1=r^2*q(i)*log(k/q(i))*(log(k/q(i))-1);
k2=r^2*(q(i)+k1*h)*log(k/(q(i)+k1*h))*(log(k/(q(i)+k1*h))-1);
p(i+1)=p(i)+h/2*(k1+k2);
end
[t',p'];
plot(t,p)
%Obtenemos el año de máxima producción
max(p)
for g=1:N
if max(p)-p(g)<=0.01
break
end
end
y=g*tN/N;


Puntos de crecimiento y decrecimiento:

Función de producción con respecto al tiempo

La gráfica representa la derivada de la función de producción P(t), es decir, P'(t). El máximo y mínimo de esta función P'(t) equivalen a los puntos de mayor crecimiento y decrecimiento de la función P(t), que se encuentran en el tiempo t=8.57 años y t=40.23 años respectivamente.

7.1 Cantidad de mineral que queda por extraer

La cantidad de mineral que queda por extraer será igual a la diferencia entre la cantidad máxima extraíble (K=10875 toneladas) y la cantidad extraída hasta el final de la vida útil, definida anteriormente como el instante de tiempo en el que la producción baja de 25 toneladas/año.
Utilizando la gráfica de Q(t) de Gompertz corregida según el método de Heun (ver apartado 6.3) podemos obtener que el valor máximo de mineral extraído es de 10448 toneladas. Por tanto, como se ha explicado antes, la cantidad de mineral que queda por extraer es de 10875-10448=427 toneladas.

8 Función de producción P(t): Modelo de Verhulst

  • En este caso volvemos a utilizar el método de Heun para aproximar la función.
  • El punto de máxima producción que obtenemos es P(t)=240,18 para un tiempo t=50,38 años

Función de producción con respecto al tiempo

Esta gráfica representa la función P(t) según el modelo de Verhulst, donde se aprecia el aumento de la producción en su primera fase, y el descenso posterior, tras alcanzar la máxima producción en el instante t que hemos calculado.


CODIGO MATLAB:

clear all
t0=0;
tN=100;
q0=124.5;
h=0.01;
N=(tN-t0)/h;
t=t0:h:tN;
q=zeros(1,N+1);
k=10875;
r=0.0883;
q(1)=q0;
p=zeros(1,N+1);
p(1)=r*q0*(1-(q0/k));
for j=1:N
q(j+1)=q(j)+h*r*q(j)*(1-(q(j)/k));
end
for i=1:N
k1=r*p(i)*(1-(2*q(i)/k));
k2=r*(p(i)*(1-(2*(q(i)+k1*h)/k)));
p(i+1)=p(i)+h/2*(k1+k2);
end
[t',p'];
plot(t,p)
%Obtenemos el año de máxima producción
max(p)
for g=1:N
if max(p)-p(g)<=0.01
break
end
end
y=g*tN/N;


Puntos de crecimiento y decrecimiento:

Derivada de la función de producción

La gráfica representa la derivada de la función de producción P(t), es decir, P'(t). El máximo y mínimo de esta función P'(t) equivalen a los puntos de mayor crecimiento y decrecimiento de la función P(t), que se encuentran en el tiempo t=9.53 años y t=39.38 años respectivamente.

8.1 Cantidad de mineral que queda sin extraer

Procediendo de forma análoga a la del apartado 7.1, pero en este caso con la ecuación logística, llegamos a que la cantidad de mineral extraída hasta el final de la vida útil es de 10583 toneladas. Por tanto, quedarán sin extraer 10875-10583=292 toneladas.
Es importante destacar que ésta ecuación logística hace una aproximación menos precisa del problema (como ya se ha comentado anteriormente), de modo que la solución obtenida en al apartado 7.1 (según Gompertz) es más precisa que ésta.

9 Comparación de P(t) según Gompertz y Verhulst

Comparación del modelo logístico y Gompertz

10 Aproximación del modelo con nuevos datos

  • El enunciado nos dice que transcurridos 12 años del inicio de la explotación, se hace una revisión del comportamiento del modelo y se ajustan los datos de forma más real.
  • Ahora, la cantidad extraída hasta ese año 12 es Q(12)=2695 toneladas, y se estima que quedan por extraer en la mina 9075 toneladas más.
  • Con estos nuevos datos, calculamos los parámetros r y K, y aproximamos la función P(t).

10.1 Obtención de los parámetros r y K

  • Para obtener K, simplemente sumamos la cantidad de mineral extraída hasta el momento y la cantidad que queda por extraer, y nos queda [math]K=2695+9075=11770 [/math]toneladas.

Para obtener r, tenemos que programar un bucle que nos vaya asignando valores de r hasta que la diferencia entre el Q a los 12 años estimado y el real sea muy pequeña.

CODIGO MATLAB

clear all
t0=1;
tN=12;
q0=124.48;
A=4.47;
t=t0:1:tN;
Q=zeros(1,tN);
Q(1,1)=q0;
K=11770;
r=0.01:0.001:1;
m=length(r);
for i=1:m
       Q(1,12)=K*exp(-A*exp(-r(i)*t(12)));
 P=2695-Q(1,12);
       if P<=0.01
        break
      end
end
r(i)


De esta forma, tenemos que el valor de r que mejor se adecua a nuestras necesidades es r=0,093.

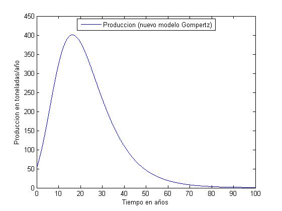
10.2 Producción

  • Volvemos a aproximar el modelo utilizando el método de Heun.
  • El punto de máxima producción que obtenemos es P(t)=400,87 toneladas para el tiempo t=16,33 años.

Comparación del modelo logístico y Gompertz

CODIGO MATLAB

clear all
t0=0;
tN=100;
q0=124.5;
h=0.01;
N=(tN-t0)/h;
t=t0:h:tN;
q=zeros(1,N+1);
k=11770;
r=0.0925;
q(1)=q0;
p=zeros(1,N+1);
p(1)=r*q0*log(k/q0);
for j=1:N
q(j+1)=q(j)+h*r*q(j)*log(k/q(j));
end
for i=1:N
k1=r^2*q(i)*log(k/q(i))*(log(k/q(i))-1);
k2=r^2*(q(i)+k1*h)*log(k/(q(i)+k1*h))*(log(k/(q(i)+k1*h))-1);
p(i+1)=p(i)+h/2*(k1+k2);
end
[t',p'];
figure
plot(t,p)
figure
plot(t,q)
%Obtenemos el año de máxima producción
max(p)
for g=1:N
if max(p)-p(g)<=0.01
break
end
end
x=g*tN/N;

10.3 Cantidad de mineral que queda sin extraer

Procediendo de forma análoga a la del apartado 7.1, pero en este caso con los nuevos datos, llegamos a que la cantidad de mineral extraída hasta el final de la vida útil es de 11498 toneladas. Por tanto, quedarán sin extraer 11770-11498=272 toneladas.

10.4 Comparación del nuevo modelo con la previsión inicial

Comparación del modelo logístico y Gompertz

La gráfica muestra que con los nuevos datos que nos proporcionan, el modelo tiene un crecimiento y decrecimiento de su producción mucho más rapido que con los valores anteriores, además de que el máximo de producción es mayor y se alcanza antes.