Estudio de implantación de una central eléctrica termosolar en Andalucía oriental
| Trabajo sobre SIG | |
|---|---|
| Título | Estudio de implantación de una central eléctrica termosolar en Andalucía oriental |
| Autores | Manuel Bécares Martín Ignacio Cepeda Bajo Helena Sánchez Ramos |
| Asignatura | Sistemas de Información Geográfica Aplicados a la Ingeniería Civil |
| Curso | Curso 20/21 |
| Este artículo ha sido escrito por estudiantes como parte de su evaluación en la asignatura | |
El objetivo del trabajo es obtener la localización más favorable de una nueva central termosolar en la zona occidental de Andalucía, en base a la elevada radiación solar recibida en este área y la existencia de precedentes favorables.
Para ello, se realiza un análisis multicriterio, comenzando con la elaboración de un mapa de radiación interpolando los datos de estaciones meteorológicas y se pondera de 0 a 1. En segunda instancia, se crea un mapa de pendientes a partir de los MDT de las provincias seleccionadas y se excluyen aquellas zonas con pendientes superiores a un cierto valor. Seguidamente, se crean una serie de zonas de influencia de cercanía a cauces fluviales y líneas eléctricas. A continuación, se excluyen tanto las zonas ambientalmente protegidas como las cercanías a los núcleos de población.
Tras la obtención de estos mapas temáticos, se realiza una intersección de los datos obtenidos, ponderando los valores de cercanía a cauces y líneas y de radiación solar y eliminando aquellas zonas inadmisibles para la situación de la central.
Contenido
1 Introducción
La obtención de energía eléctrica ha sido un reto para la humanidad desde el descubrimiento de la electricidad. Las últimas tendencias en esta línea son la obtención de energías renovables independientes de los recursos finitos existentes en el planeta. Por ello, los últimos años se han hecho numerosas inversiones para potenciar este tipo de energías incidiendo en las centrales hidroeléctricas, centrales solares o centrales termosolares, así como aerogeneradores.
En esta línea, las centrales termosolares están ganando mucha importancia, sobre todo en la península Ibérica donde incide una considerable cantidad de radiación solar. El funcionamiento de estas centrales consiste en el aprovechamiento térmico de la energía solar para transferirla y almacenarla en un medio portador de calor como es el agua. Además, es necesario concentrar la radiación solar para que se puedan alcanzar temperaturas elevadas y obtener así un rendimiento aceptable en el ciclo termodinámico. La captación y concentración de los rayos solares se hace por medio de espejos con orientación automática que apuntan a una torre central donde se calienta el fluido. El conjunto de la superficie reflectante y su dispositivo de orientación se denomina heliostato.
Así, el trabajo presente se centra en establecer una ubicación favorable para una central termosolar en Andalucía. Para ello, hemos realizado una búsqueda de la radiación solar en la zona obteniendo la siguiente figura:
Este mapa carece de precisión y no será utilizado para el estudio detallado, pero permite hacer una pequeña aproximación sobre la zona en la que nos centraremos. En este caso, estudiaremos la ubicación de la planta en la zona oriental de Andalucía por ser una zona de gran radiación solar. Es cierto que en la zona oriental existe más radiación, pero seleccionamos dicha zona para fomentar el desarrollo en Almería y Granada, ya que son zonas menos desarrolladas que Cádiz, Sevilla y Huelva.
2 Metodología
La metodología seguida para el estudio de una ubicación óptima para el desarrollo de la central eléctrica se basa en la realización de un análisis multicriterio. Este proceso analítico permite realizar una comparativa entre diversas ubicaciones a partir del estudio de diferentes variables o características del territorio, estableciendo dos tipos de variable:
- Características del territorio que influyen sobre la producción y/o el coste de la instalación: para estas se establecerán variables continuas normalizadas entre 0 y 1, otorgando un valor a cada punto del terreno en función de su idoneidad (1) o no (0) para la actividad de producción termosolar.
- Características del territorio que muestran la compatibilidad con la instalación de la central: estas variables tendrán un valor singular de 0 (incompatible) o 1 (compatible) que multiplicarán a la variable normalizada global para excluir aquellas zonas que no pueden acoger la instalación eléctrica.
En el estudio de ubicación de una central termosolar, se han considerado como parámetros más importantes para su implantación:
- Radiación solar directa media: el potencial de generación eléctrica depende fundamentalmente de esta variable, puesto que es la que mide la energía solar que los espejos de la central son capaces de reflejar hacia la torre o núcleo. Los datos empleados serán los obtenidos de la base de datos de la radiación solar de Andalucía de la Agencia Andaluza de la Energía, que recoge las mediciones y las coordenadas de las estaciones meteorológicas de la Red de Información Agroclimática de Andalucía, la cual está compuesta por 94 estaciones repartidas por el territorio andaluz.
- Pendiente del terreno: con el fin de maximizar la incidencia del Sol y facilitar la orientación de los espejos que conforman el sistema hacia la torre, se limitará los terrenos válidos para la implantación a aquellos con una pendiente menor al 3%. Para su obtención, se empleará como datos de partida del modelo digital del terreno MDT25 del Instituto Geográfico Nacional (IGN).
- Distancia a líneas eléctricas: al ser una central que genera una gran potencia eléctrica, es importante que se ubique en proximidades de las grandes líneas de distribución repartidas por el territorio nacional, pues se evitará la realización de nuevas grandes líneas, que tendrán gran impacto en el coste de construcción de la central. Esta información se obtendrá de la base topográfica BTN25 del IGN.
- Distancia a cauces fluviales: el agua es fundamental en este tipo de centrales: tanto como fluido empleado para almacenar la energía térmica generada con la radiación solar, como fluido que se evapora y que se encarga de mover el generador que producirá la energía eléctrica. Por estos motivos, resultan interesantes cauces importantes con un caudal de agua estable a lo largo del año de agua, así como localizaciones cercanas a estos con el fin de reducir el coste de construcción de las conducciones que llevan el agua hasta la central. Esta información se obtendrá también de la base topográfica BTN25 del IGN, filtrándose los ríos de categoría 1, 2 y 3 recogidos en la variable tipo_tramo, con los valores 4001, 4002 y 4003.
- Espacios protegidos: el gran impacto que producen estas centrales sobre el paisaje, la fauna y la flora, podría afectar de forma irreversible a las áreas protegidas, por lo que estas se excluirán del análisis de ubicaciones. Las capas vectoriales que recogen los espacios protegidos incluidos en la Red Natura 2000 se ha obtenido del Banco de Datos de la Naturaleza del Ministerio para la Transición Ecológica y el Reto Demográfico (MITECO).
- Núcleos urbanos: la importancia de localizar las centrales alejadas de los núcleos urbanos se debe a su importante impacto visual sobre estos, así como por el coste más elevado que tendrá los terrenos próximos a los núcleos, frente a terrenos más alejados con un coste más reducido. Esta información se obtendrá de la capa de Núcleos de población incluida en la Información Geográfica de Referencia del IGN.
- Usos del suelo: es importante conocer los usos del suelo para excluir aquellos cuya actividad o edificación sería incompatible con la implantación de la central. La capa de usos del suelo empleada es la de la base de datos de ocupación del suelo en España del programa SIOSE del IGN.
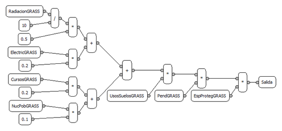
Una vez obtenidas las variables normalizadas para cada uno de estos parámetros, se establecerá un peso de relevancia a cada una de las variables continuas estudiadas en relación a su importancia en el proyecto. Posteriormente se aplicarán los multiplicadores de compatibilidad, que anularán el valor de la variable normalizada en aquellos puntos incompatibles con la instalación de la central. La expresión matemática que regirá el proceso es la siguiente:
[math]n=M_{pend}·M_{usos}·M_{EP}·(p_1·n_{rad}+p_2·n_{elect}+p_3·n_{rios}+p_4·n_{núcleos})[/math]
donde:
[math]p_i[/math] pesos de las variables continuas
[math]n_{rad}[/math] variable normalizada de la radiación solar
[math]n_{elect}[/math] variable normalizada de la distancia a las líneas eléctricas
[math]n_{rios}[/math] variable normalizada de la distancia a los cursos fluviales
[math]n_{núcleos}[/math] variable normalizada de la proximidad a los núcleos urbanos
[math]M_{EP}[/math] multiplicador de espacios protegidos
[math]M_{usos}[/math] multiplicador de usos del suelo
[math]M_{pend}[/math] multiplicador de pendiente del terreno
Desde el punto de vista de aplicación SIG, esta metodología se desarrollará generando capas ráster para cada una de las variables y de los multiplicadores. Para obtener estas capas, en el caso de factores dependientes de la distancia a entidades como núcleos urbanos, líneas eléctricas o cauces fluviales (capas vectoriales), se empleará la herramienta buffer para establecer áreas de influencia en torno a los elementos poligonales en función de los rangos de distancia para los diferentes valores de las variables Ni. Una vez generada una capa vectorial con regiones poligonales, para las que se crea una variable numérica que recoja su valor de la variable normalizada para esa característica, se procederá a rasterizar la capa mediante GRASS generando un ráster con elementos cuadrados de 150 metros de lado.
Para el caso de la radiación, se parte de una serie de valores numéricos los cuales se recogen en una tabla de Excel. Así mismo, se generará una capa de puntos con la posición de las estaciones de medición de radiación solar. Se procederá a la unión de la capa vectorial de puntos con la tabla a través del atributo NUM que otorga un valor numérico entero a cada estación, que sirve como identificador de las estaciones. Con la capa de puntos con los valores de radiación enlazados, se realiza una Interpolación IDW, la cual se basa en la distancia inversa ponderada (IDW), distancia matemática (determinista) que asume que los valores más cercanos están más relacionados que otros con su función o variable. Con este procedimiento, se obtiene un ráster que recoge un valor de la radiación para cada elemento de una cuadricula de lado 150 metros. Este ráster se reclasificará con un archivo .txt que recogerá las reglas de la reclasificación para la obtención del ráster con valores de la variable normalizada. Su estructura será la siguiente:
0 thru 17 = 7
17 thru 18.5 = 8
18.5 thru 20 = 9
* = 10
end
Debido a las características de la función, se obtendrá un ráster entre 0 y 10, por lo que este ráster a la hora de obtener la variable global normalizada, deberá dividirse sus valores por 10 para que la variable sea normalizada entre 0 y 1.
En el caso de los multiplicadores, para el caso de las pendientes, se parte del modelo digital del terreno MDT25 del IGN para el área de estudio. Combinando las hojas incluidas en el área, se crea un mapa de pendientes, que conforma un ráster con el valor de la pendiente en tanto por ciento. Este ráster se reclasificará asignando un valor 1 a las celdas con un valor menor o igual al 3%, y un valor 0 para el resto de las celdas.
Para el caso de los usos del suelo, se partirá de la capa vectorial del SIOSE. Se creará una variable que asignará valor 1 para los suelos con usos agrícolas y sin aprovechamiento económico, o un valor 0 para el resto de los usos. Se rasterizará esta capa en base a esta variable generada.
Para el caso de las zonas protegidas, se partirá de las capas vectoriales de la Red Natura 2000, las cuales se disolverán para generar una capa que incluya las áreas protegidas independientemente de su figura de protección. Realizando operaciones de diferencia, se generará una capa vectorial con una nueva variable en la que las áreas protegidas tengan un valor 0 y las que no poseen protección un valor igual a 1. Finalmente se procederá a rasterizar la capa.
Con las diferentes capas ráster obtenidos, se procederá a realizar la operación algebraica antes definida para el análisis multicriterio. Para ello se empleará la Calculadora de Mapas incluida en GRASS, importando previamente los ráster a esta aplicación incluida en QGIS. El diagrama que se deberá programar para obtener el resultado numérico de la expresión matemática será el siguiente:
Tras realizar esta operación, se obtendrá una capa ráster final que recoge el valor de la variable general normalizada entre 0 y 1 para capa punto del territorio estudiado, donde 0 es un lugar imposible para la implantación, y 1 es el lugar óptimo para la implantación.
3 Resultados
Una vez efectuado el proceso descrito en el anterior epígrafe, se obtienen los siguientes resultados:
3.1 Radiación solar directa media diaria
El potencial de generación de electricidad en estas centrales está relacionado directamente con esta variable que mide la energía que los espejos de la central son capaces de reflejar hacia la torre. Como ya se ha mencionado con anterioridad, la radiación es el parámetro dominante con una ponderación de 0,5. En cuanto a los valores asignados para cada nivel de radiación, se recogen en la siguiente tabla:
| Radiación | >20 | 18.5-20 | 17-18.5 | ≤17 |
| Valor asignado | 1 | 0.8 | 0.6 | 0.4 |
3.2 Líneas eléctricas
Para la implantación de una central eléctrica, un parámetro relevante a estudiar debe ser la distancia a las grandes infraestructuras de red ya construidas para así poder minimizar el coste derivado de la construcción de dichas líneas. Por ello, se le asigna una ponderación global de 0,2 para el cálculo de la ubicación óptima de la central.
Por otra parte, se establecen los siguientes valores en función de la distancia a las líneas eléctricas:
| Radiación | ≤1 | 1-2 | 2-3 | 3-4 | 4-5 | >5 |
| Valor asignado | 1 | 0.8 | 0.6 | 0.4 | 0.2 | 0.1 |
3.3 Red hidrográfica
En este tipo de centrales son necesarios grandes caudales de agua, por lo que, con el fin de minimizar los costes de construcción, se intentará localizar una ubicación próxima a un cauce de un río para evitar la construcción de grandes tuberías.
La ponderación para este criterio es la misma que la establecida para las líneas eléctricas y los valores asignados en función de las distancias son los siguientes:
| Distancia(km) | ≤1 | 1-2 | 2-3 | >3 |
| Valor asignado | 1 | 0.7 | 0.3 | 0.1 |
3.4 Núcleos urbanos
La ubicación de una central eléctrica muy próxima a núcleos urbanos podría tener impactos negativos de tipo socioeconómico o paisajístico, además de suponer un mayor coste del terreno. Por ello, en los valores asignados en la tabla priman las localizaciones más lejanas a dichos núcleos. La ponderación total de este factor sobre el total es de 0,1 dada su menor importancia con respecto a los dos anteriores.
| Distancia (km) | ≤0.75 | 0.75-1.5 | >1.5 |
| Valor asignado | 0 | 0.6 | 1 |
3.5 Espacios protegidos
Es inmediato deducir el carácter eliminatorio de este aspecto dada la imposibilidad de construir una central termosolar en un espacio protegido. Por lo que esta variable se introducirá como un factor multiplicador a la ponderación ya realizada, teniendo un valor de 1 (puede construirse) si nos encontramos fuera de una zona protegida, y de 0 (ubicación no permitida) en caso contrario.
3.6 Usos del suelo
Los usos del suelo es un factor determinante para la implantación de la central pues existen zonas con ciertos usos del suelo en los que no se puede construir por diversas razones. En los usos residencial, dotacional, comercial, cultural o zonas de agua, por ejemplo, resulta casi inmediato establecer que no sería posible la construcción de dicha central ya que son actividades asociadas al área urbana y uno de los objetivos es alejarse de estos núcleos para minimizar el impacto. Por otro lado, descartaremos el uso forestal porque requeriría deforestar la parcela para colocar la edificación. Así como también descartaremos las zonas mineras porque el terreno puede estar demasiado deformado y habría que realizar grandes labores de nivelación. En adición, cabe justificar el descarte del uso industrial ya que hace referencia a zonas edificadas con naves y requeriría hacer expropiaciones y demoliciones que pueden ser costosas en términos económicos y temporales.
Por todo lo expuesto anteriormente, este factor actúa como multiplicador, de forma que solo permite la construcción de la central eléctrica en los usos del suelo que se han definido con un 1. Para todos los demás, el valor multiplicador será 0 e imposibilitaría la realización de la obra. Estos usos del suelo definidos como permitidos para la implantación (valor de 1) han sido los usos agrícolas, áreas abandonadas y zonas sin aprovechamiento económico.
3.7 Topografía
Ocurre algo similar que en el caso de las zonas protegidas o usos del suelo, pero en este el motivo es funcional. Para que la incidencia de los rayos del sol se máxima no debe haber un exceso de pendiente ya que se perdería la mayoría de la energía derivada del ángulo de incidencia de los rayos solares. Para la corrección de este aspecto se requeriría un coste de construcción muy elevado que haría inviable la construcción de la misma. Así, en zonas cuya pendiente sea igual o superior al 3% el factor multiplicador valdrá 0 y, en caso contrario (pendiente inferior al 3%) valdrá 1.
3.8 Resultado final
Tras la realización de los mapas anteriores procedemos a realizar la ponderación ya mencionada durante el proceso quedando de la siguiente forma:
[math]n=M_{pend}·M_{usos}·M_{ZP}·(0,5·n_{rad}+0,2·n_{elect}+0,2·n_{rios}+0,1·n_{núcleos})[/math]
Obteniendo la siguiente cartografía:
4 Conclusiones
Según el resultado obtenido en el proceso antes descrito, se han seleccionado 3 posibles ubicaciones, cuyas características son próximas a las idóneas. Las principales características serían las siguientes:
| Radiación (MJ/m2) | Red eléctrica | Cauces de ríos | Núcleos urbanos | |
|---|---|---|---|---|
| Solución 1 | 20.404 | 1000-2000 m | 1000 m | > 1500 m |
| Solución 2 | 20.308 | <1000 m | 1000 m | > 1500 m |
| Solución 3 | 20.834 | <1000 m | 1000 m | 750-1500 m |
Dichas ubicaciones se corresponderían en la cartografía anterior con aquellas zonas marcadas en tonos más verdes. Situando dichas soluciones en el mapa, este quedaría de la siguiente forma:
En esta cartografía, se puede destacar el nivel de significancia que adquiere la consideración de los criterios de zonas protegidas, pendientes y usos del suelo, pues imposibilita la construcción de nuestra central termosolar en gran parte del territorio estudiado.
Sin embargo, pese a todas las restricciones impuestas se han encontrado 3 soluciones óptimas, de las cuales, una de ellas es idónea según los criterios determinados, ya que posee un valor normalizado de 1. Dicha ubicación corresponde a la Solución 2, la cual posee una radiación de 20,308 megajulios por metro cuadrado, una distancia a la red eléctrica y a cauces de los ríos menores a un kilómetro y una lejanía de más de kilómetro y medio del núcleo urbano más próximo.

