Circuitos eléctricos RL (grupo 22)
Contenido
1 Introducción
El circuito eléctrico mas simple esta compuesto de una resistencia,un inductor o bobina y una fuente de alimentación.
- En una resistencia R, la Ley de Ohm establece:
[math]i(t)={V(t)\over R}[/math]
donde i(t) es la intensidad de corriente (en amperios A), v(t) el voltaje (dado en voltios V) y R el coeficiente de resistencia (en Ohmios)
- En un inductor L la Ley de Faraday dice:
[math]V(t)=L\cdot i'(t)[/math] donde L es el coeficiente de autoinducción (dado en Henrios H) Las leyes de Kirchoff establecen:
- Ley de corrientes: En cada nodo, la suma de corrientes que entra es igual a la que sale.
- Ley de tensiones: En cada ciclo cerrado, la suma de diferenciales de potencias es nula.
2 Ecuación diferencial
la ecuación diferencial que se obtiene de la ley de Kirchoff de voltaje en el circuito RL cuando esta cerrado es: [math] i'(t)+{R\over L}i(t)={E(t)\over L}[/math]
Suponiendo que en el instante t=0 el circuito esta abierto; por lo que no circula corriente, es decir : [math] i_0(t)=0[/math]. Suponiendo que : [math] E(t)=10V, L=0.2 y R=5Ω[/math] y aplicando la condición anterior obtenemos la siguiente solución de la ecuación diferencial:
[math] i(t)=2-2e^{-25t} [/math]
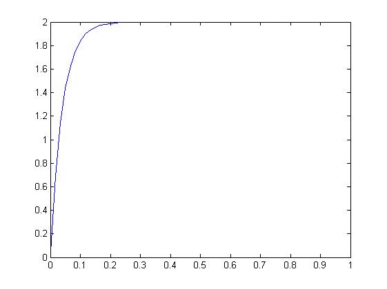
3 Método de Euler
t0=0;
tN=1
y0=0;
N=400;
h=(tN-t0)/400;
yy=y0;
y(1)=yy;
for n=1:N;
yy=yy+h*(50-25*yy);
y(n+1)=yy;
end
x=t0:h:tN;
plot(x,y,'x');- La discretización temporal para que el método sea estable debe ser pequeña
4 Método del trapecio
t0=0;
tN=1;
y0=0;
N=60;
h=(tN-t0)/N;
yy=y0;
y(1)=yy;
for n=1:N;
yy=(yy+h*(50-12.5*yy))/(1+12.5*h);
y(n+1)=yy;
end
x=t0:h:tN;
plot(x,y);
5 Cambiando las condiciones iniciales
Tomamos los mismos valores de voltaje, resistencia y coeficiente de autoinducción. Suponiendo que el circuito en el instante t = 0 esta cerrado con una intensidad i(0) = 2A, y que
lo abrimos repentinamente, la ecuación diferencial queda de la siguiente forma
[math]i'(t)+{25}i(t)=0[/math]
Aplicando la condición inicial, obtenemos que la intensidad en cada instante de tiempo viene dada por
[math]i(t)={2}e^{-25t} [/math]
6 Sistema de ecuaciones
Siguiendo las leyes de Kirchoff, el sistema de ecuaciones que obtenemos derivado del circuito es el siguiente:
[math] E(t)=R_1i_1(t)+L_2i'_2(t)+R_2i_2(t)[/math]:
[math]E(t)=R_1i_1(t)+L_1i'_3(t)[/math]:
[math]i_1(t)=i_2(t)+i_3(t)[/math]
Escribiendo el sistema anterior en términos de [math] i_2(t) [/math] e [math] i_3(t) [/math]:
[math]E(t)=R_1({i_2(t)+i_3(t)})+L_2i'_2(t)+R_2i_2(t)[/math]:
[math]E(t)=R_1({i_2(t)+i_3(t)})+L_1i'_3(t) [/math] A partir de las condiciones iniciales [math]i_2(0)=i_3(0)=0 [/math] podemos interpretar que la corriente en el circuito es 0 en el momento en el que se conecta el generador.
Si añadimos un nuevo ciclo con una resistencia [math] R_3 [/math] e inductor [math] I_3 [/math](similares a [math] R_2 [/math],[math] L_2 [/math]) el sistema quedaría así:
[math] i'_3(t)={E(t)\over L_3}-{{R_1+R_2+R_3}\over L_3}i_3(t)-{{R_1+R_2}\over L_3}i_4(t)+{R_1\over L_3}i_5(t) [/math]:
[math]i'_4(t)={E(t)\over L_2}-{{R_1+R_2}\over L_2}i_3(t)-{{R_1+R_2}\over L_2}i_4(t)-{R_1\over L_2}i_5(t) [/math]:
[math]i'_5(t)={E(t)\over L_1}-{R_1\over L_1}i_3(t)-{R_1\over L_1}i_2(t)-{R_1\over L_1}i_5(t) [/math]
7 Sistema de ecuaciones: Euler
t0=0;
tN=0.3;
i0=[0 0]';
N=900;
A=[-4800-2400;-300 -300];
h=(tN-t0)/N;
ii=i0;
i2(1)=i0(1);
i3(1)=i0(2);
for n=1:N;
ii=ii+h*(A*ii+[4000;500]);
i2(n+1)=ii(1);
i3(n+1)=ii(2);
end
t=t0:h:tN;
plot(t,i2);
hold on
plot(t,i3);8 Sistema de ecuaciones: Trapecio
t0=0;
tN=0.3;
i0=[0 0]';
N=1000;
A=[-4800-2400;-300 -300];
h=(tN-t0)/N;
ii=i0;
i2(1)=i0(1);
i3(1)=i0(2);
for n=1:N;
ii=ii+h*(A*ii+[4000;500]);
i2(n+1)=ii(1);
i3(n+1)=ii(2);
end
t=t0:h:tN;
plot(t,i2);
hold on
plot(t,i3);9 Apartado 6
Introduciendo los datos del enunciado,obtenemos:
t0=0.3;
tN=0;
i0=[1 1]';
N=900;
A=[-4800 -2400;-300 -300];
h=(tN-t0)/N;
ii=i0;
i2(1)=i0(1);
i3(1)=i0(2);
for n=1:N;
ii=ii+h*(A*ii+[4000;500]);
i2(n+1)=ii(1);
i3(n+1)=ii(2);
end
t=t0:h:tN;
plot(t,i2);
hold on
plot(t,i3);Como podemos observar, al decrecer la intensidad de manera muy brusca, el intervalo de tiempo de 0 a 0.3 queda muy grande, por lo que podemos decir que la i(0) tiene cifras muy elevadas.





