Archivo:G11-4.4 (bueno).png
De MateWiki
Tamaño de esta previsualización: 800 × 429 píxeles. Otras resoluciones: 320 × 172 píxeles | 1304 × 699 píxeles.
Archivo original (1304 × 699 píxeles; tamaño de archivo: 21 KB; tipo MIME: image/png)
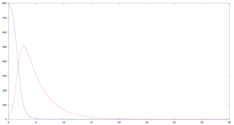
Infectados en rojo Sanos en azul
Historial del archivo
Haz clic sobre una fecha/hora para ver el archivo a esa fecha.
| Fecha y hora | Miniatura | Dimensiones | Usuario | Comentario | |
|---|---|---|---|---|---|
| actual | 00:29 5 mar 2015 | 1304 × 699 (21 KB) | Edos1 (Discusión | contribuciones) | Infectados en rojo Sanos en azul |
- No puedes sobrescribir este archivo.
Usos del archivo
La siguiente página enlaza a este archivo: