Archivo:3h01.png
De MateWiki
Tamaño de esta previsualización: 686 × 600 píxeles. Otras resoluciones: 275 × 240 píxeles | 722 × 631 píxeles.
Archivo original (722 × 631 píxeles; tamaño de archivo: 7 KB; tipo MIME: image/png)
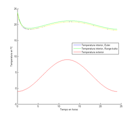
Representación de la temperatura interior mediante los métodos de Euler y Runge-Kutta 4 con h=0.1 y la temperatura exterior.
Historial del archivo
Haz clic sobre una fecha/hora para ver el archivo a esa fecha.
| Fecha y hora | Miniatura | Dimensiones | Usuario | Comentario | |
|---|---|---|---|---|---|
| actual | 23:50 6 mar 2015 | 722 × 631 (7 KB) | Isabel Roselló (Discusión | contribuciones) | Representación de la temperatura interior mediante los métodos de Euler y Runge-Kutta 4 con h=0.1 y la temperatura exterior. |
- No puedes sobrescribir este archivo.
Usos del archivo
La siguiente página enlaza a este archivo: