Visualización de campos escalares y vectoriales en elasticidad (13C)

De MateWiki
Saltar a: navegación, buscar
Warning.png Este artículo está en versión beta. El autor de este artículo no lo ha terminado todavía, por favor no lo edites hasta que elimine este mensaje.


1 Enunciado

Mallado de una placa rectangular

Consideramos una placa rectangular plana (en dimensión 2) que ocupa la región [math] [-1/2,1/2] \times [0,2][/math]. En ella vamos a suponer que tenemos definidas dos cantidades físicas: la temperatura [math]T(x,y,t)[/math], que depende de las dos variables espaciales [math](x,y)[/math] y el tiempo [math]t[/math], y los desplazamientos [math]\vec u(x,y,t)[/math]. De esta forma, si definimos [math]r_0(x,y)[/math] el vector de posición de los puntos de la placa en reposo, la posición de cada punto [math](x,y)[/math] de la placa en un instante de tiempo [math]t[/math] viene dada por: [math] \vec r (x,y,t)= \vec r_{0}(x,y)+\vec u(x,y,t). [/math] Vamos a suponer que sobre la placa se ha aplicado una fuerza que ha provocado una vibración de manera que los desplazamientos vienen dados por la onda: [math] \vec u(x,y,t) = \vec a \sin(\vec b \cdot \vec r_0-ct), [/math] donde [math]\vec a[/math] se conoce como amplitud, [math]\vec b[/math] es la fase que indica la dirección de propagación y [math]c/|\vec b|[/math] es la velocidad de propagación.

Si [math]\vec a [/math] es paralelo a [math]\vec b[/math] diremos que la onda es longitudinal mientras que si es perpendicular hablaremos de onda transversal.

En este trabajo vamos a centrarnos en las ondas transversales. Supondremos lo siguiente: [math] \vec a=\frac{\vec i}{10}, \qquad \vec b= \pi \vec j, \qquad t=0. [/math] En este caso, [math]\vec u(x,y)=\frac{\sin(\pi y)}{10}\vec i[/math].

2 Influencia de campos físicos sobre el sólido elástico

2.1 Introducción al método

Un campo físico representa la distribución de una magnitud física que varía en el espacio, en otras palabras, es una aplicación que asocia a cada punto del espacio un tensor (hablamos de campos escalares y vectoriales). Normalmente relacionamos estos tensores con variables físicas (temperatura, velocidad, aceleración, etc.). A continuación se estudiará la influencia que ejercen los campos sobre el sólido elástico, capaz de recuperar su deformación (y volver al estado original) tras ser sometido a tensión.

Partimos de una placa rectangular plana cuyos puntos vienen dados por el vector de posición [math] \vec r (x,y,t)= \vec r_{0}(x,y)+\vec u(x,y,t) [/math], donde [math] \vec r_{0}(x,y)[/math] son las coordenadas del punto definidas en [math] [-0'5,0'5] \times [0,2][/math] y [math] \vec u(x,y,t) [/math] refleja el "cambio de posición" (desplazamiento). Consideramos ahora dos campos físicos aplicados a ésta:


Campo escalar temperatura: [math]T(x,y,t)[/math]

Campo vectorial desplazamiento: [math]\vec u(x,y,t)[/math]


que dependen de las variables espaciales (x,y) y el tiempo (t).


u=-0.5:0.1:0.5;       % generamos los vectores
v=0:0.1:2;            
[uu,vv]=meshgrid(u,v); % generamos la malla
figure(1) 
mesh(uu,vv,0*uu)       % pintamos la malla
axis([-2,2,-1,3])      % limitamos una region en los ejes
view(2)                % vista superior


Representación tridimensional del campo Temperatura
Representación gráfica del gradiente
Cambio de posición del sólido al aplicar campo vectorial desplazamiento
Figura4trabajo.jpg
Figura6trabajo.jpg
Figura8trabajo.jpg
Figura7trabajo.jpg

2.2 Influencia de la temperatura

Imaginemos que sobre el solido actúa un primer campo que representa la temperatura puntual y no depende del tiempo. Definimos su foco de calor con centro en el origen (0,0) mediante la expresión::

[math]T(\rho,\theta)=-\log(\rho+0.1)[/math]

donde las variables ρ y θ representan las coordenadas polares.


A propósito, la razón de que definamos la temperatura en polares es que ésta disminuye con la distancia: A mayor distancia del foco menos calor.

Su representación gráfica sobre la placa viene dada por una superficie en tres dimensiones donde los tonos rojizos indican temperaturas más altas y los tonos azules temperaturas más bajas (ver figura 1).


La visualización en dos dimensiones nos permite ver de forma más clara la relación entre temperatura-distancia al foco. Es fácil comprobar que a medida que nos acercamos al foco la temperatura asciende (ver figura - NO HAY FIGURA!!)


u=-0.5:0.1:0.5;       % generamos los vectores
v=0:0.1:2;            
[uu,vv]=meshgrid(u,v); %hacemos la malla
%representacion de la temperatura  que viene en polares 
%definida por T=-log(\rho + 0.1)
T=-log(sqrt(uu.^2+vv.^2)+0.1);
%limitamos una region sobre los ejes
axis([-0.8,0.8,-0.3,2.3]);
surf(uu,vv,T)
view([0,0,1]) %cambiamos a la vista superior


Para obtener la dirección de máximo cambio de temperatura sobre la superficie (hacia dónde tengo que moverme para calentarme lo más rápido posible) nos valemos del gradiente, representado por un campo vectorial superpuesto a las curvas de nivel de la superficie. Se observa ortogonalidad entre vectores y curvas de nivel. Esto se debe a que la manera de recorrer un tramo sobre la superficie se realiza de la forma más corta en esa dirección, la del gradiente, que representa la mínima distancia entre dos puntos de diferente temperatura.


u=-0.5:0.1:0.5;       % generamos los vectores
v=0:0.1:2;            
[uu,vv]=meshgrid(u,v); %hacemos la malla
T=-log(0.1+sqrt(uu.^2+vv.^2)); 
%definimos las componentes del gradiente de la temperatura
figure(1)
Tx=-uu./((sqrt(uu.^2+vv.^2)).*(sqrt(uu.^2+vv.^2)+0.1));
Ty=-vv./((sqrt(uu.^2+vv.^2)).*(sqrt(uu.^2+vv.^2)+0.1));
%representamos el campo vectorial generado por el gradiente
quiver(uu,vv,Tx,Ty)
hold on %unimos en unos ejes el gradiente con las lineas de nivel
contour(uu,vv,T)       %dibujamos las lineas de nivel
%dibujamos un recuadro que limite la represenatacion
plot(u,u-u,'k','linewidth',1);
plot(u,2+u-u,'k','linewidth',1);
plot(-0.5+v-v,v,'k','linewidth',1);
plot(0.5+v-v,v,'k','linewidth',1);
axis([-0.8,0.8,-0.3,2.3]) %limitamos una region sobre los ejes
view(2)
%observamos que los vectores del gradiente son ortogonales a las 
%curvas de nivel, ya que son vectores orientados al origen
%de las circunferencias concentricas que representan las
%estas curvas


2.3 Influencia del desplazamiento(POR ACABAR)

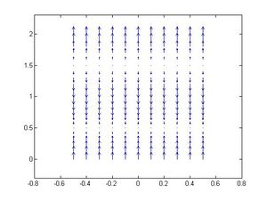
Consideremos ahora [math]\vec u(x,y)=\frac{\sin(\pi y)}{10}\vec i[/math] un campo vectorial que determine el desplazamiento de los puntos del mallado. Al aplicarlo sobre el conjunto representa el cambio de posición de cada uno de los puntos del sólido.


Notamos que se realizará en sentido horizontal en la dirección del unitario [math]\vec i[/math] y que sólo depende de la coordenada [math] "y" [/math] del punto. Generalizamos que todos los puntos de la forma [math] (x,y)=(x,y_0)[/math] (mantienen [math] "y" [/math] constante) sufrirán el mismo desplazamiento.


u=-0.5:0.1:0.5;       % generamos los vectores
 v=0:0.1:2;            
 [uu,vv]=meshgrid(u,v); % generamos la malla
 % el campo U viene representado por la expresion
 %U(uu,vv)=0.1*sen(pi*vv)i + 0*uu j
%definimos las componentes del campo U
Ux=0.1*sin(pi*vv);
Uy=0*uu;
quiver(uu,vv,Ux,Uy)
axis([-0.8,0.8,-0.3,2.3])
view([0,0,1])


        • Gráficas de comparación


La divergencia refleja el incremento local de volumen del sólido sometido al campo [math]\vec u[/math] vectorial, podemos entenderlo como el flujo por unidad de volumen. Gráficamente imaginamos un prisma de base cuadrada y longitud de lado tendiendo a 0. La variación de volumen sufrida en ese punto (a consecuencia del campo) será la divergencia en dicho punto. Resultará mayor cuando el campo aplicado produzca un mayor cambio en las dimensiones de la superficie y máxima en aquellos puntos en los que ejerza mayor influencia (aumente más el volumen). De este modo será mayor la divergencia de un campo que represente un sistema de fuerzas que un campo que simplemente desplace la superficie.

En nuestra placa la divergencia resulta nula, lógico: Al aplicar un campo vectorial [math]\vec u[/math] que representa un desplazamiento, las partículas del solido se mueven de manera simultánea y de igual modo, lo que implica que solo haya variado la posición de las partículas del sólido con respecto al origen (pero no dentro de él). Según la definición de divergencia que implica la tasa de flujo neto hacia el exterior por unidad de volumen, es cero. Hemos definido la divergencia como un cambio de las dimensiones del sólido y el campo [math]\vec u[/math] sólo produce desplazamiento.


El rotacional de un campo vectorial representa un giro en torno a un eje. Los puntos que sufren un mayor rotacional serán aquellos en los cuales las derivadas parciales sean máximas ya que el rotacional se halla a partir del producto vectorial de las componentes del campo y los vectores de la base, siendo estas dos fijas. Estudiaremos el valor del modulo del rotacional del campo vectorial del desplazamiento a lo largo de los puntos del sólido. Se puede apreciar que tres ejes de la superficie se mantienen fijos y por ello en éstos el rotacional es cero. Los colores más claros indican una zona en el que el valor del rotacional es mayor (Figura 5).

2.4 Tensiones tangenciales de un sólido elástico(POR HACER)

Las tensiones sobre un sólido vienen definidas por un tensor que depende de los coeficientes de Lamé(…..). Aplicado a la placa rectangular puesto que tiene una divergencia nula, por lo explicado anteriormente, dependerá solo de Eij siendo esta la parte antisimétrica del tensor gradiente del desplazamiento. Se puede observar analíticamente que las componente de sigma son las mismas que las de E. Aplicamos i*E*i resultando cero pues es la proyección del vector E*i al solo depender de la coordenada j sobre la dirección i es 0. El resultado de aplicar j*E*j también es cero, puesto que el vector E*j solo depende de la componente i por lo que la proyección sobre el eje j es nula. Las tensiones tangenciales….. y vienen definidas por la ecuación [math]|\sigma \cdot \vec i-(\vec i \cdot \sigma \cdot \vec i) \vec i|[/math] si son respecto al plano ortogonal a ii y por la ecuación [math]|\sigma \cdot \vec j-(\vec j \cdot \sigma \cdot \vec j) \vec j|[/math]


respecto al plano ortogonal a i: Dado que en nuestro caso [math]|\sigma \cdot \vec i-(\vec i \cdot \sigma \cdot \vec i) \vec i|[/math] es nulo las tensiones tangenciales quedan de la forma sigma*i originando la siguiente gráfica: Donde podemos observar que son mayores en y=0, y=1, y=2 y menores en y=0,5, y=1,5. Comparando estos resultados con las figuras verdes que representan la deformación de los puntos apreciamos mayor deformación en zonas donde las tensiones tangenciales son menores.


respecto al plano ortogonal a j: Dado que en nuestro caso [math]|\sigma \cdot \vec j-(\vec j \cdot \sigma \cdot \vec j) \vec j|[/math] es nulo las tensiones tangenciales quedan de la forma sigma*j originando la siguiente gráfica: Podemos observar que son mayores en y=0, y=1, y=2 y menores en y=0,5, y=1,5. Comparando estos resultados con las figuras verdes que representan la deformación de los puntos, donde apreciamos menores tensiones tangenciales coinciden con puntos con mayor deformación.

3 TERMINAR

cuadrar imagenes, códigos matlab