Desintegración Radiactiva.Grupo 5
| Trabajo realizado por estudiantes | |
|---|---|
| Título | Desintegración Radiactiva. Grupo 5. |
| Asignatura | Ecuaciones Diferenciales |
| Curso | Curso 2014-15 |
| Autores | Diego García Vaquero
Araceli Martín Candilejo Noemí Palomino Bustos Teresa Quintana Romero Alvaro Ramón López Mercedes Ruiz Barrajón. |
| Este artículo ha sido escrito por estudiantes como parte de su evaluación en la asignatura | |
Contenido
1 Interpretación de las funciones M(t) y la constante K
Una reacción química se denomina reacción de primer orden si en ella una molécula se descompone en otras espontáneamente, y el número de moléculas que se descompone en una unidad de tiempo es proporcional al número de moléculas existentes. Si se considera una sustancia cuya masa se descompone en función del tiempo según una función m=m(t), la velocidad de descomposición viene dada por la derivada de m(t) respecto de t. Si se supone que esta velocidad es directamente proporcional a la masa, se tiene que; dm/dt = -k.m (k>0 coeficiente de proporcionalidad).
La constante k se denomina constante de rapidez ya que su valor indica una medida de la velocidad a la que se realiza la reacción.
2 Método Euler
Suponenos que un arqueólogo descubre huesos con un contenido en C14 que resulta ser del 8% del que se encuentra en un ser vivo. Si suponemos además que la cantidad de C14 en la atmósfera no ha variado podemos tomar la diferencia de contenido en C14 del hueso antiguo debida únicamente a su desintegración. Conociendo que la constante de desintegración del C14 es 1.24 × 10−4 por año, calcularemos la edad de los restos arqueológicos. Para ello, planteamos un PVI adecuado eligiendo la condición inicial y lo resolveremos por el método de Euler para diferentes pasos h = 0.1 y h = 0.01.
clear all
% M'(t)=-1,24*10^(-4)*M(t)
% M(0)=1
% M(t) representa la cantidad de C14 en un instante dado, como no nos
% dan una cantidad inicial M0 supondremos que esta es uno. Nuestro objetivo
% es determinar en que intanste queda un 8% de la cantidad inicial M0.7
% Como M0=1, es como si trabajaramos todo el rato en tanto por uno
% Después demostraremos que quedará un 8% de M0 pasado el tiempo que
% tratamos de determinar independientemente del M0 adoptado.
t0=0;
h=input('Inserte el valor del paso, por favor: ');
M0=input('Inserte la cantidad inicial de carbono 14, por favor: ');
t(1)=t0;
M(1)=M0;
% Euler explícito
i=1;
while M(i)>(0.08*M0)
M(i+1)=M(i)+h*((-1.24*10^(-4))*M(i));
t(i+1)=t(i)+h;
i=i+1;
end
disp('Tiempo final:')
disp(t(end))
plot(t,M)
xlabel('Tiempo (años)');
ylabel('Cantidad de Carbono 14');
legend('Euler explícito','Location','best');
Aplicando Euler se comprueba que se puede considerar estable la edad de los restos arqueológicos, es decir, el tiempo de desintegración que obtenemos es independiente de la cantidad inicial de la muestra de C14:
3 Resolución por el método del Trapecio
Resolveremos el apartado anterior con el método del trapecio utilizando un paso h = 0.1 y con la condición de que el programa se detenga cuando la masa alcance un 8% de la masa inicial. Usando un bucle "while" conseguimos realizar un programa que cumpla esta condición.
clear all
%% Trapecio
% y´=f(t,y);
% y(t0)=y0;
% y(n+1)=yn+(h/2)*(f(tn,yn)+f(t(n+1),y(n+1)))
% Hay que despejar manualmente para tener SOLO y(n+1) a un lado de la ecuación.
% Si representamos la concentración del elemento radiactivo M(t) como y(t):
% M'(t)=-kM(t)---> y'(t)=-ky(t)
% En este caso, cuando se despeja manualmente:
% y(n+1)=y(n)+(h/2)(-ky(n)-ky(n+1))
% (1+kh/2)y(n+1)=y(n)-khy(n)/2
% y(n+1)=(y(n)-khy(n)/2)/(1+kh/2)
%% SOLUCIÓN:
t0=0;
h=input('Inserte el valor del paso, por favor: ');
M0=input('Inserte la cantidad inicial de carbono 14, por favor: ');
t(1)=t0;
M(1)=M0;
% Constante de desintegración:
k=1.24*10^(-4);
% Bucle:
i=1;
while M(i)>(0.08*M0)
M(i+1)=(M(i)-(k*h*M(i))/2)/(1+(k*h)/2); %Trapecio
t(i+1)=t(i)+h;
t(i+1)=t(i)+h;
i=i+1;
end
disp('Tiempo para que quede un 8% de la cantidad inicial: ')
disp(t(end))
hold on
plot(t,M);
xlabel('Tiempo (años)');
ylabel('Cantidad de Carbono 14');
legend('Trapecio','Location','best');
El tiempo para el cual queda el 8% del contenido incial de Carbono 14 es 20369 años.
4 Vida media. Resolución por el método de Runge-Kutta
El conocimiento de la vida media de los elementos radiactivos que hay en la naturaleza se utiliza para asignar fechas a acontecimientos que ocurrieron hace mucho tiempo. Es usual expresar la descomposición de un elemento radiactivo en función de su vida media, es decir, el tiempo necesario para que una cantidad dada del elemento se reduzca a la mitad. Para ello aplicaremos el método de Runge-Kutta.
clear all
clear all
t0=0;
h=input('Inserte el valor del paso, por favor: ');
M0=input('Inserte la cantidad inicial de carbono 14, por favor: ');
t(1)=t0;
M(1)=M0;
%Se inicializa "M" con M0 para irlo rellenando posteriormente con las soluciones obtenidas
%para cada instante mediante el bucle while. Simultáneamente se va ampliando el vector de tiempos
%hasta que se cumple la condición deseada.
%RUNGE-KUTTA:
%K1=f( tn , yn )
%K2=f( tn+h/2, yn+K1*h/2 );
%K3=f( tn+h/2, yn+K2*h/2 );
%K4=f( tn+h, yn+K3*h );
%y(n+1)=y(n)+(h/6)*(K1+2*K2+2*K3+K4);
%En nuestro caso: y'=f(t,y)=-ky
k=1.24*10^(-4);
i=1;
while M(i)>(0.5*M0)
%K1=f( tn , yn )
K1=-k*M(i);
%Definicion de variable K2
%K2=f( tn+h/2, yn+K1*h/2 );
t2=t(i)+(h/2);
M2=M(i)+(h/2)*K1;
K2=-k*M2;
%Definicion de variable K3;
%K3=f( tn+h/2, yn+K2*h/2 );
t3=t2;
M3=M(i)+(h/2)*K2;
K3=-k*M3;
%Definicion de variable K4;
%K4=f( tn+h, yn+K3*h );
t4=t(i)+h;
M4=M(i)+h*K3;
K4=-k*M4;
%Funcion de RungeKutta;
%y(n+1)=y(n)+(h/6)*(K1+2*K2+2*K3+K4);
M(i+1)=M(i)+(h/6)*(K1+2*K2+2*K3+K4);
t(i+1)=t(i)+h;
i=i+1;
end
disp('Tiempo medio: ')
disp(t(end))
hold on
plot(t,M)
xlabel('Tiempo (años)')
ylabel('Cantidad de Carbono 14')
legend('Runge Kutta','Location','best')
hold off
La vida media que da el programa es de 5592,51 años.
5 Estudio de la evolución de concentraciones de compuestos interrelacionados
Consideraremos ahora una descomposición de un elemento A en otro C a través de un elemento o isótopo intermedio B
donde k1 y k2 son las constantes de desintegración respectivas. Es importante considerar que el elemento C empieza a crearse en cuanto hay elemento B, es decir, podemos tener simultáneamente los 3 elementos. Con este concepto determinaremos el sistema de ecuaciones que nos permitirán conocer las cantidades de cada elemento en cada instante de tiempo.
5.1 Sistemas de ecuaciones lineales: Método de Euler y trapecio
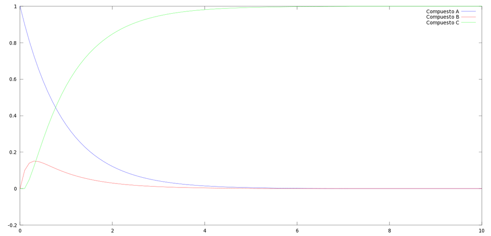
Le daremos unos valores a las constantes para resolver nuestro sistema, siendo K1=5, y K2=1.
Método de Euler
Resolvemos el sistema anterior con el método de Euler:
clc
clf
clear all
%% Datos iniciales:
% Tiempo:
t0=0;
tN=10;
% Paso:
h=0.1;
% Número de subintervalos
N=(tN-t0)/h;
% Definimos la variable independiente: El vector tiempo
t=t0:h:tN;
y=zeros(2,N+1);
% Valores de las concentraciones iniciales:
A0=1;
B0=0;
C0=0;
% Las soluciones se recogerán en un vector "y" que irá autoformándose.
% Inicialmente, sólo se le asignará los valores de las concentraciones iniciales desde las que parte.
y0=[A0,B0]';
y(:,1)=y0;
% Un sistema Lineal:
% y'=My+T
% En este problema en particular:
% A=(-k1 0)(A)+(0)
% B=( k1 -k2)(B)+(0)
% M=(-k1 0)
% ( k1 -k2)
k1=5;
k2=1;
M=[-k1,0;k1,-k2];
% Bucle:
for i=1:N
y(:,i+1)=y(:,i)+h*(M*y(:,i)); % Euler
end
% Se reasigna cada parte del vector "y" que recoge las soluciones con las concentraciones que representan:
A=y(1,:);
B=y(2,:);
C=C0+A0-A-B;
%% Representación gráfica
hold on
plot(t,A)
plot(t,B,'r')
plot(t,C,'g')
xlabel('Tiempo (años)')
ylabel('Cantidad de los elementos')
legend('Compuesto A','Compuesto B','Compuesto C','Location','best')
hold off
Método trapecio
Ahora aplicaremos el método del trapecio para resolver el sistema:
clc
clf
clear all
%Datos iniciales:
%Tiempo:
t0=0;
tN=10;
%Paso:
h=0.1;
%Número de subintervalos
N=(tN-t0)/h;
%Definimos la variable independiente: El vector tiempo
t=t0:h:tN;
y=zeros(2,N+1);
%Valores de las concentraciones iniciales:
A0=1;
B0=0;
C0=0;
%Las soluciones se recogerán en un vector "y" que irá autoformándose.
%Inicialmente, sólo se le asignará los valores de las concentraciones iniciales desde las que parte.
y0=[A0,B0]';
y(:,1)=y0;
%Un sistema Lineal:
%y'=My+T
%En este problema en particular:
% A=(-k1 0)(A)+(0)
% B=( k1 -k2)(B)+(0)
%M=(-k1 0)
% ( k1 -k2)
k1=5;
k2=1;
M=[-k1,0;k1,-k2];
%Bucle:
%Para el Trapecio:
%y(n+1)=y(n)+h/2*(f(tn,yn)+f(t(n+1),y(n+1))
%En este caso:
%y(n+1)=y(n)+h/2*(M*yn+M*y(n+1))
%Despejando manualmente:
%[1-(h/2)*M]*y(n+1)=y(n)+h/2*(M*yn)
%Llamando Z a:
%Z=[1-(h/2)*M]
%Z*(INV(z))*y(n+1)=(INV(z))*[y(n)+h/2*(M*yn)]
%Y queda finalmente:
%y(n+1)=(INV(z))*[y(n)+h/2*(M*yn)]
for i=1:N
Z=eye(2)-(h/2)*M;
y(:,i+1)=inv(Z)*(y(:,i)+(h/2)*M*y(:,i));%Trapecio
end
%Se reasigna cada parte del vector "y" que recoge las soluciones con las concentraciones que representan:
A=y(1,:);
B=y(2,:);
C=C0+A0-A-B;
%Dibujo:
hold on
plot(t,A)
plot(t,B,'r')
plot(t,C,'g')
legend('Compuesto A','Compuesto B','Compuesto C','Location','best')
hold off
Podemos ver que, el compuesto A decrece, el C crece y el B empieza creciendo para mas tarde decrecer y desaparecer.Hemos tomado como tiempo el eje de abscisas, y la cantidad del como eje de ordenadas. Tomando en tanto por uno la cantidad. A decrece mas rápidamente, es decir, desaparece antes, B llega a una cantidad de 0.6. En conclusión el compuesto A desaparece de forma rápida y esto da lugar a que haya mas cantidad de B.
5.2 Sistemas de ecuaciones lineales: Método de Euler y trapecio (Constantes de integración intercambiadas)
Ahora, resolveremos el sistema pero intercambiando los valores de las constantes, es decir K1=1 y K2=5, y aplicando los mismos programas anteriores, Euler y trapecio.
Método de Euler
Método del trapecio
En todas las gráficas, con las K iniciales y con las K intercambiadas y con ambos métodos, podemos observar que el compuesto A decrece, el C crece y el B empieza creciendo para mas tarde decrecer y desaparecer. En esas últimas gráficas también hemos tomado como tiempo el eje de abscisas, y en tanto por uno la cantidad del compuesto como eje de ordenadas. Podemos ver que la cantidad en tanto por uno de B sin cambiar las constantes llega a una cantidad de 0.6, mientras que con el cambio de constantes no llega a 0.2. En conclusión, al comparar los dos pares de gráficas observamos que ahora con el cambio de constantes A decrece más lentamente, y debido a eso la cantidad de B que se forma no llega a ser tan grande como la del apartado anterior, en el que el compuesto A desaparecía antes y eso daba lugar a más cantidad de B. La creación de C no difiere mucho entre los pares de gráficas, lo que significa que el tiempo que tarda A en descomponerse en C es independiente de las constantes de desintegración.





