Reacciones complejas. (Grupo A8)

De MateWiki
Revisión del 16:35 23 feb 2015 de Fran Aguilera (Discusión | contribuciones) (Casos prácticos. Aplicación del análisis numérico.)

Saltar a: navegación, buscar
Trabajo realizado por estudiantes
Título Reacciones complejas (Grupo A8)
Asignatura Ecuaciones Diferenciales
Curso Curso 2014-15
Autores Valentina Salazar; Antonio Carrero; Juan José Hernandez; José Francisco Aguilera
Este artículo ha sido escrito por estudiantes como parte de su evaluación en la asignatura

1 Introducción y modelización del problema.

En este artículo vamos a examinar el comportamiento cinético de las reacciones químicas, estudiaremos mediante análisis numérico las reacciones químicas irreversibles y nos limitaremos a plantear una suposición teórica del comportamiento de las las reacciones reversibles.

Para realizar este estudio, formularemos las siguientes hipótesis sobre las condiciones y el comportamiento de las reacciones químicas:

  • Los componentes de la reacción química se considerarán perfectamente mezclados.
  • La reacción química se realiza en condiciones de volumen y temperatura constantes.
  • Consideraremos la reacción química que planteamos perfectamente ajustada.
  • Suponemos que para el instante [math]t=0[/math] la concentración de producto es nula.

Partiendo de estas hipótesis y suposiciones sobre las reacciones que vamos a estudiar, consideraremos el proceso químico:: [math]{A+B}\Rightarrow{C}[/math]

Siendo esta una reacción bimolecular, en la que los reactivos [math]A[/math] y [math]B[/math] interaccionan formando un producto [math]C[/math]. Regiremos nuestro estudio cinético de esta reacción por la ley de acción de masas, que establece que la velocidad de reacción es proporcional al producto de las concentraciones de los reactivos. Siguiendo esta ley podemos deducir la siguiente ecuación diferencial que nos define las cantidades de producto y reactivos a lo largo del tiempo::

[math]y'(t)=k_1(a_0-y(t))(b_0-y(t))[/math]

Donde:

  • [math]y(t)[/math] nos define como evoluciona la concentración de producto [math]C[/math] a lo largo del tiempo.
  • [math]y'(t)[/math] es la derivada de la concentración de [math]C[/math] con respecto al tiempo.
  • [math]a_0[/math] indica la concentración inicial de producto [math]A[/math].
  • [math]b_0[/math] indica la concentración inicial de producto [math]B[/math].
  • [math]k_1[/math] representa la constante de proporcionalidad de la reacción.

Podemos comprobar que al estar la estequiometría de la reacción ajustada podemos decir que para una concentración [math]y(t)[/math] en cada instante de tiempo [math]t[/math], tendremos concentraciones [math]a_0-y(t)[/math] y [math]b_0-y(t)[/math] de [math]A[/math] y [math]B[/math] respectivamente. Entonces si la velocidad de reacción, [math]y'(t)[/math], es directamente proporcional a la concentración de los reactivos, suponiendo una constante de proporcionalidad [math]k_1[/math] y una concentración inicial nula de producto para [math]t=0[/math], siguiendo la ley de acción de masas nos lleva a la ecuación predicha anteriormente::

[math]y'(t)=k_1(a_0-y(t))(b_0-y(t))[/math]

Partiendo de esta ecuación podemos empezar a hacer análisis numérico del proceso.

2 Proceso reversible.

En el caso de suponer un proceso químico reversible veríamos afectada la ecuación diferencial que nos cuantifica la concentración de producto en un término reductor de esta, que nos representaría la velocidad de formación de reactivos, proporcional a la concentración actual de producto por otra constante de proporcionalidad diferente [math]k_2[/math].:

[math]y'(t)=k_1(a_0-y(t))(b_0-y(t))-k_2(y(t))[/math]

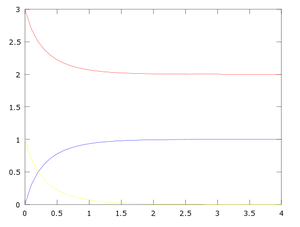
3 Casos prácticos. Aplicación del análisis numérico.

Concentraciones de los reactivos y productos calculadas por el método de Euler. A se muestra en rojo, B en amarillo, y C en azul.

4 Reacción consecutiva.

5 Casos prácticos. Aplicación del análisis numérico.