Ejercicio 2: Circuitos eléctricos RL
Contenido
1 Introducción
El circuito eléctrico RL más simple está formado por una resistencia,un inductor o bobina y una fuente de alimentación conectados en serie.
- En una resistencia R, la Ley de Ohm establece:
[math]i(t)={V(t)\over R}[/math]
- En un inductor L la Ley de Faraday dice:
[math] V(t)=L {di\over dt}(t)[/math]
Donde i(t)es la intensidad de corriente, V(t) el voltaje, R la resistencia y L la inductancia de la bobina.
Las leyes de Kirchoff dicen:
- Ley de corrientes: En cada nodo, la suma de corrientes que entra es igual a la que sale.
- Ley de tensiones: En cada ciclo cerrado, la suma de diferenciales de potencias es nula.
2 Circuito RL en serie
La ecuación diferencial que se obtiene de la ley de Kirchoff de voltaje en el circuito de la figura 1 cuando está cerrado es:
- [math] E(t)=R i(t)+ L {di\over dt}(t) [/math]
La intensidad en cada instante de tiempo t>0 se obtendrá resolviendo la ecuación diferencial.Suponiendo que en el instante t=0 el circuito pasa de estar abierto a cerrado y usando los siguientes valores:
[math] E(t)=10V, L=0.2H , R=5Ω [/math].
Tendremos que:
- [math] 5i + 0.2 i' = 10 [/math]
Al resolverla, obtenemos la siguiente intensidad: [math] i(t)=2-2e^{-25t} [/math]
Y la gráfica resultante es la siguiente:
- Ecuación diferencial resuelta numéricamente con el método de Euler
t0=0; tN=0.5;
h=(tN-t0)/50;
y0=0;N=50;
yy=y0;
y(1)=yy;
for n=1:N
yy=yy+h*(50-25*yy);
y(n+1)=yy;
end
x=t0:h:tN;
plot(x,y,'-');El paso de discretización temporal (h) ha de ser muy pequeño para que el método sea estable. Aproximadamente h=1/100
- Ecuación diferencial resuelta numéricamente con el método del Trapecio
t0=0;tN=0.5;
y0=0;
N=50;h=(tN-t0)/N;
yy=y0;
y(1)=yy;
for n=1:N;
yy=(yy+h*(50-12.5*yy))/(1+12.5*h);
y(n+1)=yy;
end
x=t0:h:tN;
plot(x,y,'-')
3 Circuito abierto
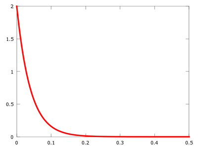
Suponiendo que el circuito en el instante t=0 está cerrado con una intensidad [math] i(t)=2 A [/math] , y que lo abrimos repentinamente ([math] E(t)=0 V [/math]), la ecuación resultante sería: [math] Ri+Li'=0 [/math]
Para unos valores [math] R=5 , L=0.2H [/math] tenemos un problema de Cauchy: [math] 5i+0.2i'=0 [/math] : [math]i(0)=2 [/math]
Al resolver este problema de valor inicial obtenemos que la intensidad en cada instante de tiempo viene definido por la función [math] i(t)=2e^{-25t} [/math]
Por lo tanto, podemos interpretar que a medida que avanza el tiempo, desde que abrimos el circuito la corriente tenderá exponencialmente a anularse como se puede apreciar en el siguiente gráfico:
4 Circuito con más de una malla
De acuerdo a las leyes de Kirchoff, se obtiene el siguiente sistema de ecuaciones correspondiente a la figura:
:
[math] E(t)=R_1i_1(t)+L_2i'_2(t)+R_2i_2(t)[/math]:
[math] E(t)=R_1i_1(t)+L_1i'_3(t)[/math]:
[math] i_1(t)=i_2(t)+i_3(t)[/math]
Sustituyendo la tercera ecuación en las otras dos se obtiene el sistema en términos de [math] i_2(t) [/math] e [math] i_3(t) [/math]:
[math] E(t)=(R_1+R_2)i_2(t)+R_1i_3(t)+L_2i'_2(t) [/math]:
[math] E(t)=R_1i_2(t)+R_1i_3(t)+L_1i'_3(t) [/math]
Suponiendo que la corriente en el circuito es nula en el instante en el que se cierra el circuito tenemos unas condiciones inciciales [math] i_2(0)=i_3(0)=0 [/math]
Si añadimos una nueva malla (similar a la de [math] R_2 [/math],[math] L_2 [/math]) con una resistencia [math] R_3 [/math] e inductor [math] L_3 [/math] el sistema de ecuaciones sería el siguiente:
[math] E(t)=R_1i_1(t)+R_2i_2(t)+R_3i_4(t)+L_3i'_4(t)[/math]:
[math] E(t)=R_1i_1(t)+R_2i_2(t)+L_2i'_5(t)[/math]:
[math] E(t)=R_1i_1(t)+L_1i'_3(t)[/math]:
[math] i_1(t)=i_2(t)+i_3(t)[/math]:
[math] i_2(t)=i_4(t)+i_5(t)[/math]
5 Resolución sistemas
El sistema anterior se puede aproximar utilizando el método del trapecio y el método de Euler. Utilizando MatLab para unos valores de [math] E(t)=10V,R1=R2=6,L1=0.02H,L2=0.0025H [/math]:
Método de Euler
clear all
t0=0;tN=0.3;i0=[0 0]';
N=1000;
A=[-4800 -2400;-300 -300];
h=(tN-t0)/N;ii=i0;i2(1)=i0(1);i3(1)=i0(2);
for n=1:N
ii=ii+h*(A*ii+[4000;500]);
i2(n+1)=ii(1);i3(n+1)=ii(2);
end
t=t0:h:tN;
hold on
plot(t,i2);plot(t,i3);hold off
Método del Trapecio
t0=0;tN=0.3;
i0=[0 0]';
N=1000;
A=[-4800 -2400;-300 -300];
h=(tN-t0)/N;
ii=i0;
i2(1)=i0(1);
i3(1)=i0(2);
C=[4000 500]';
for n=1:N;
ii=inv((eye(2)-h*A))*((eye(2)+h*A)*ii+2*h*C);
i2(n+1)=ii(1);
i3(n+1)=ii(2);
end
t=t0:h:tN;
hold on
plot(t,i2);
plot(t,i3);
hold off