Circuitos Eléctricos RL

De MateWiki
Saltar a: navegación, buscar


1 Introducción

Un circuito RL es un circuito eléctrico que contiene una resistencia y una bobina en serie, además de una fuente de alimentación. Se dice que la bobina se opone transitoriamente al establecimiento de una corriente en el circuito. En una resistencia R, la Ley de Ohm establece que:

[math]i(t)={v(t)\over R}[/math] siendo [math]i(t)[/math] la intensidad de corriente en amperios ([math]A[/math]), [math]v(t)[/math] el voltaje en voltios ([math]V[/math]) y [math]R[/math] el coeficiente de resistencia en ohmios ([math]Ω[/math]).

En un inductor L, la Ley de Faraday impone:

[math]v(t)=L {d\over dt} i(t)[/math] donde [math]L[/math] es el coeficiente de autoinducción en henrios ([math]H[/math]).

También tenemos en cuenta las Leyes de Kirchoff, que establecen el comportamiento de los circuitos:

  1. Ley de corrientes: En cada nodo, la suma de corrientes que entra es igual a la que sale.
  2. Ley de tensiones: En cada ciclo cerrado o malla, la suma de diferencias de potencial es nula.


Circuitos Eléctricos RL

2 Ley de Kirchoff de Voltaje o Tensiones

La ley de voltaje de Kirchhoff indica que la suma de voltajes alrededor de una trayectoria o circuito cerrado debe ser cero. \[{d\over dt}i(t)+{R\over L}i(t)-{E(t)\over L}=0\]

Por estar en serie y aplicando esta ley, podemos ver que la tensión total es la tensión en la resistencia (R) más la tensión en la bobina (L). Por lo que la f.e.m. es igual al voltaje de la bobina más la resistencia.

centro

Aplicando la ley de Ohm a la resistencia y la de Faraday a la bobina, se obtiene la siguiente ecuación:

centro

2.1 Cálculo analítico y representación

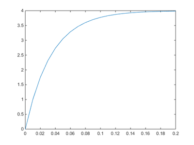
Gráfico intensidad respecto del tiempo cuando el circuito pasa de estar abierto a cerrado.
%Datos del problema:
L=0.2; %Autoinductancia de la bobina 
R=5; %Resistencia
tau =L/R; %Definición
E=20; %Valor de la fem
t0=0; %Tiempo
tN=5*tau; %Tiempo de carga
i0=0; %En t=0 está descargado
funcion='100-i/0.04'; %i'=E/L-i/tau
f=inline(funcion,'t','i');

%Discretización:
h=0.01;
N=round((tN-t0)/h);

%Crear el vector t:
t=linspace(t0,tN,N+1);
i=zeros(1,N+1);
i(1)=i0;

for k=1:N
    i(k+1)=i(k)+h*f(t(k),i(k));
end

%Dibujamos:
plot(t,i)