Lista de archivos
Esta página especial muestra todos los archivos subidos.
Primera página |
Página anterior |
Página siguiente |
Última página |
| Fecha | Nombre | Miniatura | Tamaño (bytes) | Usuario | Descripción | Versiones |
|---|---|---|---|---|---|---|
| 16:08 4 mar 2013 | Fig1 2.3.jpg (archivo) | 32 KB | Monica | 1 | ||
| 15:49 4 mar 2013 | Fig1 2.2.jpg (archivo) | 17 KB | Monica | 1 | ||
| 15:45 4 mar 2013 | Apto3brungek.1.jpg (archivo) | 93 KB | Indipf | 1 | ||
| 15:45 4 mar 2013 | Apto3bnewmark.1.jpg (archivo) | 102 KB | Indipf | 1 | ||
| 15:45 4 mar 2013 | Apto3arungek.1.jpg (archivo) | 95 KB | Indipf | 1 | ||
| 15:45 4 mar 2013 | Apto3anewmark.1.jpg (archivo) | 112 KB | Indipf | 1 | ||
| 15:45 4 mar 2013 | Apdo4mu100.1.jpg (archivo) | 73 KB | Indipf | 1 | ||
| 15:44 4 mar 2013 | Apdo4mu10.1.jpg (archivo) | 69 KB | Indipf | 1 | ||
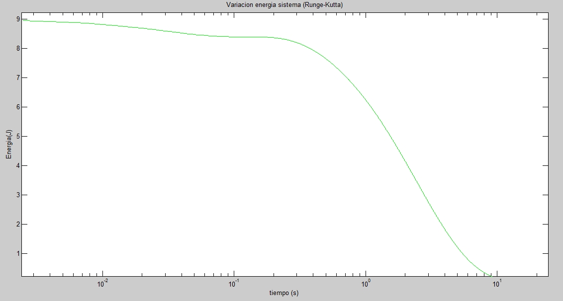
| 15:44 4 mar 2013 | Apdo4energiarunge.1.jpg (archivo) | 66 KB | Indipf | 1 | ||
| 15:44 4 mar 2013 | Apdo4energianewmark.1.jpg (archivo) | 66 KB | Indipf | 1 | ||
| 15:43 4 mar 2013 | Apdo2rungegraph.1.jpg (archivo) | 117 KB | Indipf | 1 | ||
| 15:43 4 mar 2013 | Apdo2newmarkgraph.1.jpg (archivo) | 118 KB | Indipf | 1 | ||
| 15:19 4 mar 2013 | Rungekutta48.jpg (archivo) | 14 KB | Belen.jn | 1 | ||
| 15:18 4 mar 2013 | Grafiquitoo.JPG (archivo) | 13 KB | Monica | 1 | ||
| 15:15 4 mar 2013 | Newmark4.jpg (archivo) | 17 KB | Belen.jn | 1 | ||
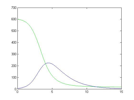
| 15:14 4 mar 2013 | Datoscorrectos.jpg (archivo) | 15 KB | Renato | Imagen obtenida correspondiente a los datos iniciales (i0,s0)=(5,600) | 1 | |
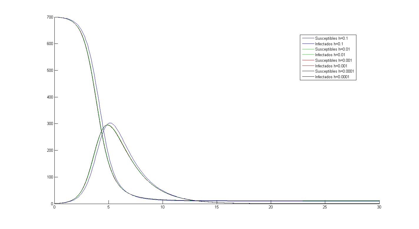
| 15:10 4 mar 2013 | Grafpas.jpg (archivo) | 50 KB | Monica | 1 | ||
| 15:02 4 mar 2013 | Rungekutta3b8.jpg (archivo) | 22 KB | Belen.jn | 1 | ||
| 15:00 4 mar 2013 | Newmark3b.jpg (archivo) | 21 KB | Belen.jn | 1 | ||
| 14:57 4 mar 2013 | DEFINITIVOEULER2.jpg (archivo) | 33 KB | Guillermo Rodríguez | 1 | ||
| 14:56 4 mar 2013 | DEFINITIVOEULER.jpg (archivo) | 32 KB | Guillermo Rodríguez | 1 | ||
| 14:55 4 mar 2013 | Ap5logaritmica.JPG (archivo) | 14 KB | Renato | Resultadom del programa de matlab aplicando escala logarítmica al eje vertical, observamos que la gráfica inferior tiene un decrecimiento exponencial de ahi que se represente como una recta. | 1 | |
| 14:54 4 mar 2013 | Rungekutta3a8.jpg (archivo) | 22 KB | Belen.jn | 1 | ||
| 14:51 4 mar 2013 | Ap5.JPG (archivo) | 18 KB | Renato | Resultado del programa de matlab del apartado 5 | 1 | |
| 14:49 4 mar 2013 | Newmark3a.jpg (archivo) | 22 KB | Belen.jn | 1 | ||
| 14:37 4 mar 2013 | Rungekutta281.jpg (archivo) | 24 KB | Belen.jn | grupo 8 | 1 | |
| 14:36 4 mar 2013 | Rungekutta2.jpg (archivo) | 24 KB | Belen.jn | Rungekutta2 del grupo 8 | 3 | |
| 14:22 4 mar 2013 | Newmark2.jpg (archivo) | 24 KB | Belen.jn | 1 | ||
| 13:06 4 mar 2013 | Resortemasa.jpg (archivo) | 21 KB | Belen.jn | 1 | ||
| 13:05 4 mar 2013 | Solucion sin aproximar.jpg (archivo) | 16 KB | Josemanuelcorbi | 1 | ||
| 12:24 4 mar 2013 | Primer.jpg (archivo) | 24 KB | Josemanuelcorbi | 3 | ||
| 12:15 4 mar 2013 | Segundo.jpg (archivo) | 24 KB | Josemanuelcorbi | 8 | ||
| 11:40 4 mar 2013 | SincontaminanteB1 999.jpg (archivo) | 46 KB | Raquel | 1 | ||
| 11:40 4 mar 2013 | SincontaminanteB1 8.jpg (archivo) | 52 KB | Raquel | 1 | ||
| 11:40 4 mar 2013 | SincontaminanteB2.jpg (archivo) | 46 KB | Raquel | 1 | ||
| 00:38 4 mar 2013 | Sempere2.jpg (archivo) | 14 KB | Guillermo Rodríguez | 1 | ||
| 00:38 4 mar 2013 | Sempere1.jpg (archivo) | 15 KB | Guillermo Rodríguez | 1 | ||
| 23:55 3 mar 2013 | GráficaRk-Euler.jpg (archivo) | 28 KB | Guillermo Rodríguez | 1 | ||
| 23:54 3 mar 2013 | RK-4formas.jpg (archivo) | 29 KB | Guillermo Rodríguez | 1 | ||
| 23:42 3 mar 2013 | Gráfico3.png (archivo) | 12 KB | Mario Nogales | 1 | ||
| 23:41 3 mar 2013 | Comparacion EULER.jpg (archivo) | 22 KB | Guillermo Rodríguez | 2 | ||
| 23:21 3 mar 2013 | Grafica1-2.jpg (archivo) | 11 KB | Marialuisa | 1 | ||
| 22:57 3 mar 2013 | Graficafinal.jpg (archivo) | 19 KB | Marialuisa | 1 | ||
| 22:54 3 mar 2013 | Grafica4.jpg (archivo) | 22 KB | Marialuisa | Distribución de conejos y zorros en el tiempo. Siendo la línea de arriba (azul) los conejos y la de abajo (rojo) los zorros. | 1 | |
| 22:34 3 mar 2013 | Tercer.jpg (archivo) | 24 KB | Josemanuelcorbi | 2 | ||
| 22:23 3 mar 2013 | Cuarto.jpg (archivo) | 25 KB | Josemanuelcorbi | 1 | ||
| 22:06 3 mar 2013 | Comparacion4.jpg (archivo) | 123 KB | Raquel | 1 | ||
| 22:05 3 mar 2013 | Comparacion3.jpg (archivo) | 89 KB | Raquel | 1 | ||
| 22:05 3 mar 2013 | Comparacion2.jpg (archivo) | 133 KB | Raquel | 1 | ||
| 22:04 3 mar 2013 | Comparacion1.jpg (archivo) | 99 KB | Raquel | 1 |
Primera página |
Página anterior |
Página siguiente |
Última página |