Diferencia entre revisiones de «La catenaria (grupo 13)»

De MateWiki
Saltar a: navegación, buscar
(Masa de la superficie)
(Masa de la superficie)
Línea 455: Línea 455:
 
= A\,\cosh^2(\frac{t}{A})
 
= A\,\cosh^2(\frac{t}{A})
 
</math><br/>
 
</math><br/>
La masa de la superficie (con A=3) y para todos los <math>-1 < t < 1</math> se calcula como:<br/>
+
La masa de la superficie (con A=3) y para <math>-1 < t < 1</math> se calcula como:<br/>
 
<math>
 
<math>
 
M \;=\;
 
M \;=\;

Revisión del 10:27 4 dic 2025

Trabajo realizado por estudiantes
Título La catenaria. Grupo 13
Asignatura Teoría de Campos
Curso 2025-26
Autores Julián Sardina García
Caroline Arias Bautista
Teresa Carballo Rueda
Hugo Lebaniegos Parro
África del Valle Díaz
Este artículo ha sido escrito por estudiantes como parte de su evaluación en la asignatura


Cuando se sostiene una cuerda o cadena desde dos puntos y se deja caer el tramo intermedio, este adopta una forma curva perfecta muy característica que recibe el nombre de catenaria, nombre que viene de la palabra "cadena" precisamente porque se obtiene fácilmente utilizando este objeto. Aunque a simple vista se puede llegar a confundir fácilmente con una parábola, cabe aclarar que es una curva distinta ya que la forma es ligeramente diferente y la ecuación que la define es otra.

La catenaria es muy importante en ingeniería y arquitectura, puesto que invertida resulta ser la forma que mejor soporta su propio peso al mantener las fuerzas en compresión. Es por esto por lo que, a lo largo de la historia, ha sido empleada numerosas veces y ha servido como base para famosos ingenieros y arquitectos como Gaudí.

La catenaria es una curva singular, con grandes propiedades matemáticas y especialmente útil e importante en el ámbito de la construcción. En este trabajo se analizarán algunos de sus aspectos fundamentales, así como las aplicaciones que pueden desarrollarse a partir de su estudio.

1 Dibujo de la curva

Respecto a la definición matemática de la catenaria, consideraremos la curva plana dada por la parametrización siguiente en coordenadas cartesianas:
[math]γ(t)=(x_1(t), x_2(t))=(t, Acosh(\frac{t}{A}))[/math], donde [math] A [/math] es una constante, tal que [math] A\gt0 [/math] y [math] t [/math] el parámetro. En este estudio, se tomará [math] A=3 [/math] y el intervalo [math] t\in (-1,1) [/math].

1.1 Descripción de la gráfica

Representación de la catenaria

En la parte derecha, se muestra la gráfica de la curva catenaria objeto de estudio. Respecto a sus características generales, reafirmamos que su gráfica es muy similar a la de una parábola, pero no es igual — esta comparación será realizada y detallada más adelante —. Esencialmente es la gráfica de la función [math]f(x)= Acosh(\frac{x}{A})[/math], (que en este caso es [math]f(x)= 3cosh(\frac{x}{3})[/math]) en el intervalo [math] x\in (-1,1)[/math] , puesto que el campo escalar [math] x_1(t)=t [/math]. Asimismo, la curva es cóncava si miramos desde arriba (mayor Y) y alcanza un mínimo cuando [math] t=0 [/math] (en el punto [math]\gamma(0)[/math]).

1.2 Código de MATLAB

A continuación se presenta el código de Matlab empleado para realizar la gráfica de la curva catenaria.

clear,clc;
%Intervalo de la parametrización
t=linspace(-1,1,2000);
%Parametrización
A=3;
x=t;
y=A*cosh(t/A);
%Dibujo de la curva
figure
plot(x,y,'r','LineWidth',2);
xlabel('eje x');
ylabel('eje y');
title('La Catenaria: \gamma(t)=(t,Acosh(t/A))');


2 Vectores velocidad y aceleración

2.1 Cálculo de los vectores

Sea [math] γ(t)=(x_1(t),x_2(t)) [/math] una curva plana parametrizada definida en coordenadas cartesianas. Entonces:

- Su vector velocidad [math] γ'(t) [/math] será igual a:
[math] γ'(t)=x_1'(t)\vec{i}+x_2'(t)\vec{j}[/math]. En el caso de la catenaria, derivando los campos escalares [math] x_1(t) [/math] y [math] x_2(t) [/math]: [math] γ'(t)=\vec{i}+senh(\frac{t}{A})\vec{j}[/math]

- Su vector aceleración [math] γ''(t) [/math] será igual a:
[math] γ''(t)=x_1''(t)\vec{i}+x_2''(t)\vec{j}[/math]. En el caso de la catenaria, volviendo a derivar: [math] γ''(t)=\frac{1} {A} cosh(\frac{t}{A})\vec{j}[/math]

2.2 Interpretación de los vectores velocidad y aceleración

Representación de la catenaria y sus vectores velocidad y aceleración

Podemos observar que el vector velocidad [math] γ'(t) [/math] nos informa de la dirección y el sentido de la curva (es un vector tangente en cada punto de la curva). Igualmente, su módulo (que no es constante) nos informa acerca de la velocidad escalar con la que nos movemos a lo largo de la curva.

Por otra parte, el vector aceleración [math] γ''(t) [/math] nos aporta información acerca de cómo varía el vector velocidad en cada punto de la curva. Se puede apreciar que este vector sólo tiene dirección [math]\vec{j}[/math], dado que el vector velocidad es constante en la dirección [math]\vec{i}[/math], pero depende de t en la dirección [math]\vec{j}[/math]. Por tanto, al derivar nos desaparece la componente que acompaña a [math]\vec{i}[/math], pero se mantiene la de [math]\vec{j}[/math].

2.3 Código de MATLAB

A continuación se presenta el código de Matlab para la creación de la gráfica con el dibujo de la curva catenaria y sus vectores velocidad y aceleración.

n=20;
t=linspace(-1,1,n);
A=3;
x=t;
y=A*cosh(t/A);

%vectores velocidad y aceleración
V1=linspace(1,1,n);
V2=sinh(t/A);
A1=linspace(0,0,n);
A2=(1/A)*cosh(t/A);
figure
hold on
plot(x,y,'r','LineWidth',2); %curva
quiver(x,y,V1,V2,'m'); %velocidad
quiver(x,y,A1,A2,'k'); %aceleracion
hold off;
axis ([-1.5,1.5,2.9,3.8])
xlabel('eje x');
ylabel('eje y');
title('La catenaria, sus vectores velocidad y aceleración: \gamma(t), \gamma`(t), \gamma``(t)');
legend('\gamma(t)', '\gamma`(t)','\gamma``(t)')


3 Longitud de la curva

3.1 Cálculo de su valor

La longitud de una curva parametrizada según un parámetro t en un intervalo [math] t\in (a,b)[/math] es: [math] L=\int_{a}^{b}|γ′(t)|=[/math], donde [math] |γ'(t)|[/math] es el módulo del vector velocidad.

Por ende, sea la curva en este caso la catenaria, y [math] L [/math] la longitud de la curva:

[math] L=\int_{-1}^{1}|γ'(t)|=\int_{-1}^{1}\sqrt {(x_1'(t))^2 +(x_2'(t))^2}dt=\int_{-1}^{1}\sqrt{1+sinh^2(\frac{t}{A})}dt =\int_{-1}^{1}\sqrt{cosh^2(\frac{t}{3})}dt= \int_{-1}^{1}\cosh(\frac{t}{3})dt = 3(sinh(\frac{1}{3})-sinh(\frac{-1}{3}))= 6sinh(\frac{1}{3}) = 2,037239 [/math]

Por lo tanto, la longitud de la curva catenaria en el intervalo [math] t\in (-1,1)[/math] es de 2,037239 unidades.

3.2 Código de MATLAB

A continuación se presenta el código de Matlab para el cálculo de la longitud de la curva catenaria estudiada. Para ello, se ha calculado la función [math] f(t)= |γ'(t)|= cosh(\frac{t}{A}) [/math] (módulo del vector velocidad) y, posteriormente, se ha hallado el área encerrada por ella en el intervalo [math] t\in (-1,1) [/math], haciendo uso del método de integración del rectángulo. En la gráfica, se pueden observar la función módulo del vector velocidad y los rectángulos empleados para el cálculo del área.

Cálculo de la longitud de la curva en el intervalo (-1,1) usando el método del rectángulo
clear,clc;

%definición de variables
a=-1;
b=1;
n=100;
A=3;
t=linspace(a,b,n);
f=@(t) cosh(t/A);
suma=0;

%dibujo de la gráfica del módulo del vector velocidad
figure
hold on
plot(t,f(t),'b','LineWidth',2);

%cálculo de la integral y dibujo de los rectángulos
for i=1:(n-1)
    h=t(i+1)-t(i); %longitud del intervalo t(i+1)-t(i)
    xmed=(t(i+1)+t(i))/2; %punto medio del intervalo t(i+1)-t(i)
    ymed=f(xmed);
    area=h*ymed; %fórmula del método del rectángulo
    suma=suma+area;

    %dibujo de los rectángulos
    x_rect=[t(i),t(i+1),t(i+1),t(i),t(i)];
    y_rect=[0,0,f(t(i+1)),f(t(i)),0];
    plot(x_rect,y_rect,'m','LineWidth',1);
end

hold off
legend('Módulo de \gamma´(t)','Rectángulos')

%dibujo de los rectángulos
fprintf ('La longitud es %f.\n ',suma)


4 Vectores tangente y normal

4.1 Cálculo de los vectores

Sea [math] γ(t)=(x_1(t),x_2(t)) [/math] una curva plana parametrizada definida en coordenadas cartesianas. Entonces:

- Su vector tangente [math] \vec{t}(t) [/math] es igual a:
[math] \vec{t}(t)=\frac{γ'(t)}{|γ'(t)|} [/math]. En el caso de la catenaria: [math] \vec{t}(t)=\frac{\vec{i}+senh(\frac{t}{A})\vec{j}}{cosh(\frac{t}{A})}=sech(\frac{t}{A})\vec{i}+tanh(\frac{t}{A})\vec{j} [/math]
- Su vector normal [math] \vec{n}(t) [/math] es igual a:
[math] \vec{n}(t)=\vec{b}(t)\times\vec{t}(t) [/math], donde [math] \vec{b}(t) [/math] es el vector binormal de la curva. Teniendo en cuenta que la catenaria es una curva plana (que reside en el plano XY), [math]\vec{b}(t)=\vec{k}[/math]. De esta forma, el vector normal de la catenaria quedaría:
[math] \vec{n}(t)=\vec{b}(t)\times\vec{t}(t)= \begin{equation} \begin{vmatrix} \vec{i} & \vec{j} & \vec{k}\\ 0 & 0 & 1\\ sech(\frac{t}{A}) & tanh(\frac{t}{A}) & 0 \end{vmatrix} \end{equation}=-tanh(\frac{t}{A})\vec{i}+sech(\frac{t}{A})\vec{j} [/math]

4.2 Interpretación de los vectores tangente y normal

Representación de la catenaria y sus vectores tangente y normal

Por un lado, el vector tangente [math] \vec{t}(t) [/math] nos describe la dirección de la curva en el sentido en que se recorre (algo que se puede observar en la gráfica); es el vector velocidad dividido por su módulo. De esta forma, es un vector unitario.

Por otro lado, el vector normal [math] \vec{n}(t) [/math] apunta hacia el centro de la circunferencia que mejor se adapta a la curva y también es unitario. Su definición viene determinada por el producto vectorial [math] \vec{n}(t)=\vec{b}(t)\times\vec{t}(t)[/math]. El vector binormal [math]\vec{b}(t) [/math] es ortogonal al plano formado por los vectores normal y tangente, que en este caso es el plano XY, pues la catenaria es una curva plana.

4.3 Código de MATLAB

n=20;
t=linspace(-1,1,n);
A=3;
x=t;
y=A*cosh(t/A);

%vectores tangente y normal
T1=sech(t/A);
T2=tanh(t/A);
N1=-tanh(t/A);
N2=sech(t/A);
figure
hold on
plot(x,y,'r','LineWidth',2); %curva
quiver(x,y,T1,T2,'b'); %vector tangente
quiver(x,y,N1,N2,'m'); %vector normal
hold off;
axis ([-1.5,1.5,2.9,3.7])
title('La catenaria, sus vectores tangente y normal');
legend('Catenaria \gamma(t)', 'Vector tangente','Vector normal')


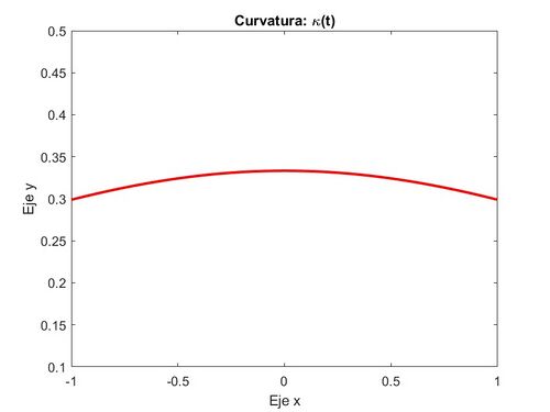
5 Curvatura

La curvatura de una curva es una medida que muestra qué tanto se desvía de una línea recta en un punto específico.

5.1 Cálculo

Sea la parametrización de la catenaria [math]\quad γ(t) =(t,\, Acosh(\frac{t}{A}))\quad[/math] tal que [math]\qquad t\in (-1,1)[/math]

La curvatura se define como: [math]\quad\kappa(t)=\frac{|\gamma'(t)\times \gamma''(t)|}{|\gamma'(t)|^{3}}[/math]

Y como se calculó en apartados anteriores sus vectores velocidad y aceleración y el módulo del vector velocidad son los siguientes:

[math] γ'(t)=\vec{i}+senh(\frac{t}{A})\vec{j}[/math]

[math] γ''(t)=\frac{1} {A} cosh(\frac{t}{A})\vec{j}[/math].

[math]|γ'(t)| = \cosh(\frac{t}{A})[/math].

Por lo tanto, la curvatura es [math]\quad\kappa(t)=\frac{\frac{1}{A}cosh(\frac{t}{A})}{cosh^{3}(\frac{t}{A})}=\frac{1}{Acosh^{2}(\frac{t}{A})}[/math]

5.2 Código de MATLAB

Representación de la curvatura de la catenaria
clear,clc;
%intervalo de parametrización
t=linspace (-1,1,70);
%definición de la curvatura
A=3;
k=1./(A.*(cosh(t./A)).^2);
%dibujo de la curvatura
figure;
plot(t,k,'r','LineWidth',2);
xlabel('Eje x')
ylabel('Eje y')
axis([-1,1,0.1,0.5]);
title('Curvatura: \kappa(t)');


6 Circunferencia osculatriz

La circunferencia osculatriz es aquella que mejor se aproxima a la curva en un punto de esta, siendo este el punto de tangencia entre ambas.

6.1 Cálculos

Vamos a calcular el radio y el centro de la circunferencia osculatriz en el punto de la curva [math]\gamma(t_0)[/math] tal que [math]\quad t_0=-0,5[/math]

El radio de la circunferencia osculatriz se define como: [math]\quad \delta(t_0)=\frac{1}{\kappa(t_0)}[/math]

Por lo tanto, el radio de la circunferencia es

[math]\delta(-0,5)=\frac{1}{\kappa(-0,5)} =\frac{1}{\frac{1}{3 \cosh^{2}\left(-\frac{0.5}{3}\right)}} =\frac{3\sqrt[3]{e^{2}}+6e+3e\sqrt[3]{e}}{4e} \simeq 3,08[/math]

A su vez, el centro de esta circunferencia se define como: [math]\quad C(t_0)=\gamma(t_0)+\frac{1}{\kappa(t_0)}\,\vec{n}(t_0)[/math]

Y como ya se calculó en el apartado 4, el vector normal es el siguiente:

[math]\vec{n}= -tanh\left(\frac{t}{A}\right)\vec{i}+ sech\left(\frac{t}{A}\right)\vec{j}[/math]

Por lo tanto, el centro de la circunferencia es

[math]C(-0,5)=(-0,5;\; 3\cosh{\frac{-0,5}{3}}) +\frac{1}{\kappa(-0,5)}\left(-tanh\left(\frac{t}{A}\right), sech\left(\frac{t}{A}\right)\right) =\left(-\frac12-\frac{3\sqrt[3]{e^{2}}-3e\sqrt[3]{e}}{4e}, \; \frac{3\sqrt[6]{e^{5}}+3e\sqrt[6]{e}}{e}\right) \simeq (0,0093;\; 6,08)[/math]

6.2 Código de MATLAB

Representación de la catenaria y de su circunferencia osculatriz
ex=linspace(-4,4,30);
A=3;
x=ex;
y=A*cosh(ex/A);
t=-0.5;
%calculamos el punto P
P=[t,A*cosh(t/A)];
%calculamos el vector normal
n=[-tanh(t/A),1./cosh(t/A)];
%curvatura y radio de curvatura
k=1./(3.*(cosh(t/3)).^2);
R=1/k;
%centro de la circunferencia osculatriz
Q=P+R*n;
% parametrizamos la circunferencia osculatriz
tt=linspace(0,2*pi,100);
xx = R* cos (tt)+Q(1);
yy = R* sin ( tt )+Q(2);
%dibujos
figure
hold on
plot ( xx , yy ,'g','LineWidth',2)
plot (x,y,'r','Linewidth',2)
plot (P(1),P(2),'*k','Linewidth',2)%dibujamos el punto P
xlabel('eje x');
ylabel('eje y');
title('La catenaria y su circunferencia osculatriz');
axis equal
hold off


7 Fenómenos que describe

La catenaria es la curva natural que adopta una cuerda o cable flexible y prácticamente inextensible cuando se suspende de sus extremos y actúa sobre él únicamente la gravedad. Su ecuación característica describe con precisión la forma de equilibrio que minimiza la energía potencial del cable. Este comportamiento constituye el fenómeno fundamental asociado a la catenaria: la búsqueda automática de la configuración más estable bajo su propio peso.

En ingeniería civil, esta curva tiene una relevancia notable. Los cables de los puentes colgantes se aproximan a una catenaria debido a su peso propio; las líneas eléctricas y las catenarias ferroviarias cuelgan siguiendo esta misma geometría; y los arcos diseñados con forma de catenaria invertida trabajan de manera óptima solo a compresión, evitando esfuerzos cortantes y flectores, lo que los convierte en estructuras especialmente estables. Esta propiedad fue aprovechada históricamente por arquitectos e ingenieros y sigue aplicándose en estructuras contemporáneas.

En conjunto, la catenaria no solo describe un fenómeno físico básico, sino que constituye una herramienta esencial en el diseño estructural, permitiendo resolver obras eficientes, estables y adaptadas al comportamiento natural de los materiales bajo carga gravitatoria.

8 Ejemplos en la ingeniería civil

Como se acaba de comentar, el uso de la catenaria en la ingeniería ha sido variado. Por ejemplo, con respecto a los arcos con forma de catenaria invertida se debe destacar, por su tamaño y antigüedad, el Gran Arco de Ctesifonte, perteneciente a la antigua persia. Esta estructura es una perfecta aproximación a la curva y ha servido de inspiración para otras obras. Además, en España también aparece la representación de la catenaria en arcos. Sin ir mas lejos, Antonio Gaudí aprovechó sus propiedades en buena parte de su obra: la casa Milà, la casa Batlló o el colegio de las Teresianas son algunos ejemplos.

9 Comparación con la parábola

9.1 Contexto Histórico

Como ya se ha comentado anteriormente, la catenaria es una curva que se adquiere al someter a una cuerda perfectamente flexible e indeformable sujetada por sus dos extremos a la acción de la gravedad. En un primer momento, antes de haber determinado su ecuación, se creía que la catenaria era equivalente a la parábola, debido a las semejanzas en sus trazados. Ahora bien, en 1669 el matemático alemán Joachin Jungius demostró que la catenaria era una curva totalmente distinta, y en 1691 Johann Bernoulli, Gottfried Leibniz y Chistiaan Huygens obtuvieron su ecuación, con la que se ha ido trabajando en esta página.

9.2 Código

Dada la parábola de ecuación [math]y = A+\frac{x^2}{A}[/math] y la catenaria parametrizada [math]γ(t) = (x(t),y(t)) = (t,Acosh(\frac{t}{A}))[/math], para A=3 y t∈(-1,1) la gráfica de ambas curvas es:

Comparación con la parábola
clear,clc;
A=3;
%Intervalo de parametrización
t=linspace(-1,1,100);

%%PARÁBOLA
%Parametrización
xp=t;
yp=3+(t.^2)/3;
%Dibujo de la curva
hold on
plot(xp,yp,'g','LineWidth',2);


%%CATENARIA
%Parametrización
x=t;
y=A*cosh(t/A);
%Dibujo de la curva
plot(x,y,'r','LineWidth',2 );

title('Comparación parábola y catenaria');
legend('Parábola y=A+x^2/A','Catenaria');


Esta gráfica muestra a la perfección que, aunque ambas curvas tienen forma de U, sus trayectorias son distintas. Ahora bien, si en el código aumentamos el intervalo de representación (t∈(-10, 10)), se puede apreciar perfectamente cómo la catenaria y la parábola se cortan, permitiéndonos visualizar mucho mejor las diferencias entre esa cadena que cuelga bajo la acción de la gravedad frente a la curva plana de segundo grado.

10 El catenoide

10.1 Representación tridimensional

Teniendo en cuenta la parametrización [math]γ(t) = (x_1(t),x_2(t),x_3(t)) = ( 0, Acosh(\frac{t}{A}), t)[/math], si rotamos la catenaria alrededor del eje vertical ([math]x_1 = x_2 = 0[/math]) se genera una superficie de revolución: el catenoide.

Para representar la superficie se puede parametrizar la curva en cilíndricas:

[math] \begin{cases} x_1(\rho,\theta,z) = \rho\cos(\theta) \\ x_2(\rho,\theta,z) = \rho\sin(\theta) \\ x_3(\rho,\theta,z) = z \end{cases} \qquad [/math]

Siendo [math]ρ = Acosh(\frac{t}{A})[/math], [math]z=t[/math] y para [math] A=3 [/math] la parametrización queda:

[math] \begin{cases} x_1(t,\theta) = 3cosh(\frac{t}{3})cos(\theta) \\ x_2(t,\theta) = 3cosh(\frac{t}{3})sin(\theta) \\ x_3(t,\theta) = t \end{cases} \qquad \theta \in (0, 2\pi),\; t \in (-1,1) [/math]


El código de la representación es:

Representación en R3
clear,clc;
%%Representación en R3
%Parámetros
A=3;
t=linspace(-1,1,100);
theta phi=linspace(0, 2*pi, 100);

%Mallado
[Mt,Mth]=meshgrid(t, phi);

%Parametrizamos la curva en cilíndricas
R=A*cosh(Mt/A);
X=R.*cos(Mth);
Y=R.*sin(Mth);
Z=Mt;

%Gráfico
surf(X, Y, Z);
shading flat
title('Catenoide');


10.2 Ejemplos en la ingeniería

Por otro lado, el catenoide es una superficie minimal, esto es, que minimiza el área entre las superficies con el mismo borde. El Teatro Nacional de Taichung, diseñado por Toyo Ito, puede que sea una de las mejores representaciones de esta superficie en arquitectura, al estar compuesto por unos 58 catenoides interconectados. Por otro lado, otros arquitectos como Frei Otto destacan por el uso de superficies minimales, que podrían llegar a aproximarse al catenoide, como el Pabellón Japonés para la Expo 2000 de Hannover, que diseñó Shigeru Ban con Frei Otto como consultor.

11 Densidad de la superficie

11.1 Distribución de la densidad

Supongamos que la densidad del catenoide anterior viene dada por la función:
[math]f(x_1,x_2,x_3) = \frac{x_3^2}{1+x_1^2+x_2^2}[/math]
Sustituimos la parametrización del catenoide:
[math] \mathbf{r}(t,\theta) = \begin{cases} x_1(t,\theta) = A \cosh\left(\frac{t}{A}\right) \cos\theta \\ x_2(t,\theta) = A \cosh\left(\frac{t}{A}\right) \sin\theta \\ x_3(t,\theta) = t \end{cases}, \quad t \in (-1, 1) , \quad \theta \in (0, 2\pi) [/math]
en la función densidad dada y nos queda:
[math] f(t,\theta) = \frac{t^2}{1 + A^2 \cosh^2(t/A)} [/math]
Si graficamos la función en geogebra suponiendo que depende solo de t nos queda:
[math]γ(t)=\frac{t^2}{1+(Acosh(\frac{t}{A}))^2}[/math]


Como [math]x_3=t[/math], podemos interpretar la distribución de la densidad en función de la altura. En el intervalo [-1,1] no se aprecia demasiado como se distribuye la densidad, pero si extendemos el domino a toda la recta real podemos interpretarlo de la siguiente manera. Cuando el valor absoluto de la altura tiende a infinito, el denominador es dominante respecto del numerador y la densidad tiende a 0. En [math]-4\lt t \lt4 [/math], encontramos los máximos absolutos de la función y el mínimo absoluto en (0,0), el único punto en el cual se anula la densidad. En conclusión, la gran mayoría de la densidad se acumula alrededor del centro de la superficie.

11.2 Masa de la superficie

La función de la densidad con la parametrización del catenoide nos quedaba:
[math] f(t,\theta) = \frac{t^2}{1 + A^2 \cosh^2(t/A)}\quad t \in (-1, 1) [/math]
El cálculo de la masa de la superficie [math] \mathbf{r}(t,\theta) = \big( A\cosh(\frac{t}{A})\cos\theta,\; A\cosh(\frac{t}{A})\sin\theta,\; t \big) [/math] viene dado por:
[math] M = \int_0^{2\pi} \int_{-1}^{1} f(t,\theta) \, \|\mathbf{r}_t \times \mathbf{r}_\theta\| \, dt\, d\theta[/math]
Se procede al cálculo del elemento diferencial de la superficie (en la base física cilíndrica):
[math] \mathbf{r}_t = \frac{\partial \mathbf{r}}{\partial t} =(sinh(\frac{t}{A})\cos\theta)\vec{\mathbf{e}_\rho}+ (sinh(\frac{t}{A})\sin\theta)\vec{\mathbf{e}_\theta} + \vec{\mathbf{e}_z} [/math]
[math] \mathbf{r}_\theta = \frac{\partial \mathbf{r}}{\partial \theta} = (-A\cosh(\frac{t}{A})\sin\theta)\vec{\mathbf{e}_\rho} + (A\cosh(\frac{t}{A})\cos\theta)\vec{\mathbf{e}_\theta} [/math]
[math] \mathbf{r}_t \times \vec{\mathbf{r}_\theta} =(-A\cosh(\frac{t}{A})\cos\theta)\vec{\mathbf{e}_\rho} - (A\cosh(\frac{t}{A})\sin\theta)\vec{\mathbf{e}_\theta} + (A\cosh(\frac{t}{A})\sinh(\frac{t}{A}))\vec{\mathbf{e}_z} [/math]
[math] \|\mathbf{r}_t \times \mathbf{r}_\theta\| = A\,\cosh^2(\frac{t}{A}) [/math]
La masa de la superficie (con A=3) y para [math]-1 \lt t \lt 1[/math] se calcula como:
[math] M \;=\; \int_{0}^{2\pi} \int_{-1}^{1} \frac{t^2}{1 + 9\cosh^2(t/3)}\; 3\cosh^2\!\left(\frac{t}{3}\right) \, dt\, d\theta \;=\; 6\pi \int_{-1}^{1} \frac{t^2\,\cosh^2\!\left(\frac{t}{3}\right)} {1 + 9\cosh^2\!\left(\frac{t}{3}\right)} \, dt [/math]
Como la integral no se puede resolver de manera teórica, empleamos el método del rectángulo.

11.3 Código MATLAB

%definición de variables
a=-1;
b=1;
n=125;
A=3;
t=linspace(a,b,n);
f=@(t) 6*pi*t.^2.*(cosh(t/3)).^2/(1+(3.*cosh(t/3)).^2);
suma=0;

%cálculo de la integral 
for i=1:(n-1)
    h=t(i+1)-t(i); %longitud del intervalo t(i+1)-t(i)
    xmed=(t(i+1)+t(i))/2; %punto medio del intervalo t(i+1)-t(i)
    ymed=f(xmed);
    area=h*ymed; %fórmula del método del rectángulo
    suma=suma+area;
end

fprintf ('La masa es %f.\n ',suma)


11.4 Resultado de la masa

[math] M \,=\, 6\pi \int_{-1}^{1} \frac{t^2\,\cosh^2\!\left(\frac{t}{3}\right)} {1 + 9\cosh^2\!\left(\frac{t}{3}\right)} \, dt = 1.264569\;uds. [/math]

12 Referencias

https://www2.caminos.upm.es/Departamentos/matematicas/Fdistancia/PIE/Chip%20geom%C3%A9trico/Catenaria.pdf