Diferencia entre revisiones de «Espiral de Ekman (grupo 20, Retiro)»
(→Expresión en distintas coordenadas) |
|||
| Línea 240: | Línea 240: | ||
\nabla\times\vec{v}(z) = \frac{V_0}{d_E}·e^{\frac{z}{d_E}}·\left[-\left(\sin\varphi +\cos\varphi\right)\vec{i} + \left(\cos\varphi - \sin\varphi\right)\vec{j}\right] | \nabla\times\vec{v}(z) = \frac{V_0}{d_E}·e^{\frac{z}{d_E}}·\left[-\left(\sin\varphi +\cos\varphi\right)\vec{i} + \left(\cos\varphi - \sin\varphi\right)\vec{j}\right] | ||
</math></center><br/> <br/> | </math></center><br/> <br/> | ||
| + | |||
| + | La vorticidad en la espiral de Ekman aparece por el corte vertical de la velocidad debido a la fricción, y la forma de esa rotación está controlada por el parámetro de Coriolis (f). | ||
| + | En resumen: la fricción genera vorticidad y el parámetro de Coriolis determina cómo esa vorticidad se organiza en la espiral de Ekman. | ||
== Flujo resultante == | == Flujo resultante == | ||
Revisión del 18:47 3 dic 2025
| Trabajo realizado por estudiantes | |
|---|---|
| Título | Espiral de Ekman. Grupo 20. |
| Asignatura | Teoría de Campos |
| Curso | 2024-25 |
| Autores | Aitor Amunarriz López Daniel García Martínez Federico Flores Rohde Jesús Rivero López |
| Este artículo ha sido escrito por estudiantes como parte de su evaluación en la asignatura | |
La espiral de Ekman es el resultado del perfil de velocidades respecto a la profundidad de una columna de agua gracias al efecto Ekman. Este es causado por un viento constante que sopla sobre la superficie del océano, induciendo una corriente que, debido a la fuerza de Coriolis, se desvía gradualmente. La alta viscosidad del agua provoca una discordancia entre la dirección de la velocidad entre una capa y otra.[1]
El flujo neto se conoce como transporte de Ekman.
El fenómeno fue por primera vez descrito por el explorador noruego Fridtjof Nansen en una de sus misiones por el océano Ártico. Notó que los icebergs y distintos témpanos de hielo no seguían necesariamente la dirección del viento. El concepto fue formalizado por su estudiante, Vagn Walfrid Ekman, en 1905, aportando el planteamiento matemático necesario.[2]
Con el objetivo de describir el perfil de velocidad [math]\vec{v} = u\vec{i} + v\vec{j}[/math], Ekman trabajó con la ecuaciones que nacen del equilibrio entre la fuerza Coriolis, la viscosidad del agua de mar y la velocidad inducida del viento, de manera que:
[math]\frac{d^2 u}{d z^2} = - \frac{f}{\upsilon_e}v[/math],[math]\ \ \frac{d^2 v}{d z^2} = \frac{f}{\upsilon_e}u[/math],
con [math]f[/math] el parámetro de Coriolis definido como [math]f=2\Omega \sin(\phi)[/math], siendo [math]\Omega[/math] la velocidad angular de la Tierra (unos 7.2921·10-5 rad/s) y [math]\phi[/math] la latitud, y [math]\upsilon_e[/math] la viscosidad turbulenta del agua.
La solución ofrecida por Ekman a estas ecuaciones diferenciales tomaban la siguiente forma en función de la profundidad [math]z[/math], conocidas además la fase inicial [math]\vartheta[/math] y la velocidad superficial inducida por el viento [math]V_0[/math]:
[math]u(z)=sgn(f)·V_0 · e^{\frac{z}{d_E}}\ \cos\left( \frac{z}{d_E}+\vartheta\right)[/math],
[math]v(z)=V_0 · e^{\frac{z}{d_E}}\ \sin\left( \frac{z}{d_E}+\vartheta \right)[/math]
El término [math] d_E [/math], conocido como profundidad de Ekman, es la profundidad máxima a la que se considera la influencia del viento y la fuerza Coriolis sobre el movimiento del agua. Se define como:
[math]d_E=\sqrt{\frac{2\upsilon_e}{|f|}}[/math]
Contenido
- 1 Influencia del parámetro de Coriolis [math]f[/math]
- 2 Importancia del valor de [math]\vartheta[/math]
- 3 Solución a las ecuaciones diferenciales de Ekman
- 4 Representación del campo vectorial [math]\vec{v}[/math]
- 5 Divergencia de [math]\vec{v}[/math]
- 6 Rotacional de [math]\vec{v}[/math]
- 7 Flujo resultante
- 8 Expresión en distintas coordenadas
- 9 Curvatura y torsión de la espiral de Ekman
- 10 Similitudes con la espiral logarítmica
- 11 Véase también
- 12 Referencias
1 Influencia del parámetro de Coriolis [math]f[/math]
Como se puede notar en la solución de [math]u[/math], se ha de tener en cuenta el signo del parámetro de Coriolis para poder conocer verdaderamente el desplazamiento de la velocidad. Dentro de la definición del parámetro [math]f[/math] ([math]f=2\Omega \sin(\phi)[/math]), el seno de [math]\phi[/math] toma valores entre -1 y 1 dependiendo de la latitud. Esta se define a su vez entre -90º y 90º (90ºS y 90ºN, que, en radianes, [math]-\frac{\pi}{2}[/math] y [math]\frac{\pi}{2}[/math]). Los valores entre [math]\frac{\pi}{2}[/math] y 0 corresponden a latitudes entre el polo norte y el ecuador , es decir, al hemisferio norte, y, por tanto, a valores positivos de [math]f[/math]. En cambio, en el hemisferio sur se darán valores negativos de este. El parámetro es nulo exclusivamente en el ecuador. [3]
El signo de [math]f[/math] se aplica en la solución de la ecuación mediante la función signo ([math]sgn(f)[/math]).
Para ejemplificar, en una latitud de 45ºN, [math]f=7.2921·10^{-5} \ rad·s^{-1}·\sin(\frac{\pi}{4})\approx 10^{-4} \ rad·s^{-1}[/math], que sería un valor estándar.
2 Importancia del valor de [math]\vartheta[/math]
El valor de [math]\vartheta[/math] es también de suma importancia para la definición de la espiral de Ekman. Se trata de una fase inicial determinada por la dirección del viento respecto a la fuera de Coriolis.
Si, por ejemplo, nos encontramos a la latitud del ejemplo anterior, asumiendo una viscosidad turbulenta de unos 0.1 m2/s, una velocidad del viento de 10 m/s soplando de Norte a Sur, induciendo en la superficie una velocidad aproximada de 0.2 m/s y un desvío aproximado de 45º hacia la derecha respecto a la dirección del viento, se intuye que:
- El valor [math]z=0[/math].
- El cociente [math]\frac{v(z)}{u(z)} = \tan(45º) = 1. [/math]
- Se da que [math]f \gt 0 [/math] de manera que [math]sgn(f) = 1[/math]
Resolvemos:
[math]\frac{v(z)}{u(z)} = \frac{V_0·e^{\frac{0}{d_E}}\ \sin\left(\vartheta\right)}{V_0·e^{\frac{0}{d_E}}\ \cos\left(\vartheta\right)} = \tan(\vartheta) = 1 \Rightarrow[/math] [math]\vartheta = \left\{ \begin{aligned} \frac{\pi}{4}\\ \frac{3\pi}{4} \end{aligned} \right. [/math]
Atendiendo al diagrama, como tanto [math]u(z)[/math] como [math]v(z)[/math] son negativos, la solución correcta para [math]\vartheta[/math] es [math]\frac{3\pi}{4}[/math].
3 Solución a las ecuaciones diferenciales de Ekman
Para comprobar que Ekman, efectivamente, no se equivocaba con su planteamiento, es un buen ejercicio verificar que [math]u(z)[/math] y [math]v(z)[/math] son auténticamente la solución a las ecuaciones diferenciales planteadas. Es cuestión de derivar dos veces cada solución respecto de [math]z[/math] cada ecuación.
Por su parte, [math]u(z)[/math]:
[math]
\frac{du}{dz}=sgn(f)·V_0e^{\frac{z}{d_E}}·\frac{1}{d_E}·\cos\left(\frac{z}{d_E}+\vartheta\right)-sgn(f)·V_0e^{\frac{z}{d_E}}·\frac{1}{d_E}·\sin\left(\frac{z}{d_E}+\vartheta\right)
[/math]
[math]
\frac{d^2u}{dz^2} = -2sgn(f)·V_0e^{\frac{z}{d_E}}·\frac{1}{d_E^2}·\sin\left(\frac{z}{d_E}+\vartheta\right)
[/math]
Como [math]d_E = \sqrt{\frac{2\upsilon_e}{|f|}}[/math]:
[math]
\frac{d^2u}{dz^2} = -2 sgn(f)·V_0e^{\frac{z}{\sqrt{\frac{2\upsilon_e}{|f|}}}}·\frac{1}{\frac{2\upsilon_e}{|f|}}·\sin\left(\frac{z}{ \sqrt{\frac{2\upsilon_e}{|f|}}}+\vartheta\right)
[/math]
Ordenamos un poco, eliminando el valor absoluto de [math]f[/math] a la vez que la función signo, ahora inútil:
[math]
\frac{d^2u}{dz^2} = -V_0e^{\frac{z}{\sqrt{\frac{2\upsilon_e}{|f|}}}}·\frac{f}{\upsilon_e}·\sin\left(\frac{z}{ \sqrt{\frac{2\upsilon_e}{|f|}}}+\vartheta\right) = -\frac{f}{\upsilon_e}·v
[/math]
Que es nuestro planteamiento inicial.
Haciendo lo propio con [math]v(z)[/math]:
[math]
\frac{dv}{dz}=sgn(f)·V_0e^{\frac{z}{d_E}}·\frac{1}{d_E}·\sin\left(\frac{z}{d_E}+\vartheta\right)+sgn(f)·V_0e^{\frac{z}{d_E}}·\frac{1}{d_E}·\cos\left(\frac{z}{d_E}+\vartheta\right)
[/math]
[math]
\frac{d^2v}{dz^2} = 2sgn(f)·V_0e^{\frac{z}{d_E}}·\frac{1}{d_E^2}·\cos\left(\frac{z}{d_E}+\vartheta\right)
[/math]
Igual aplicación de la definición de [math]d_E[/math]:
[math]
\frac{d^2v}{dz^2} = V_0e^{\frac{z}{d_E}}·\frac{f}{\upsilon_e}·\cos\left(\frac{z}{d_E}+\vartheta\right) = \frac{f}{\upsilon_e}·u
[/math]
Demostrando así que las soluciones son correctas.
4 Representación del campo vectorial [math]\vec{v}[/math]
Existen diversas e interesantes maneras de analizar el fenómeno descrito por Ekman, cada una de las cuales ofrece perspectivas valiosas y complementarias para su comprensión. La espiral, concebida como una estructura en tres dimensiones, resulta particularmente interesante al ser estudiada también desde una vista en planta, ya que esta proyección bidimensional permite observar patrones que pueden pasar desapercibidos en su representación tridimensional.
Con el objetivo de brindar una comprensión más completa, a continuación, se presentan los códigos correspondientes a ambas formas en las que se ha intentado ilustrar y explicar la curva mostrada en las figuras anteriores.
- El código para la animación observada desde el cenit, de manera que [math]\vec{v}[/math] varía con la profundidad y es representada mediante una flecha de color cambiante (siguiendo los parámetros ejemplificativos anteriormente descritos): (1.)
dE = sqrt(2 * 0.1 / 10^-4); % Definición de dE
z = linspace(0, dE, 50);
% Definición de la curva
x = 0.2*exp(z / dE).*cos(z/dE+3/4*pi);
y = 0.2*exp(z / dE).*sin(z/dE+3/4*pi);
plot(x,y, 'k', 'LineWidth', 1)
u = 0.2*exp(0/dE)*cos(0/dE+3/4*pi);
v = 0.2*exp(0/dE)*sin(0/dE+3/4*pi);
hold on
h = quiver(0,0,u,v, 0, 'LineWidth', 1, 'MaxHeadSize', 0.2);
quiver(0, 0.15, 0, -0.05, 'k', 'LineWidth', 1, 'MaxHeadSize', 0.7)
% Contador para la profundidad
n=1;
z_text = text(-0.5, 0.16, sprintf('z = %.2f m', z(n)), 'FontSize', 12, 'Color', 'k', ...
'HorizontalAlignment', 'left', 'VerticalAlignment', 'top');
set(gca, 'XAxisLocation', 'origin', 'YAxisLocation', 'origin', 'XColor', 'none', 'YColor', 'none')
axis([-0.6 0.1 -0.2 0.2])
% Variación de color de la flecha
cmap = jet(length(z));
for n = 1:length(z)
%Vectores
u = 0.2*exp(z(length(z)+1-n)/dE)*cos(z(length(z)+1-n)/dE+3/4*pi);
v = 0.2*exp(z(length(z)+1-n)/dE)*sin(z(length(z)+1-n)/dE+3/4*pi);
h.UData = u; h.VData = v;
% Color de vector
color = cmap(n, :);
h.Color = color;
% Actualizar z
z_text.String = sprintf('z = %.2f m', z(n));
pause(0.1);
exportgraphics(gca,"EkmanA4AitorA.gif", "Append",true)
end- En cambio, el ofrecido para una vista tridimensional isométrica de la curva: (2.)
% Variables
k = 20 * sqrt(5);
cz = linspace(-k, 0, 10);
x = zeros(1, 30);
y = x;
% Coordenadas de la espiral
for i = 1:length(cz)
z = cz(i);
cx(i) = 0.2 * exp(z / k) * cos((z / k) + 3 * pi / 4);
cy(i) = 0.2 * exp(z / k) * sin((z / k) + 3 * pi / 4);
end
cmap = flipud(jet(length(cz)));
% Graficar
figure;
hold on;
for i = 1:length(cz)
color = cmap(i, :);
quiver3(0, 0, cz(i), cx(i), cy(i), 0, 'Color', color, 'AutoScale', 'off', 'LineWidth', 1.5);
plot3(cx(i), cy(i), cz(i), 'o', 'MarkerFaceColor', color, 'MarkerEdgeColor', 'k');
end
xlabel('Velocidad i [m/s]')
ylabel('Velocidad j [m/s]')
zlabel('Profundidad [m]')
view(3)
grid on
colormap(flipud(jet))
hold off5 Divergencia de [math]\vec{v}[/math]
Es importante marcar que la divergencia del campo vectorial [math]\vec{v}[/math] es en todo caso nula. La demostración es trivial, pues el campo depende exclusivamente de la variable [math]z[/math] mientras que todos los vectores resultantes son paralelos al plano marcado por [math]\vec{i}[/math] y [math]\vec{j}[/math]. En otras palabras, esto resulta que en que la derivada [math]\frac{\partial}{\partial z}\vec{v}_z = 0[/math], pues [math]\vec{v}_z[/math] es en sí ya nulo.
En el contexto en el que nos encontramos, no está de más preguntarse la razón de esta nulidad de la divergencia. Si entendemos la divergencia como un fenómeno físico, es correspondiente al cambio de volumen inducido por un campo. Siendo el agua el fluido incompresible que es, la velocidad de sus moléculas adquirida gracias al efecto del viento es totalmente independiente del volumen. Para todo campo velocidad de un fluido incompresible, sería por tanto de esperar que [math]\nabla · \vec{v} = 0 [/math]. Se trata de una consecuencia directa del Teorema de la divergencia de Gauss.
6 Rotacional de [math]\vec{v}[/math]
En línea con el análisis de curvas, el rotacional de la espiral de Ekman, sirve para comprender la condición de espiral de la que goza. A partir del campo de velocidades [math]\vec{v}= u \vec{i} + v \vec{j}[/math], se da que:
Siendo [math]\vec v_x[/math], [math]\vec v_y[/math] y [math]\vec v_z[/math] [math]u[/math], [math]v[/math] y 0 respectivamente. Resolviendo el determinante, el proceso queda simplificado a:
Por simplicidad, llamamos [math]\varphi[/math] a la fase angular dentro de las funciones trigonométricas ([math]z/d_E + \vartheta[/math]). Sustituyendo:
La vorticidad en la espiral de Ekman aparece por el corte vertical de la velocidad debido a la fricción, y la forma de esa rotación está controlada por el parámetro de Coriolis (f). En resumen: la fricción genera vorticidad y el parámetro de Coriolis determina cómo esa vorticidad se organiza en la espiral de Ekman.
7 Flujo resultante
Gran parte de la problemática y motivación de Ekman era establecer el flujo de agua resultante de todo el fenómeno a partir de una columna de agua. Para calcularlo, conviene imaginarse un plano genérico [math]S[/math] definido por el vector [math]\vec{n}_S=\cos\alpha\vec{i}+\sin\alpha\vec{j}[/math], para un ángulo fijo [math]\alpha \in [0, 2\pi)[/math]. Este plano sobre el que mediremos el flujo tendría una profundidad infinita ([math]z \rightarrow \infty [/math]), aunque solo tendríamos que considerarlo hasta la profundidad [math]d_E[/math], pues es hasta donde el efecto tiene sentido estudiarlo.
Asimismo, diremos por conveniencia que el plano tiene una anchura [math]L[/math], de dimensión muy inferior a la profundidad total del océano.
Para hallar el flujo se hace uso del cálculo integral ateniendo a las definiciones pertinentes:
Definimos el dominio [math]D[/math] de integración a partir de las dimensiones en las que existe el plano (lado [math]l[/math] y profundidad [math]z[/math]). La profundidad vamos a considerarla entre [math]-\infty[/math] y 0 por fines educativos, mientras que el lado simplemente entre 0 y [math]L[/math].
Asimismo, el resultado del producto vectorial [math]\vec{v}·\vec{n}_S [/math] es:
Convenientemente, a partir de la fórmula de la suma de ángulos para el coseno, intuimos que esto es igual a:
Integramos cual integral doble:
La integral interior se resuelve por partes, resultando:
[math] = \int_{0}^{L} \frac{V_0}{2}· d_E \cdot \left(\sin\left(\vartheta - \alpha\right) + \cos\left(\vartheta - \alpha\right)\right) \, dl = [/math]
[math] = L \cdot \frac{V_0}{2} \cdot d_E \cdot \left(\sin\left(\vartheta - \alpha\right) + \cos\left(\vartheta - \alpha\right)\right) [/math]
Para hallar el flujo resultante, es cuestión de maximizar la expresión arriba descrita según el ángulo [math]\alpha[/math]. Atendiendo a procesos de optimización, para [math]\vartheta = 3\pi/4[/math], resulta que el flujo es máximo para un plano con el ángulo [math]\alpha = 3\pi/4[/math]. Esto significa, tal y como hemos definido el plano, que el flujo resultante es hacia el oeste. Generalizado, se demuestra así que, con el fenómeno de Ekman, el flujo resultante es siempre perpendicular a la dirección del viento, siendo su sentido dependiente precisamente el parámetro de Coriolis y el hemisferio en el que nos encontremos.[4]
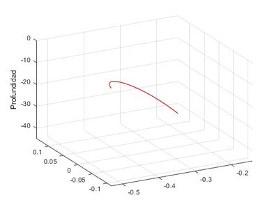
8 Expresión en distintas coordenadas
La espiral de Ekman, tal y como convenientemente su nombre indica, se trata de una espiral y por tanto tiene cierto carácter curvo. Para este tipo de construcciones, siempre es interesante conocer cómo se pueden observar en otro tipo de coordenadas. Es de particular interés para esta curva el planteamiento en coordenadas cilíndricas.
Tal y como hemos descrito la curva anteriormente, la espiral de Ekman definida por el campo de velocidades respecto a la profundidad queda como:
Para poder efectuar el cambio, partimos de las definiciones de las coordenadas cilíndricas:
Una vez aplicado todo, obtenemos:
\begin{cases} \rho(z)=V_0·e^{\frac{z}{d_E}} \\ \theta(z)=\frac{z}{d_E}+\vartheta\\ z(z)=z \end{cases}
Destacar que, puesto que [math]\rho[/math] queda definido para valores positivos de la recta real, la función [math]sgn(f)[/math] es irrelevante. Ídem para [math]\theta[/math].
Para expresar todo en la base física cilíndrica podemos usar la matriz de cambio de coordenadas cartesianas a cilíndricas [math]M_{C\ \rightarrow \ \mathcal{C}}[/math]. Sencillamente:
[math] \Rightarrow \vec{v}(\rho, \theta, z) = \rho\left( \cdot \cos^2 \theta + \sin^2 \theta \right)\vec{e_\rho} + \rho\left(-\sin \theta \cdot \cos \theta + \cos \theta \cdot \sin \theta\right)\vec{e_\theta} + z\vec{e_z} = \rho\vec{e_\rho} + z\vec{e_z}[/math],
Lo cual era de esperar atendiendo a la definición del vector posición en coordenadas cilíndricas [math]\vec{r}=\rho\vec{e_\rho} + z\vec{e_z} \quad [/math].
En MATLAB, se trabaja exclusivamente con coordenadas cartesianas, de manera que para poder representar la curva en coordenadas cilíndricas, habría que deshacer todos los cambios hechos. Se trata de un paso trivial que ya queda definido en el siguiente código:
- Código para la representación tridimensional de la espiral de Ekman a partir de su definición en coordenadas cilíndricas:
% Parámetros iniciales
dE = sqrt(2 * 0.1 / 10^-4); % Cálculo de dE
z = linspace(0, dE, 500); % Valores de z
v=0.2;
% Definición de la curva
%Valores de rho, theta y z
rho = v .* exp(z ./ dE);
theta = (z ./ dE) + 3*pi/4;
Z=z-dE;
%Paso a cilíndricas para graficar en MATLAB
X=rho.*cos(theta);
Y=rho.*sin(theta);
Z=z-dE;
figure;
hold on;
%axis([-0.4,0.4,-0.4,0.4,-150,0]);
axis tight;
grid on;
zlabel('Profundidad'); %Z
view(3);
plot3(X, Y, Z, 'r', 'LineWidth', 1);9 Curvatura y torsión de la espiral de Ekman
En este tipo de curvas, conocer cuál es su torsión y curvatura resulta más que relevante, puesto que nos proporcionan importante información acerca de esta, su forma y su comportamiento. Para hallar cada una:
- Curvatura [math]k(t)[/math]: expresa cuánto se parece la curva en un punto a su
circunferencia osculatriz de radio [math]1/k(t)[/math], es decir, cuánto comparte la curva con la circunferencia. Para una curva [math]\gamma (t)[/math] se define de la siguiente manera:
- Torsión [math]\tau (t)[/math]: expresa cuánto se separa la curva del plano osculador, es decir, de aquel dado por la circunferencia osculatriz o, lo que es lo mismo, dado por el vector tangente y normal en un punto. Igualmente, se define a partir de:
Concretamente, graficarlas resulta muy útil.
9.1 Análisis mediante el triedro de Frenet
Una curiosa forma en la que podemos observar la verdadera naturaleza curva de la espiral de Ekman es mediante la visualización animada del triedro de Frenet. Gastar líneas en calcular el triedro es irrelevante, pero el código empleado para mostrar la animación mostrada a partir de la función frenet() es el siguiente:
- La función
frenet()
function [T,N,B,k,t] = frenet(x,y,z),
if nargin == 2,
z = zeros(size(x));
end
% CONVERT TO COLUMN VECTOR
x = x(:);
y = y(:);
z = z(:);
% SPEED OF CURVE
dx = gradient(x);
dy = gradient(y);
dz = gradient(z);
dr = [dx dy dz];
ddx = gradient(dx);
ddy = gradient(dy);
ddz = gradient(dz);
ddr = [ddx ddy ddz];
% TANGENT
T = dr./mag(dr,3);
% DERIVIATIVE OF TANGENT
dTx = gradient(T(:,1));
dTy = gradient(T(:,2));
dTz = gradient(T(:,3));
dT = [dTx dTy dTz];
% NORMAL
N = dT./mag(dT,3);
% BINORMAL
B = cross(T,N);
% CURVATURE
% k = mag(dT,1);
k = mag(cross(dr,ddr),1)./((mag(dr,1)).^3);
% TORSION
t = dot(-B,N,2);
function N = mag(T,n),
% MAGNATUDE OF A VECTOR (Nx3)
% M = mag(U)
N = sum(abs(T).^2,2).^(1/2);
d = find(N==0);
N(d) = eps*ones(size(d));
N = N(:,ones(n,1));- El programa de animación:
% Parámetros iniciales
dE = sqrt(2 * 0.1 / 10^-4); % Cálculo de dE
z = linspace(-dE, 0, 100); % Valores de z de 0 a 250 m
% Definición de la curva
x = 0.2 * exp(z / dE) .* cos(z / dE + 3/4 * pi)*100;
y = 0.2 * exp(z / dE) .* sin(z / dE + 3/4 * pi)*100;
% Cálculo del triedro de Frenet usando tu función
[T, N, B, k, t] = frenet(x, y, z); % Asume que la función frenet.m está en el mismo directorio
T = 10*T; N=10*N; B=10*B;
% Crear la animación
figure;
hold on;
zlabel('Profundidad');
axis equal;
axis([-0.3*100 0.1*100 -0.1*100 0.25*100 -50 0]);
view(3);
% Plot de la espiral
plot3(x, y, z, 'k', 'LineWidth', 1); % La curva
quiver3(10, 0, -1, -12, 0, 0, 'k', 'LineWidth', 2, 'MaxHeadSize',0.751) % Vector del viento
hT = quiver3(0, 0, 0, 0, 0, 0, 'r', 'LineWidth', 1.5, 'MaxHeadSize', 0.5); % Vector T
hN = quiver3(0, 0, 0, 0, 0, 0, 'g', 'LineWidth', 1.5, 'MaxHeadSize', 0.5); % Vector N
hB = quiver3(0, 0, 0, 0, 0, 0, 'b', 'LineWidth', 1.5, 'MaxHeadSize', 0.5); % Vector B
% Animación
for i =1:length(z)
% Actualizar los vectores del triedro
set(hT, 'XData', x(length(z)+1-i), 'YData', y(length(z)+1-i), 'ZData', z(length(z)+1-i), ...
'UData', T(length(z)+1-i, 1), 'VData', T(length(z)+1-i, 2), 'WData', T(length(z)+1-i, 3));
set(hN, 'XData', x(length(z)+1-i), 'YData', y(length(z)+1-i), 'ZData', z(length(z)+1-i), ...
'UData', N(length(z)+1-i, 1), 'VData', N(length(z)+1-i, 2), 'WData', N(length(z)+1-i, 3));
set(hB, 'XData', x(length(z)+1-i), 'YData', y(length(z)+1-i), 'ZData', z(length(z)+1-i), ...
'UData', B(length(z)+1-i, 1), 'VData', B(length(z)+1-i, 2), 'WData', B(length(z)+1-i, 3));
exportgraphics(gca,"Ekman11Frenet.gif", "Append",true)
% Pausa para animación
pause(0.02);
end10 Similitudes con la espiral logarítmica
Resulta particularmente interesante marcar que la espiral de Ekman, cuando vista desde arriba, sigue una forma exacta a la famosa espiral logarítmica[5] . Esto se debe a que la parametrización de esta sigue precisamente la forma:
que es idéntica a la espiral de Ekman, siendo [math]k[/math] equivalente a [math]1/d_E[/math] y [math]C[/math] a [math]V_0[/math]. Para la espiral logarítmica se tratan análogamente de constantes pertenecientes a [math]\mathbb{R}[/math].
La espiral logarítmica aparece en multitud de fenómenos naturales. Galaxias, huracanes, ciclones, conchas de mar, disposición de semilas... son todos ejemplos de la espiral logarítmica apareciendo en la naturaleza. Establece asimismo una estrecha relación con la proporción áurea y la sucesión de Fibonacci en las secuencias de rectángulos.
10.1 Otras aplicaciones de la espiral logarítmica
Las espirales logarítmicas han demostrado ser ampliamente usadas en los campos de estudio a causa de su alta repetición en procesos naturales.
10.1.1 Ingeniería
La espiral logarítmica encuentra aplicaciones prácticas en el diseño de estructuras y dispositivos tecnológicos debido a su capacidad para modelar el crecimiento continuo y la optimización del espacio. En ingeniería, se utiliza para diseñar sistemas mecánicos donde se requiere un cambio gradual en la forma, como engranajes espirales, muelles y bombas centrífugas. En el diseño de turbinas y hélices, la espiral logarítmica asegura un flujo uniforme y eficiente, mejorando el rendimiento aerodinámico e hidráulico.
Asimismo, su aplicación se extiende a antenas de comunicaciones, que emplean este diseño para maximizar la recepción de frecuencias en el mayor rango posible.
En ingeniería civil y marítima, existen estudios que procuran modelizar el cambio de costas mediante espirales logarítmicas. [6]
10.1.2 Estética
Es una figura recurrente en el arte y la arquitectura, especialmente en obras influenciadas por la proporción áurea. Esta curva aparece en composiciones de artistas como Leonardo da Vinci, quien buscaba integrar principios matemáticos en el diseño visual para lograr equilibrio y armonía. También es común en la arquitectura renacentista y barroca, donde se empleó para estructurar elementos como escaleras, arcos y cúpulas. En las artes visuales contemporáneas, la espiral logarítmica sirve como base para patrones geométricos. Su relación con el crecimiento orgánico y el diseño armónico la convierte en un símbolo recurrente de belleza estructural, tanto en la naturaleza como en las obras humanas.
10.1.3 Física
La espiral logarítmica desempeña un papel clave en fenómenos físicos que involucran movimientos helicoidales o rotacionales. En dinámica de fluidos, como se observa por el fenómeno descrito por Ekman, describe los patrones de flujo en sistemas turbulentos. También aparece en procesos cosmológicos, como los discos de gas formados y polvo que rodean estrellas jóvenes o agujeros negros, donde el material sigue trayectorias espirales hacia el centro debido a la combinación de fuerzas gravitatorias y centrífugas. En el estudio de ondas, esta curva describe patrones en la propagación de ondas acústicas y electromagnéticas bajo ciertas condiciones, especialmente en medios no homogéneos.
11 Véase también
12 Referencias
- ↑ The Ekman Spirals, artículo de Th. Hesselberg. En inglés
- ↑ On the influence of the earth's rotation on ocean-currents., de Vagn Walfrid Ekman. (1905) En inglés
- ↑ La espiral de Ekman y el flujo geostrófico, artículo de Paul Webb, Roger Williams University.
- ↑ [https://www.divulgameteo.es/fotos/meteoroteca/Dinámica-espiral-Ekman.pdf Aspectos de la dinámica de la espiral de Ekman], artículo de José Antonio López de la Asociación Meteorológica de España
- ↑ The Ekman Spirals, artículo de Th. Hesselberg.
- ↑ Modelización matemática de líneas de costa: espirales logarítmicas, de M.A. de Pablo, Universidad de Alcalá, y A. Pacifici, IRSPS
