Diferencia entre revisiones de «La catenaria (grupo 24)»
(→Parábola y = A + x^2/A y catenaria. Semejanzas) |
(→Podemos ver la catenaria en ℝ3 mediante la parametrización en cartesianas) |
||
| Línea 310: | Línea 310: | ||
<br /> | <br /> | ||
| − | = | + | =La catenaria en ℝ3= |
| + | Para dibujar la catenaria en <math> \mathbb{R}^3 </math> se tiene que parametrizar en coordenadas cartesianas de la siguiente manera: | ||
| + | <br /> | ||
| + | |||
| + | <math>γ(t) = (x1(t), x2(t), x3(t)) = (0, cosh(t), t), t ∈ (−1, 1)</math>.<br /> | ||
| + | |||
| + | |||
| + | [[Archivo:10G24I.jpg|miniaturadeimagen|right|700 px|<font color="2749DF">'''LA CATENARIA EN ℝ3'''</font> <br />]] | ||
| + | |||
| + | {{matlab|codigo= | ||
| + | % Parámetros | ||
| + | u = linspace(-1, 1, 100); | ||
| + | v = linspace(0, 2*pi, 100); | ||
| + | [U, V] = meshgrid(u, v); | ||
| + | % Parametrización de la superficie en coordenadas cilíndricas | ||
| + | X1 = cosh(U) .* cos(V); | ||
| + | X2 = cosh(U) .* sin(V); | ||
| + | X3 = U; | ||
| + | % Dibujar la superficie de revolución | ||
| + | figure; | ||
| + | surf(X1, X2, X3, 'EdgeColor', 'none'); | ||
| + | title('Superficie de Revolución de la Catenaria alrededor del eje x3'); | ||
| + | xlabel('x_1'); | ||
| + | ylabel('x_2'); | ||
| + | zlabel('x_3'); | ||
| + | axis equal; | ||
| + | grid on; | ||
| + | }} | ||
| + | <br /> | ||
| + | <br /> | ||
=Supongamos que la densidad de la superficie del apartado anterior viene dada por la función: = | =Supongamos que la densidad de la superficie del apartado anterior viene dada por la función: = | ||
Revisión del 11:21 5 dic 2024
| Trabajo realizado por estudiantes | |
|---|---|
| Título | La Catenaria. Grupo 24 |
| Asignatura | Teoría de Campos |
| Curso | 2024-25 |
| Autores | David Santafé Palacios Pedro Suñé Pérez Beatriz Bernal Castañeda Raquel Roque Serrano |
| Este artículo ha sido escrito por estudiantes como parte de su evaluación en la asignatura | |
La catenaria es una curva fundamental en ingeniería civil, ya que describe la forma que adoptan los cables o cadenas flexibles suspendidos bajo su propio peso, sin otras fuerzas externas. Su aplicación es clave en el diseño de estructuras como puentes colgantes, líneas de transmisión eléctrica y cubiertas tensadas, donde la eficiencia estructural y la distribución uniforme de tensiones son esenciales. Este trabajo explora las propiedades matemáticas de la catenaria, su relación con otras curvas como la parábola y sus principales aplicaciones prácticas, destacando su importancia en la optimización y seguridad de proyectos ingenieriles.
Siendo la curva representada por:
[math] γ(t) = (x(t),y(t)) = (t,Acosh(t/A)), t∈(-1,1)[/math]
Para la representación y cálculos de a continuación usaremos el programa Matlab
Contenido
- 1 Dibujar la curva
- 2 Calcular los vectores velocidad γ'(t) y aceleración γ"(t), y dibujarlos junto a la curva
- 3 Longitud de curva
- 4 Vectores tangente t(t) y normal n(t)
- 5 Cálculo de curvatura k(t)
- 6 Circunferencia osculatriz
- 7 La catenaria
- 8 Ejemplos de la Catenaria
- 9 Parábola y = A + x^2/A y catenaria. Semejanzas
- 10 La catenaria en ℝ3
- 11 Supongamos que la densidad de la superficie del apartado anterior viene dada por la función:
- 12 Referencias
1 Dibujar la curva
1.1 Código
% Definir la parametrización
a=2;
t = linspace(-1, 1, 1000);
x = t;
y = a*cosh(t/a);
% Dibujar la curva
figure;
plot(x, y, 'LineWidth', 2);
title('Curva parametrizada: \gamma(t) = (t, a*cosh(t/a))');
xlabel('x');
ylabel('y');
grid on;
2 Calcular los vectores velocidad γ'(t) y aceleración γ"(t), y dibujarlos junto a la curva
2.1 Definición vector posición, velocidad y aceleración
El vector posición es el que va desde el origen del sistema de referencia hasta la ubicación de la partícula. El vector velocidad se obtiene al derivar el vector posición con respecto al tiempo. Por su parte, el vector aceleración es la derivada del vector velocidad. En general, el vector aceleración γ′′(t) no tiene por qué ser ortogonal al vector velocidad γ′(t). Sin embargo, sí lo será si la curva γ(t) está parametrizada por la longitud de arco, es decir, cuando la magnitud de la velocidad ∣γ′(t)∣=1|.
2.2 Representación de los vectores
% Definir la parametrización
a=2;
t = linspace(-1, 1, 20);
x = t;
y = a*cosh(t/a);
% Dibujar la curva
figure;
plot(x, y, 'LineWidth', 2);
title('Curva parametrizada: \gamma(t) = (t, a*cosh(t/a))');
xlabel('x');
ylabel('y');
grid on;
% Velocidad y aceleración
V1 = ones(size(t));
V2 = (a/a)*sinh(t/a);
A1 = zeros(size(t));
A2 = (a/a^2)*cosh(t/a);
% Gráfica
figure
hold on
plot(x, y, 'r');
quiver(x, y, V1, V2, 1, "Color", "c");
quiver(x, y, A1, A2, 1, "color", "m");
axis equal
hold off;
% Centrado de la grafica en el origen de coordenadas
ax = gca;
ax.XAxisLocation = 'origin';
ax.YAxisLocation = 'origin';
% Etiquetas
xlabel("x", "FontSize", 10);
ylabel("y", "FontSize", 10);
3 Longitud de curva
Hemos realizado el calculo de la longitud total de la curva mediante código de MATLAB. Se sabe que la longitud de una curva no depende de la parametrización elegida. La longitud se trata por tanto de un concepto asociado a la propia curva y no a la parametrizacioón que la describe.
3.1 Código MATLAB longitud de la curva
% Calcular longitud de la curva
a=2;
t=linspace(-1,1,50); %valores a t como vector en el intervalo dado
x = t;
y = a*cosh(t/a);
longitud = sum(sqrt(diff(x).^2 + diff(y).^2)); % ponemos la fórmula de la longitud de curva como la integral del módulo del vector velocidad
disp(['Longitud de la curva: ' num2str(longitud)]); % imprime el resultado obtenido como longitud de curva
% Calcular longitud de la curva y longitud acumulativa
longitud_seg = sqrt(diff(x).^2 + diff(y).^2);
longitud_acum = [0, cumsum(longitud_seg)]; % Agregar un cero al inicio para que tengan la misma longitud
% Ajustar t para que tenga la misma longitud que longitud_acum
t_acum = linspace(-1, 1, length(longitud_acum));
% Mostrar la longitud de la curva numéricamente
longitud_total = longitud_acum(end);
disp(['Longitud total de la curva: ' num2str(longitud_total)]);
% Graficar la longitud
figure;
plot(t_acum, longitud_acum, 'LineWidth', 2);
title('Longitud de la curva');
xlabel('t');
ylabel('Longitud ');
grid on;
Se obtiene una longitud total de la curva de 2.0843
4 Vectores tangente t(t) y normal n(t)
Un vector unitario tangente tiene magnitud uno y es tangente a una curva en un punto, indicando el cambio en dirección sin alterar la rapidez. En contraste, el vector unitario normal, también de magnitud uno, es perpendicular a la curva en ese mismo punto. Este último es clave para calcular la fuerza normal en objetos en movimiento, siendo ambos vectores fundamentales para analizar trayectorias y dinámicas.
Claramente [math]\vec n(t) \neq \vec 0 [/math] , por lo que se tiene que cumplir [math] γ′′(t) = κ(t)\vec n(t) [/math]
Se pueden obtener a partir de:
4.1 REPRESENTACIÓN
% Definición de los vectores normales y tangentes
t= linspace(-1,1,20); %Parámetro
a=2;
x= t;
y= a*cosh(t/a);
% Velocidades/tangentes/normales
V1 = ones(size(t));
V2 = (a/a)*sinh(t/a);
mod= sqrt(V1.^2+V2.^2);
t1= V1./mod;
t2= V2./mod;
n1= -t2;
n2= t1;
%Representación
figure
axis equal
hold on
plot (x ,y ,'b') ;
quiver(x,y,t1,t2,1,"Color","r") ;
quiver(x,y,n1,n2,1,"Color","g") ;
grid on
hold off;
title('Curva, tangente y normal' )
5 Cálculo de curvatura k(t)
En este análisis de la curva parametrizada γ(t)=(t,2cosh(t/2)), nos enfocamos en estudiar su curvatura κ, un parámetro que indica cuán alejada está la curva de ser una línea recta en cada punto. Graficando κ(t) , podemos observar cómo varía la "tensión" o el "giro" de la curva a lo largo de su recorrido, lo que nos da una comprensión más profunda de su comportamiento geométrico local.
Para calcularla se usará la siguiente expresión:
5.1 Código MATLAB de la curvatura
% Definir la parametrización
t = linspace(-1, 1, 50);
x = t;
y = 2*cosh(t/2);
% Velocidad y aceleración
V1 = ones(size(t));
V2 = sinh(t/2);
A1 = zeros(size(t));
A2 = cosh(t/2)/2;
% Calcular la curvatura
numerador = V1 .* A2 - V2 .* A1;
denominador = (V1.^2 + A1.^2).^(3/2);
curvatura = abs(numerador ./ denominador);
% Graficar la curvatura en función de t
figure;
plot(t, curvatura, 'LineWidth', 2);
title('Gráfica de la Curvatura \kappa(t)');
xlabel('t');
ylabel('\kappa(t)');
grid on;
6 Circunferencia osculatriz
La circunferencia osculatriz de una curva en P es la circunferencia contenida en el plano osculador Ω, de centro el centro y radio de la curvatura.
La circunferencia osculatriz proporciona una buena aproximación a la curva en las proximidades del punto \(P\).
En nuestro caso, [math]P=(γ(0.5),0.5).[/math], por lo que el radio y el centro se calculan de la siguiente manera:
6.1 Código para representar la curva con su circunferencia osulatriz
%Definir centro y radio
%radio
a=2;
t=0;
V1 = ones(size(t));
V2 = (a/a)*sinh(t/a);
A1 = zeros(size(t));
A2 = (a/a^2)*cosh(t/a);
K=((V1.*A2)-(V2.*A1))./(((V1.^2)+(A1.^2)).^(3/2));
radio=(1/K);
%centro
normal1=(-A1)./(sqrt(V1.^2+A1.^2));
normal2=(V1)./(sqrt(V1.^2+A1.^2));
normal=[normal1,normal2];
centro=[t,a*cosh(t/a)]+(1/K).*normal;
% Crear un conjunto de ángulos para generar puntos en la circunferencia
theta = linspace(0, 2*pi, 100);
% Calcular las coordenadas de los puntos en la circunferencia
x_circunferencia = centro(1) + radio * cos(theta);
y_circunferencia = centro(2) + radio * sin(theta);
% Definir la parametrización de la catenaria
t = linspace(-1.5, 1.5, 100);
a=2;
x_catenaria = t;
y_catenaria = a*cosh(t/a);
% Dibujar la circunferencia y la catenaria en la misma gráfica
figure;
plot(x_circunferencia, y_circunferencia, 'b-', 'LineWidth', 2);
hold on; % Mantener la gráfica actual y agregar nuevas
plot(x_catenaria, y_catenaria, 'r-', 'LineWidth', 2);
% Configurar el aspecto del gráfico
axis equal; % Hace que las unidades en x e y sean iguales
grid on;
title('Circunferencia y Catenaria');
xlabel('Eje X');
ylabel('Eje Y');
legend('Circunferencia', 'Catenaria');
hold off; % Liberar la gráfica actual para futuros trazados
7 La catenaria
La catenaria es la curva cuya forma es la que adopta una cuerda de densidad uniforme sujeta por sus dos extremos y sometida únicamente a la fuerza de la gravedad.
La catenaria tiene como ecuación:
En lo general la ecuación de la catenaria se refiere a cadenas o cuerdas infinitamente flexibles e inextensibles. El requisito de flexibilidad infinita se refiere a que la rigidez flexional sea nula y el requisito de inextensibilidad se refiere a que la longitud de cada tramo de la misma no varíe a pesar de estar sometido a fuerzas. Obviamente en las cuerdas reales estos requisitos se cumplen sólo de forma aproximada. Para cuerdas de gran longitud, la elasticidad de la cuerda las aleja del comportamiento perfectamente inextensible. Si bien la catenaria de una cuerda inextensible es siempre una curva plana, para cables gruesos de pequeña longitud la rigidez flexional finita hace que su deformada no necesariamente esté contenida en un plano.
Una aplicación de la catenaria se ve por ejemplo en la arquitectura. Dado un elemento lineal sometido solo a cargas verticales, la forma catenaria es precisamente la forma del eje baricéntrico que minimiza las tensiones. Esa propiedad puede aprovecharse para el diseño de arcos. De este modo un arco en forma de catenaria invertida es precisamente la forma en la que se evita la aparición de esfuerzos distintos de los de compresión, como son los esfuerzos cortantes o los flectores.
Por esa razón, una curva catenaria invertida es un trazado útil para un arco en la arquitectura, forma que fue aplicada, entre otros, y fundamentalmente, por Antonio Gaudí, quien utilizaba maquetas para el estudio de estas estructuras, para luego volcar aquella información en los planos de sus obras.
8 Ejemplos de la Catenaria
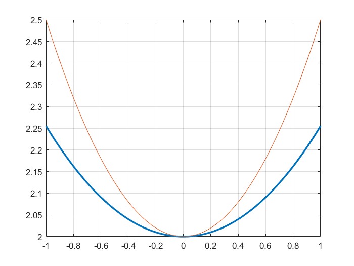
9 Parábola y = A + x^2/A y catenaria. Semejanzas
En la siguiente imagen podemos ver que la catenaria y la curva que se representa en el dibujo son dos cruvas del mismo tipo, parábolas. El único punto en el que coinciden es en el vértice. Las dos curvas tienen su vértice en el punto (0,2).
% Definir la parametrización
a=2;
t = linspace(-1, 1, 1000);
x = t;
y = a*cosh(t/a);
%Dibujar la parábola
z=linspace(-1,1,1000);
F=a+((z.^2)./a);
% Dibujar la curva
figure;
plot(x, y, 'LineWidth', 2);
hold on
plot(z,F)
hold off
grid on;
10 La catenaria en ℝ3
Para dibujar la catenaria en [math] \mathbb{R}^3 [/math] se tiene que parametrizar en coordenadas cartesianas de la siguiente manera:
[math]γ(t) = (x1(t), x2(t), x3(t)) = (0, cosh(t), t), t ∈ (−1, 1)[/math].
% Parámetros
u = linspace(-1, 1, 100);
v = linspace(0, 2*pi, 100);
[U, V] = meshgrid(u, v);
% Parametrización de la superficie en coordenadas cilíndricas
X1 = cosh(U) .* cos(V);
X2 = cosh(U) .* sin(V);
X3 = U;
% Dibujar la superficie de revolución
figure;
surf(X1, X2, X3, 'EdgeColor', 'none');
title('Superficie de Revolución de la Catenaria alrededor del eje x3');
xlabel('x_1');
ylabel('x_2');
zlabel('x_3');
axis equal;
grid on;
11 Supongamos que la densidad de la superficie del apartado anterior viene dada por la función:
12 Referencias
Bibliografía
- Apuntes de clase y de moodle de Teoría de Campos, profesor Carlos Castro.
- Apuntes de informática del año pasado, del profesor Juan Viu Sos.
Enlaces externos



