Diferencia entre revisiones de «ECUACIÓN DEL CALOR»
(→. Dibujo para \kappa=1/2) |
(→. Dibujo para \kappa=1/2) |
||
| Línea 193: | Línea 193: | ||
=. Dibujo para <math>\kappa=1/2</math> = | =. Dibujo para <math>\kappa=1/2</math> = | ||
| − | [[Archivo: Ejercicio6 parte1 | + | [[Archivo: Ejercicio6 parte1.png|500px|thumb|right|Aproximación de la función u, dibujada para <math>(x,t)\in[0,1]\times[0,1].</math>]] |
[[Archivo: Ejercicio6 parte2.png |500px|thumb|right|Aproximación de la función u, dibujada para <math>(x,t)\in[0,1]\times[0,1].</math>]] | [[Archivo: Ejercicio6 parte2.png |500px|thumb|right|Aproximación de la función u, dibujada para <math>(x,t)\in[0,1]\times[0,1].</math>]] | ||
Revisión del 17:39 5 mar 2024
| Trabajo realizado por estudiantes | |
|---|---|
| Título | Ecuación del calor. Grupo GRwM |
| Asignatura | EDP |
| Curso | 2023-24 |
| Autores | Arturo Barrena y Mario Ríos |
| Este artículo ha sido escrito por estudiantes como parte de su evaluación en la asignatura | |
Contenido
- 1 . Introducción
- 2 . Planteamiento del sistema
- 3 . Deducción de la Solución estacionaria
- 4 . Resolución de la parte no estacionaria
- 5 . Dibujo para [math]t\in[0,1][/math]
- 6 . Flujo entrante y saliente
- 7 . Dibujo para [math]\kappa=1/2[/math]
- 8 . Cambio de condición inicial
- 9 . Principio del Máximo
- 10 . Solución fundamental de la ecuación del calor en dimensión 1
- 11 . Solución de la ecuación del calor para el semi-espacio positivo
- 12 . Ecuación del calor y la convolución
- 13 . Ecuacion del calor de dimensión 2
1 . Introducción
La visualización de soluciones de la ecuación del calor en una dimensión constituye una herramienta poderosa para desentrañar los intricados patrones de propagación térmica en sistemas unidimensionales. En este estudio, nos sumergimos en la riqueza matemática que rodea la representación gráfica de soluciones, explorando la diversidad de comportamientos térmicos que emanan de este modelo fundamental. A través de la creación visual, buscamos capturar la esencia dinámica de la ecuación del calor y ofrecer una perspectiva única sobre cómo la temperatura evoluciona en función del tiempo y la posición.
La ecuación del calor en una dimensión sirve como un punto de partida teórico sólido para comprender la difusión térmica en estructuras lineales. Al trazar diferentes soluciones, nos sumergimos en el tejido mismo de la propagación térmica, revelando detalles intrincados que, de otra manera, podrían escapar a una descripción puramente analítica. Este enfoque gráfico no solo ilustra la dinámica temporal de la temperatura, sino que también destaca la influencia de condiciones iniciales y parámetros en la evolución térmica a lo largo del espacio unidimensional.
2 . Planteamiento del sistema
Se considera una varilla metálica que ocupa el intervalo [0, 1] y que se encuentra aislada por su superficie lateral, de manera que la conducción de calor sólo se produce en la dirección longitudinal. La temperatura inicial de la varilla es 0 grados. En el extremo izquierdo se consigue mantener la temperatura a 0 grados mientras que en el derecho la temperatura es siempre de 1 grado. De acuerdo con todas estas indicaciones, el sistema de EDP que modeliza el comportamiento de la temperatura es el siguiente:
donde [math]u(x,t)[/math] es la temperatura en la posición [math]x[/math] en el tiempo [math]t[/math], [math]\kappa\gt0[/math] es la constante de conductividad térmica y [math]c[/math] es el calor específico del material, el cual también se considera constante. Las constantes [math]\kappa[/math] y [math]c[/math] provienen de las relaciones:
donde [math]\vec{q}[/math] es el flujo de calor y [math]e[/math] es la energía calorífica. Cabe destacar que por simplificar el problema se suelen tomar los valores [math]\kappa[/math] y [math]c[/math] como constantes tal y como se ha hecho en este caso, ya que en bastantes casos de interés es razonable ignorar su variación. Si simplificamos aún más, suponiendo que ambas constantes son igual a 1, se tiene el siguiente sistema:
3 . Deducción de la Solución estacionaria
Antes de tratar de resolver el sistema, intentemos conjeturar qué podría suceder. Dado que la temperatura en el lado derecho es mayor que la del lado izquierdo según las condiciones frontera, el calor comenzará a fluir desde el extremo más caliente, aumentando la temperatura dentro de la barra y causando una salida de calor hacia el lado frío. Por otro lado, el aumento interior de la temperatura hace que el flujo de entrada de calor disminuya con el tiempo (ya que el flujo de entrada es exactamente la derivada de la temperatura con respecto a x cambiada de signo), mientras que el flujo de salida aumenta. Esperamos que tarde o temprano los dos flujos se equilibren entre sí y que la temperatura eventualmente alcance una distribución de estado estacionario. Por tanto, es razonable suponer que si se hace el límite cuando el tiempo tiende a infinito de la función temperatura [math]u[/math], se obtendrá una función que tan sólo depende de [math]x[/math], ya que la temperatura debe haber llegado al estado estacionario mencionado en algún momento. Por tanto, bajo esta suposición, la siguiente función [math]v[/math] está bien definida (depende sólo de x):
Además, cumple el sistema de EDO:
Si resolvemos este problema de valor inicial obtendremos:
Es decir, que una vez que la temperatura se estabilice y deje de variar con el tiempo, seguirá el comportamiento de esta función lineal [math]v[/math]. Dicho resultado será muy importante ya que nos permitirá homogeneizar el sistema planteado en la anterior sección.
4 . Resolución de la parte no estacionaria
Para comenzar a resolver el sistema de EDP inicial, homogeneizamos las condiciones frontera utilizando la solución estacionaria que hemos obtenido en el anterior apartado, planteando un problema equivalente con condiciones de frontera homogéneas. Para ello, es conveniente introducir la función:
De esta forma, la solución se compondrá de dos partes, la parte estacionaria y la parte no estacionaria, es decir que la podemos escribir de la siguiente forma:
donde [math]w(x,t)[/math] corresponde a la parte no estacionaria de la solución que es la abordaremos en esta sección. Veamos como podemos obtener las nuevas condiciones frontera y condiciones iniciales:
La función [math]w[/math] introducida nos permite llegar al sistema homogéneo, que será de la forma:
Ahora procedemos a la resolución del sistema por medio del método de separación de variables, es decir suponiendo que la solución es de la forma [math]w(x,t)=X(x)T(t)[/math]. De esta suposición, se obtienen dos problemas de valor inicial uno asociado a la parte espacial de la solución X(x) y el otro asociado a la parte temporal T(t). El primero de ellos será:
Para este problema tendremos como solución cualquiera de las siguientes auto-funciones [math]X_k=B\sin{(k \pi x)} [/math] para [math]k \in N [/math], con [math]B[/math] constante. Por otro lado, para el problema [math] T'+ \lambda T= 0 [/math] obtendremos como solución cualquiera de las siguientes auto-funciones [math] T_k= Ce^{-k^2\pi^2t} [/math] para [math]k \in N [/math], con [math]C[/math] constante. Sin embargo, el producto entre cualquiera de estas auto-funciones nos da una función solución de la ecuación diferencial y las condiciones frontera, que sin embargo, no cumple con la condición inicial. Para tratar de conseguir una solución que cumpla también la condición inicial proponemos la siguiente solución resultante de hacer una suma infinita del producto de las auto-funciones y hacer el desarrollo en serie de Fourier de la condición inicial del sistema para elegir los coeficientes que multiplican a los productos:
De modo que la expresión para la solución final será:
5 . Dibujo para [math]t\in[0,1][/math]
En esta sección veremos visualmente cuál es la forma de la solución obtenida anteriormente. Para ello, aproximaremos la forma de la solución considerando los 10 primeros términos de la serie. Además, tan sólo la dibujaremos en el intervalo temporal [math][0,1][/math], ya que este breve intervalo de tiempo es suficientemente grande como para llegar a observar claramente cómo la solución se acerca a su estado estacionario. Representarla para tiempos mayores que este no tiene sentido, teniendo en cuenta que la solución seguirá manteniéndose estacionaria con el tiempo tal y cómo ya sabemos.
Una vez dicho esto, dibujamos la aproximación de la solución u de forma tridimensional:
Se puede ver claramente cómo a medida que avanza el tiempo la solución va llegando a un estado estacionario. Esto se ve ya que la solución comienza a dejar de variar con el tiempo. Además, este estado estacionario viene claramente dado por la solución estacionaria obtenida anteriormente [math]v(x)=x[/math]. En la gráfica, se puede ver cómo a medida que pasa el tiempo la solución se va aproximando a dicha solución estacionaria la cual al estar representada tridimensionalmente tiene forma de plano. Además, podemos observar las oscilaciones cuando [math]t=0[/math] resultantes de hacer la serie de Fourier en la condición inicial, aproximando mediante senos.
5.1 . Código
clear all
close all
f=@(x)x;
xx=0:0.01:1;
tt=0:0.01:1;
A=zeros(10,length(xx));
for k=1:10
A(k,:)=2*(-1)^k/(k*pi) * sin(k*pi*xx);
end
B=zeros(10,length(tt));
for k=1:10
B(k,:)=exp(-k^2*pi^2*tt);
end
Suma=zeros(length(xx),length(tt));
for k=1:10
Suma = Suma + A(k,:)'*B(k,:);
end
U=repmat(f(xx)',1,length(tt)) + Suma;
%Gráficas
surf(xx,tt,U',"FaceColor","interp")
xlabel('x')
ylabel('t')
zlabel('u(x,t)')
legend('u(x,t)')
6 . Flujo entrante y saliente
6.1 .Código
clear all
close all
f_x=@(x)1;
tt=0:0.01:1;
B0=zeros(10,length(tt));
for k=1:10
B0(k,:)=2*(-1)^k * exp(-k^2*pi^2*tt);
end
B1=zeros(10,length(tt));
for k=1:10
B1(k,:)=2*(-1)^(2*k) * exp(-k^2*pi^2*tt);
end
q0=-f_x(0)-sum(B0);
q1=-f_x(1)-sum(B1);
%Gráficas
subplot(1,2,1)
plot(tt,q0)
xlabel('t')
ylabel('q(0,t)')
legend('q(0,t)')
subplot(1,2,2)
plot(tt,q1)
xlabel('t')
ylabel('q(1,t)')
legend('q(1,t)')
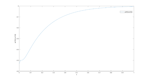
7 . Dibujo para [math]\kappa=1/2[/math]
7.1 . Código
clear all
close all
f=@(x)x;
xx=0:0.01:1;
tt=0:0.01:1;
A=zeros(10,length(xx));
for k=1:10
A(k,:)=2*(-1)^k/(k*pi) * sin(k*pi*xx);
end
B=zeros(10,length(tt));
for k=1:10
B(k,:)=exp(-k^2*pi^2/2*tt);
end
Suma=zeros(length(xx),length(tt));
for k=1:10
Suma = Suma + A(k,:)'*B(k,:);
end
U=repmat(f(xx)',1,length(tt)) + Suma;
%Gráficas
figure(1)
surf(xx,tt,U',"FaceColor","interp")
xlabel('x')
ylabel('t')
zlabel('u(x,t)')
legend('u(x,t)')
%Diferencia u(1/2,t)-v(1/2)
figure(2)
plot(tt,U(51,:)-f(1/2))
xlabel('t')
ylabel('u(1/2,t)-v(1/2)')
legend('u(1/2,t)-v(1/2)')
8 . Cambio de condición inicial
En esta sección supondremos ahora que la temperatura en el lado derecho también es de 0 grados. Además, cambiaremos la condición inicial, de forma que se tendrá el siguiente sistema de EDP que modeliza el comportamiento de la temperatura:
En este caso, como las condiciones frontera ya son homogéneas no es necesario calcular la solución estacionaria, la cual obviamente será la función nula [math]v(x)=0, 0\leq x\leq 1[/math]. Directamente, aplicamos el método de separación de variables llegando a que la solución será:
Véase que no podemos trabajar con la base trigonométrica usual [math]\{ 1, sen(\pi kx), cos((\pi kx)\}_{k=1}^{\infty} [/math] ya que no nos permite describir adecuadamente la solución. En su lugar, vamos a trabajar con la base [math]\{ \frac{1}{2}, sen((\frac{\pi}{2}+k\pi)x), cos((\frac{\pi}{2}+k\pi)x) \}_{k=1}^{\infty} [/math] que ha sido modificada de tal forma que podamos representar adecuadamente la solución .Extendiendo de forma impar la función [math]max \{0,1-4|x-1/2|\}[/math], vamos a tener la base [math]\{sen((\frac{\pi}{2}+k\pi)x)\}_{k=1}^{\infty} [/math] pues forma un conjunto completo en [math][0,1][/math] y es ortogonal. Es lógico que la base este compuesta por senos ya que al extender de forma impar es la manera más coherente de representar dicha función. Verificamos que la base es ortonormal:
Gracias a esta comprobación podemos ver que la base es ortogonal y completa por tanto podemos calcular los [math] c_{k} [/math] correspondientes a la solución que son los coeficientes de Fourier en esta nueva base. Planteamos la expresión de los [math] c_{k} [/math]:
Si realizamos la integral obtenemos:
También aportaremos una aproximación de estos coeficientes usando el método numérico del trapecio, para poder representar adecuadamente la solución.
9 . Principio del Máximo
El teorema del principio del máximo nos permite asegurar la unicidad del sistema. Dicho teorema nos dice lo siguiente:
Sea [math] u \in C^{2,1} (Q_T) \cap C(\overline{Q_T})[/math] que verifica [math]u_t - \Delta u\leq 0 [/math] en [math]Q_T[/math].Entonces u alcanza su máximo en la frontera parabólica:
[math]\max \limits_{(x,t) \in \overline{Q_T}} u = \max \limits_{(x,t) \in \partial _P Q_T} u [/math]
Nuestra solución correspondiente al apartado anterior cumplen todas las hipótesis del teorema del máximo, en primer lugar [math] u \in C^{2,1} (Q_T) \cap C(\overline{Q_T})[/math] además por el apartado anterior sabemos que la u que es la solución correspondiente al sistema cumple la expresión [math]u_t - \Delta u\leq 0 [/math]. Además la condición inicial converge uniformemente de manera que la condición que necesitamos para la continuidad se cumple a la perfección. (HAY QUE JUSTIFICAR POR QUE LA CONDICION INICIAL CONVERGE UNIFORMEMENTE).
De esta forma si consideramos dos soluciones u y v de tal forma que definimos w=u-v que satisface:
Aplicando el principio del máximo obtenemos: [math] \min \limits_{(x,t) \in \partial _P Q_T}w \leq w \leq \max \limits_{(x,t) \in \partial _P Q_T}w [/math] de aqui deducimos que [math]w \equiv 0[/math] por tanto podemos concluir que u=v, quedando mostrado que la solución del sistema es única.
10 . Solución fundamental de la ecuación del calor en dimensión 1
En este apartado mostraremos cual es el comportamiento de la solución fundamental ecuación del calor, para poder hacer una buena representación tomaremos [math] x \in [−1, 1] [/math] y [math] t \in [10^{-2}, 1] [/math]. Se define la solución fundamental en una dimensión como:
10.1 .Código
11 . Solución de la ecuación del calor para el semi-espacio positivo
Continuando con la idea de representar la solución de la ecuación del calor se impondrá una serie de condiciones sobre el sistema para ver como se comporta la solución, dichas condiciones serán; la condición inicial [math] u(x, 0) = 0 [/math] y la condición frontera [math]u(0, t) = 1 [/math].
11.1 .Código
12 . Ecuación del calor y la convolución
Variando las condiciones iniciales de la ecuación del calor podemos obtener diferentes soluciones, en este caso si imponemos que el dato inicial sea [math]u_{0}(x) = 1_[−1,1] [/math] su solución estará definida por la convolución: [math]u(x,t) = \int_{-\infty}^{\infty} K(x-y) \cdot u_{0}(y) dy [/math]
donde K(x,t) es la solución fundamental presentada anteriormente. Se mostrará la solución para diferentes instantes de tiempo, para aproximar la integral que viene dada por la convolución usaremos el método numérico del trapecio.
12.1 .Código
13 . Ecuacion del calor de dimensión 2
Ahora se mostrará cual es la ecuación del calor para el caso bidimensional donde se necesitan 3 variables para abordar este sistema, dicha expresión tendrá la forma:
- [math]{\partial u\over \partial t} = \alpha \left({\partial^2 u\over \partial x^2 } + {\partial^2 u\over \partial y^2 } + {\partial^2 u\over \partial z^2 }\right)[/math] [math] = \alpha ( u_{xx} + u_{yy} + u_{zz} ) \quad [/math]
donde:
- [math]u = u \left(x, y, z,t\right)[/math] es la temperatura como una función del espacio y del tiempo;
- [math]\frac{\partial u}{\partial t}[/math] es la razón de cambio de temperatura en un punto respecto del tiempo;
- [math]u_{xx},u_{yy}, u_{zz}[/math] son derivadas segundas parciales (conducciones térmica) de la temperatura respecto de [math]x,y,z[/math], respectivamente;
- [math]\alpha = \frac{k}{c_p\rho}[/math] es la difusividad térmica, una cantidad específica del material que depende de la conductividad térmica [math]k[/math], la densidad de masa [math]\rho[/math], y la calor específico [math]c_p[/math].
La ecuación del calor es una consecuencia de la ley de Fourier de conducción . Las soluciones de la ecuación del calor se caracterizan por una suavidad gradual de la distribución de temperatura inicial por el flujo de calor desde las áreas más cálidas hacia las más frías de un objeto. Generalmente, muchos estados diferentes y condiciones iniciales tienden al mismo equilibrio estable. Veremos además que la solución según tiende a t=0 se vuelve mas singular por lo que podemos dar una serie de conclusiones a partir de la representación del sistema.