Diferencia entre revisiones de «Aproximación por Mínimos Cuadrados (grupo 3)»

De MateWiki
Saltar a: navegación, buscar
(Cálculo de la parábola)
Línea 178: Línea 178:
 
La ecuación de la parábola obtenida es: y=19.0035 + 0.7563x + 0.0035x²
 
La ecuación de la parábola obtenida es: y=19.0035 + 0.7563x + 0.0035x²
  
 
+
Al igual que con el caso anterior, podemos predecir un valor de la cantidad de partículas registrada. A las 10:00 habrá, aproximadamente, 26.96 µ/m3 partículas.
 
+
 
+
 
+
 
+
 
+
 
+
  
 
===  Cálculo del error cuadrático medio  ===
 
===  Cálculo del error cuadrático medio  ===

Revisión del 17:42 12 nov 2019

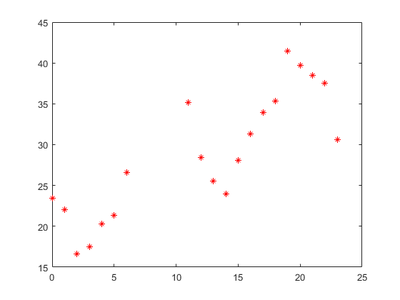
"La estación que mide la calidad del aire en Moratalaz registra cada hora la densidad de partículas por metro cúbico en un fichero de datos. Por un error, el dispositivo ha fallado de 7:00 a 10:00, de manera que faltan los datos asociados a esas horas".

horas µ/m^3
0 23.4
1 22.0
2 16.6
3 17.5
4 20.3
5 21.3
6 26.6
7 N.D
8 N.D
9 N.D
10 N.D
11 35.2
12 28.4
13 25.5
14 24.0
15 28.1
16 31.3
17 33.9
18 35.3
19 41.5
20 39.7
21 38.5
22 37.5
23 30.6

Se pide:

- 1º: "Dibujar los datos en una gráfica tiempo/concentración".

- 2ºa: "Ajustar los datos a una recta C = a + bt, donde C es la concentración, usando el método de mínimos cuadrados. Dibujar la recta y los puntos en la misma gráfica y calcular el error cuadrático medio de la aproximación. - 2ºb: Predicción de la recta para el valor de la concentración a las 10:00.

- 3º: "Ajustar los datos a una parábola C = a + bt + ct^2 usando el método de mínimos cuadrados. Responder a las mismas preguntas que en el apartado anterior."

- 4º: "Dado que uno espera una cierta periodicidad diaria y cada 12 horas (como consecuencia de las horas punta por la mañana y al mediodía), vamos a ajustar los datos a una función que contenga ambos periodos. Ajustar los datos a una función del tipo:

                                    C = a + b cos(2πt/24) + c sin(2πt/24) + d cos(4πt/24) + e sin(4πt/24)

donde a, b, c, d, e ∈ R son desconocidos, usando el método de mínimos cuadrados. Responder a las mismas preguntas que en el apartado anterior.

- 5º: "¿Cuál de las aproximaciones tiene un menor error cuadrático medio? ¿Qué predicción te parece la más fiable?".

1 Creación de la tabla de valores

Empleando Mathlab, se nombran dos variables con el nombre "t" para las horas, y con el nombre "d" para la densidad de partículas y se representan en una gráfica. Hay datos "d" ausentes debido a la falta de registro para esas horas (pudiéndose omitir los valores de dos formas: saltando de los valores de la matriz esas posiciones, o escribiendo nan en lugar del número).

Representación de puntos en la gráfica tiempo/concentración
figure (1)
t=[0,1,2,3,4,5,6,11,12,13,14,15,16,17,18,19,20,21,22,23] %Para crear el eje X
d=[23.4,22.0,16.6,17.5,20.3,21.3,26.6,35.2,28.4,25.5,24.0,
28.1,31.3,33.9,35.3,41.5,39.7,38.5,37.5,30.6]%Para crear el eje Y
plot(t,d,'r*') % Para ilustrar los valores





2 Cálculo y representación de una recta por mínimos cuadrados

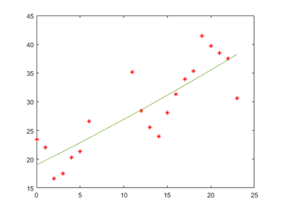
Se quiere aproximar los valores a una recta que "pase lo más cerca posible de todos los valores".

2.1 Cálculo de la recta

Colocando a continuación de las líneas de código anteriores:

Ajuste lineal mediante mínimos cuadrados
x1=[1 1 1 1 1 1 1 1 1 1 1 1 1 1 1 1 1 1 1 1]'
x2=[t']
A=[x1,x2]
B=[d']
Z=(A'*A)\(A'*B)
a=18.7545561807951
b=0.835160646215284
plot(t,a+b*t)
hold on %


Finalmente, obtenemos la recta que tiene como fórmula y=18.7546 + 0.8352*x

Con esta aproximación, podemos predecir el valor de la concentración de partículas a las horas a las cuales se produjo el fallo técnico. De esta forma, se tiene que a las 10:00 se registró, aproximadamente, un valor de 27.11 µ/m3 partículas.

2.2 Cálculo del error cuadrático medio

Para conocer el error cuadrático medio hay que ejecutar el siguiente comando basándose en el programa anterior.

% añadir al programa anterior
error=(sum((densidad-yy).^2))/20


El resultado del error cuadrático medio en este caso es= 15.9805.






3 Cálculo y representación de una parábola por mínimos cuadrados

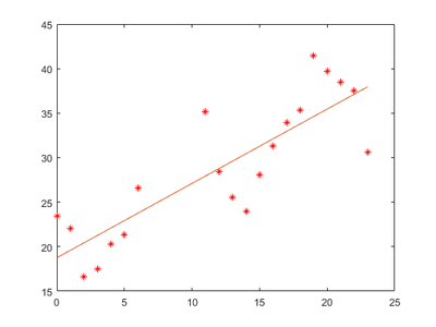
Ahora queremos crear una parábola (ecuación de 2º grado) mediante mínimos cuadrados que mejor se ajuste a los datos obtenidos en la medición, pues de esta forma se cometerá menos error que con el ajuste lineal de 1º grado (recta).

3.1 Cálculo de la parábola

Al igual que con la recta, colocando bajo las líneas de código del primer apartado.

Ajuste cuadrático mediante mínimos cuadrados
x3=[t.^2']
A1=[A,x3]
Z1=(A1'*A1)\(A1'*B)
c=19.0035116485221
d=0.756335637375577
e=0.00349790143540171
plot(t,c+d*t+e*(t.^2))
hold on %


La ecuación de la parábola obtenida es: y=19.0035 + 0.7563x + 0.0035x²

Al igual que con el caso anterior, podemos predecir un valor de la cantidad de partículas registrada. A las 10:00 habrá, aproximadamente, 26.96 µ/m3 partículas.

3.2 Cálculo del error cuadrático medio

Para conocer el error cuadrático medio que hemos conocido con esta aproximación se utiliza el mismo comando que se usó para la recta, pero aplicado para los datos de la parábola.

% añadir al programa anterior
error=(sum((densidad-yy).^2))/200


El error cuadrático medio en el caso de la parábola es= 15.9688





4 Cálculo y representación de una función trigonométrica por mínimos cuadrados

Una vez más, para tratar de reducir el error en lugar de una recta o una parábola, se basa en la suposición de la existencia de un periodo para la obtención de los valores.

Recordatorio: C = a + b cos(2πt/24) + c sin(2πt/24) + d cos(4πt/24) + e sin(4πt/24)


4.1 Cálculo de la función

Repitiendo el procaso anterior y colocando bajo las líneas de código del primer apartado.

Ajuste de los datos a la función pedida
m=(2*pi/24)
n=(4*pi/24)
x4=[cos(t*m)']
x5=[sin(t*m)']
x6=[cos(t*n)']
x7=[sin(t*n)']
A2=[x1,x4,x5,x6,x7]
Z2=(A2'*A2)\(A2'*B)
a=29.7322183227812
b=-2.15180938775857
c=-4.90253913577529
d=-2.46861102870589
e=-7.79309311015295
plot(a,b+g*cos(t*m)+c*sin(t*m)+d*cos(t*n)+e*sin(t*n))






4.2 Cálculo del error cuadrático medio