Diferencia entre revisiones de «Ejercicio 2: Circuitos eléctricos RL»

De MateWiki
Saltar a: navegación, buscar
(Apartado 3)
Línea 75: Línea 75:
 
Al resolver este problema de valor inicial obtenemos que la intensidad en cada instante de tiempo viene definido por la función <math> i(t)=2e^{-25t} </math>
 
Al resolver este problema de valor inicial obtenemos que la intensidad en cada instante de tiempo viene definido por la función <math> i(t)=2e^{-25t} </math>
 
Por lo tanto, podemos interpretar que a medida que avanza el tiempo, desde que abrimos el circuito la corriente tenderá exponencialmente a anularse como se puede apreciar en el siguiente gráfico:
 
Por lo tanto, podemos interpretar que a medida que avanza el tiempo, desde que abrimos el circuito la corriente tenderá exponencialmente a anularse como se puede apreciar en el siguiente gráfico:
[[Archivo:Graf3M|marco|centro]]
+
[[Archivo:Graf3M.png|marco|centro]]
  
 
==Circuito con más de una malla==
 
==Circuito con más de una malla==

Revisión del 23:42 3 mar 2013

1 Introducción

El circuito eléctrico RL más simple está formado por una resistencia,un inductor o bobina y una fuente de alimentación conectados en serie. centro

  • En una resistencia R, la Ley de Ohm establece:
 [math]i(t)={V(t)\over R}[/math]
  • En un inductor L la Ley de Faraday dice:

[math] V(t)=L {di\over dt}(t)[/math]

Donde i(t)es la intensidad de corriente, V(t) el voltaje, R la resistencia y L la inductancia de la bobina.

Las leyes de Kirchoff dicen:

  1. Ley de corrientes: En cada nodo, la suma de corrientes que entra es igual a la que sale.
  2. Ley de tensiones: En cada ciclo cerrado, la suma de diferenciales de potencias es nula.

2 Circuito RL en serie

La ecuación diferencial que se obtiene de la ley de Kirchoff de voltaje en el circuito de la figura 1 cuando está cerrado es:

[math] E(t)=R i(t)+ L {di\over dt}(t) [/math]


La intensidad en cada instante de tiempo t>0 se obtendrá resolviendo la ecuación diferencial.Suponiendo que en el instante t=0 el circuito pasa de estar abierto a cerrado y usando los siguientes valores:

[math] E(t)=10V, L=0.2H , R=5Ω [/math].

Tendremos que:

[math] 5i + 0.2 i' = 10 [/math]

Al resolverla, obtenemos la siguiente intensidad: [math] i(t)=2-2e^{-25t} [/math]

Y la gráfica resultante es la siguiente: centro

  • Ecuación diferencial resuelta numéricamente con el método de Euler
t0=0; tN=0.5;
h=(tN-t0)/50;
y0=0;N=50;
yy=y0;
y(1)=yy;
for n=1:N
    yy=yy+h*(50-25*yy);
    y(n+1)=yy;
end
x=t0:h:tN;
plot(x,y,'-');

El paso de discretización temporal (h) ha de ser muy pequeño para que el método sea estable. Aproximadamente h=1/100

  • Ecuación diferencial resuelta numéricamente con el método del Trapecio
t0=0;tN=0.5;
y0=0;
N=50;h=(tN-t0)/N;
yy=y0;
y(1)=yy;
for n=1:N;
yy=(yy+h*(50-12.5*yy))/(1+12.5*h);
y(n+1)=yy;
end
x=t0:h:tN;
plot(x,y,'-')


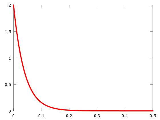
3 Apartado 3

Suponiendo que el circuito en el instante t=0 está cerrado con una intensidad [math] i(t)=2 A [/math] , y que lo abrimos repentinamente, calcular la intensidad en cada instante de tiempo y dibujarla en una gráfica.

Se nos esta planteando un problema de Cauchy: [math] 5i+0.2i'=0 [/math] :[math]i(0)=0 [/math]

Al resolver este problema de valor inicial obtenemos que la intensidad en cada instante de tiempo viene definido por la función [math] i(t)=2e^{-25t} [/math] Por lo tanto, podemos interpretar que a medida que avanza el tiempo, desde que abrimos el circuito la corriente tenderá exponencialmente a anularse como se puede apreciar en el siguiente gráfico:

centro

4 Circuito con más de una malla

De acuerdo a las leyes de Kirchoff, se obtiene el siguiente sistema de ecuaciones correspondiente a la figura: centro:


[math] E(t)=R_1i_1(t)+L_2i'_2(t)+R_2i_2(t)[/math]:

[math] E(t)=R_1i_1(t)+L_1i'_3(t)[/math]:

[math] i_1(t)=i_2(t)+i_3(t)[/math]

Sustituyendo la tercera ecuación en las otras dos se obtiene el sistema en términos de [math] i_2(t) [/math] e [math] i_3(t) [/math]:

[math] E(t)=(R_1+R_2)i_2(t)+R_1i_3(t)+L_2i'_2(t) [/math]:

[math] E(t)=R_1i_2(t)+R_1i_3(t)+L_1i'_3(t) [/math]

Suponiendo que la corriente en el circuito es nula en el instante en el que se cierra el circuito tenemos unas condiciones inciciales [math] i_2(0)=i_3(0)=0 [/math]

Si añadimos una nueva malla (similar a la de [math] R_2 [/math],[math] L_2 [/math]) con una resistencia [math] R_3 [/math] e inductor [math] L_3 [/math] el sistema de ecuaciones sería el siguiente:

[math] E(t)=R_1i_1(t)+R_2i_2(t)+R_3i_4(t)+L_3i'_4(t)[/math]:

[math] E(t)=R_1i_1(t)+R_2i_2(t)+L_2i'_5(t)[/math]:

[math] E(t)=R_1i_1(t)+L_1i'_3(t)[/math]:

[math] i_1(t)=i_2(t)+i_3(t)[/math]:

[math] i_2(t)=i_4(t)+i_5(t)[/math]

5 Método trapecio (sistemas)

clear allt0=0;tN=0.3;i0=[0 0]';N=1000;A=[-4800 -2400;-300 -300];h=(tN-t0)/N;ii=i0;i2(1)=i0(1);i3(1)=i0(2);C=[4000 500]';for n=1:N;ii=inv((eye(2)-h*A))*((eye(2)+h*A)*ii+2*h*C);i2(n+1)=ii(1);i3(n+1)=ii(2);endt=t0:h:tN;hold on plot(t,i2)plot(t,i3)hold off

centro