Diferencia entre revisiones de «Grupo 9 - Modelos Epidemiológicos(4)»
(→4.-MÉTODO DE RUNGE-KUTTA) |
|||
| (No se muestran 34 ediciones intermedias de 4 usuarios) | |||
| Línea 1: | Línea 1: | ||
| − | + | {{Trabajo|Modelo epidemiológico|[[:Categoría:Ecuaciones Diferenciales|Ecuaciones Diferenciales]]|[[:Categoría:Trabajos 2012-13|2012-13]]}} | |
| + | |||
| + | TRABAJO 4 – EPIDEMIAS – GRUPO 9 | ||
== 1.- INTERPRETACIÓN DE LOS PARÁMETROS == | == 1.- INTERPRETACIÓN DE LOS PARÁMETROS == | ||
| Línea 6: | Línea 8: | ||
| − | + | t: tiempo. Se rata de variable independiente de nuestro problema. | |
| − | + | S: población susceptible de contraer la enfermedad (por encontrarse en la zona de | |
| − | riesgo) | + | riesgo), para un determinado periodo de tiempo transcurrido=S(t). |
| − | ( | + | I: población de individuos infectados, para un determinado periodo de tiempo=I(t). |
| + | |||
| + | Conocido esto pues, se pasa a estudiar el problema. | ||
Teniendo el sistema: | Teniendo el sistema: | ||
<math> | <math> | ||
| Línea 47: | Línea 51: | ||
%S0=5000;I0=5; | %S0=5000;I0=5; | ||
for n=1:N; | for n=1:N; | ||
| − | T=[S(n);I(n)]+[h*(-A)*S(n) | + | T=[S(n);I(n)]+[h*(-A)*S(n)*I(n);h*A*S(n)*I(n)]-[0;h*(b+c)*I(n)]; |
S(n+1)=T(1); | S(n+1)=T(1); | ||
I(n+1)=T(2); | I(n+1)=T(2); | ||
| + | S0=S(1);I0=I(1); | ||
end | end | ||
plot(t,S,'r',t,I,'g') | plot(t,S,'r',t,I,'g') | ||
}} | }} | ||
| − | A continuación hemos realizado una comparación | + | |
| + | |||
| + | [[Archivo:DEFINITIVOEULER.jpg]] | ||
| + | |||
| + | [[Archivo:DEFINITIVOEULER2.jpg]] | ||
| + | |||
| + | A continuación hemos realizado una gráfica de comparación entre los 4 valores de h, paso de discretización, de donde observamos claramente, la mejor y mas fiable aproximación a medida que tomamos un valor mas pequeño del parámetro h. Resultando una función solución para el valor h=1E-4, que ha variado notablemente de la obtenida para el primer valor de h=1E-1, dándonos a entender que la función I, solución verdadera, estará mas próxima a la curva asociada a h=1E-4, que a la del h inicial. | ||
[[Archivo:Comparacion EULER.jpg]] | [[Archivo:Comparacion EULER.jpg]] | ||
| Línea 75: | Línea 86: | ||
== 4.-MÉTODO DE RUNGE-KUTTA == | == 4.-MÉTODO DE RUNGE-KUTTA == | ||
| + | En esta parte de nuestro trabajo compararemos el método de Euler con el método de Runge-Kutta para resolver nuestro sistema de ecuaciones diferenciales. Como ya sabemos el metodo de Euler aproxima la soluciones de nuestra ecuación por medio de la tangente ,y obteniendose la solución con un error aproximadamente de h. Mientras que el método de Runge-kutta a través del promedio de cuatro parámetros ( pendientes de las cuatro tangentes a la curva integral),dando la solución de la ecuación con un error h^5. | ||
| + | Por tanto podemos concluir,tal y como demostramos posteriormente, que el método de Runge-Kutta, parte de la misma idea que el de Euler pero mejorandola para dar un resultado con un error menor. | ||
| + | |||
El programa de Matlab será: | El programa de Matlab será: | ||
{{matlab|codigo= | {{matlab|codigo= | ||
| − | t0=0;tN=30; | + | t0=0;tN=30; |
a=0.003;b=0.3;c=0.2; | a=0.003;b=0.3;c=0.2; | ||
S0=700;I0=1; | S0=700;I0=1; | ||
| Línea 86: | Línea 100: | ||
p(1)=0; q(1)=0; | p(1)=0; q(1)=0; | ||
for n=1:N | for n=1:N | ||
| − | for i=1:1: | + | for i=1:1:4 |
p(i+1)=(-a)*(S(n)+h*p(i)/2)*(I(n)+h*q(i)/2); | p(i+1)=(-a)*(S(n)+h*p(i)/2)*(I(n)+h*q(i)/2); | ||
q(i+1)=(a)*(S(n)+h*p(i)/2)*(I(n)+h*q(i)/2)-(b+c)*(I(n)+h*q(i)/2); | q(i+1)=(a)*(S(n)+h*p(i)/2)*(I(n)+h*q(i)/2)-(b+c)*(I(n)+h*q(i)/2); | ||
end | end | ||
| − | S(n+1)=S(n)+(h/6)*(p(2)+ | + | p(5)=(-a)*(S(n)*h*p(4)*(I(n)+h*q(4) |
| − | I(n+1)=I(n)+(h/6)*(q(2)+ | + | q(5)=(a)*(S(n)+h*p(4))*(I(n)*h*q(4))-(b+c)*(I(n)+h*q(4)); |
| − | + | S(n+1)=S(n)+(h/6)*(p(2)+p(5)+2*p(3)+2*p(4)); | |
| − | eI(1)=I0; | + | I(n+1)=I(n)+(h/6)*(q(2)+q(5)+2*q(3)+2*q(4)); %Fin del código propio del cálculo por Runge-Kutta. |
| + | end | ||
| + | eS(1)=S0; | ||
| + | eI(1)=I0; %Cálculo de la aproximación según Euler, para posterior comparación. | ||
for j=1:N | for j=1:N | ||
T=[eS(j);eI(j)]+[-a*h*eS(j)*eI(j);a*h*eS(j)*eI(j)]+[0;-(b+c)*h*eI(j)]; | T=[eS(j);eI(j)]+[-a*h*eS(j)*eI(j);a*h*eS(j)*eI(j)]+[0;-(b+c)*h*eI(j)]; | ||
eS(j+1)=T(1); | eS(j+1)=T(1); | ||
eI(j+1)=T(2); | eI(j+1)=T(2); | ||
| − | + | end | |
| + | S(1)=S0; | ||
eS(1)=700; | eS(1)=700; | ||
I(1)=I0; | I(1)=I0; | ||
| − | eI(1)=1; | + | eI(1)=1; %Cálculo de la función diferencia de valores, de S e I, según los |
| + | distintos métodos para este apartado. | ||
for k=1:N | for k=1:N | ||
ErrS(k+1)=eS(k)-S(k); | ErrS(k+1)=eS(k)-S(k); | ||
ErrI(k+1)=eI(k)-I(k); | ErrI(k+1)=eI(k)-I(k); | ||
| − | + | end | |
| + | subplot(2,2,1) | ||
plot(t,S,'b',t,I,'r') | plot(t,S,'b',t,I,'r') | ||
subplot(2,2,2) | subplot(2,2,2) | ||
| Línea 118: | Línea 138: | ||
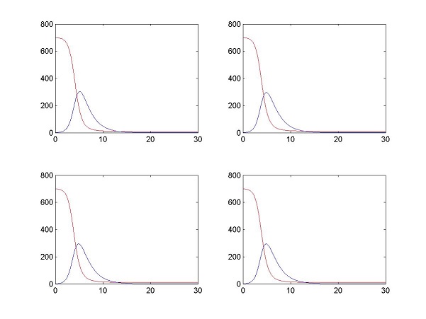
[[Archivo:RK-4formas.jpg]] | [[Archivo:RK-4formas.jpg]] | ||
| − | En | + | En las gráficas adjuntas se muestra la siguiente información : |
| + | 1- Gráfica de la aproximación de la solución por el método de Euler, para h=1E-4. | ||
| + | 2- Gráfica de la aproximación de la solución por el método de Runge-Kutta, para h=1E-4. | ||
| + | Con la intención de observar cuanta diferencia existe entre el valor, en cada punto, de las aproximaciones, por cada uno de los métodos. Creamos las funciones Err que nos darán una idea de la dispersión a lo largo del tiempo, de la diferencia del valor según Euler, con respecto a Runge-Kutta. | ||
| + | 3- Comparación de los valores, para la función infectados entre ambos métodos. | ||
| + | 4- Comparación de los valores, para la función susceptibles entre ambos métodos. | ||
[[Archivo:GráficaRk-Euler.jpg]] | [[Archivo:GráficaRk-Euler.jpg]] | ||
| Línea 129: | Línea 154: | ||
De la utilización del método del Trapecio resulta: | De la utilización del método del Trapecio resulta: | ||
| − | Sea : y'=f(t,y) y∈C( | + | Sea : y'=f(t,y) y∈C(I), t∈I⊂R |
y(t=0)=y0 | y(t=0)=y0 | ||
| − | + | y(1)-y(0)=∫ f(t)dt I=[a,b]. y(1)=y(0)+ ∫ f(t)dt | |
La aproximación del valor de factor integral será el valor del área del trapecio, con valores: | La aproximación del valor de factor integral será el valor del área del trapecio, con valores: | ||
| − | + | ∫ f(t)dt -- (t(1)-t(0))*[f(t0,y(0))+f(t1,y(1))]*(1/2) | |
| − | Con lo que resulta: y(1)=y(0)+(t(1)-t(0)) | + | Con lo que resulta: y(1)=y(0)+(t(1)-t(0))*[f(t0,y(0))+f(t1,y(1))]*(1/2). |
Se trata de un problema en el que se desea conocer el valor de la función y, en el punto inmediatamente | Se trata de un problema en el que se desea conocer el valor de la función y, en el punto inmediatamente | ||
después de t0, osea y(1) y esta incógnita se encuentra de un modo implícito en la ecuación que nos permite conocerlo. | después de t0, osea y(1) y esta incógnita se encuentra de un modo implícito en la ecuación que nos permite conocerlo. | ||
| − | + | Por ello la complejidad de despejar la incógnita ofrece dificultad en su aplicación. Para nuestro caso particular, la dificultad de resolver este tipo de ecuaciones implícitas, se ve aumentada al tratarse de un sistema de ecuaciones no lineales. Con lo cual las ventajas de la aplicación de los métodos usados frente al mencionado, se encuentran en la simplicidad y comodidad, ademas de un alto grado de precisión del método de Runge-Kutta. | |
== 5.- INFECTADOS EN EL MOMENTO DE DETECCIÓN DE LA ENFERMEDAD== | == 5.- INFECTADOS EN EL MOMENTO DE DETECCIÓN DE LA ENFERMEDAD== | ||
| − | Sabiendo que después de 15 días de la | + | Sabiendo que después de 15 días de detectar la infección, el número de infectados es 300 en una población susceptible de 20.000, para ese mismo periodo de tiempo. Se pide hallar el número de infectados al inicio de la epidemia. |
| + | |||
| + | Esta información nos proporciona el siguiente sistema de ecuaciones diferenciales, con nuevas condiciones en los extremos: | ||
| + | |||
| + | |||
| + | S' = -a*S*I; | ||
| + | I' = a*S*I - (b+c)*I; t∈(0,15) | ||
| + | |||
| + | |||
| + | S(15)=20.000; I(15)=300; | ||
| + | |||
| + | |||
| + | |||
Utilizaremos el siguiente programa en MATLAB : | Utilizaremos el siguiente programa en MATLAB : | ||
{{matlab|codigo= | {{matlab|codigo= | ||
| − | t0=0; tN=15; | + | t0=0; tN=15; %Como principal particularidad: en este apartado han sido estudiadas las funciones T(t), S(t)% |
| − | h=1E-2; | + | h=1E-2; %a partir de valores extremos, pero en este caso no iniciales, sino del extremo final del |
| − | N=(tN-t0)/h; | + | N=(tN-t0)/h; %intervalo, debiendo obtener los valores de aproximación, para posteriormente invertirlos. |
a=0.003;b=0.3;c=0.2; | a=0.003;b=0.3;c=0.2; | ||
yS(1)=20000; | yS(1)=20000; | ||
| − | yI(1)=300; | + | yI(1)=300; |
| − | for i=1:N | + | for i=1:N |
y=[yS(i);yI(i)]+[-a*h*yS(i)*yI(i);a*h*yS(i)*yI(i)]+[0;-(b+c)*h*yI(i)]; | y=[yS(i);yI(i)]+[-a*h*yS(i)*yI(i);a*h*yS(i)*yI(i)]+[0;-(b+c)*h*yI(i)]; | ||
yS(i+1)=y(1); | yS(i+1)=y(1); | ||
| Línea 166: | Línea 203: | ||
El resultado será de 11 (11,5) personas infectadas. | El resultado será de 11 (11,5) personas infectadas. | ||
| + | |||
== AUTORES == | == AUTORES == | ||
--[[Usuario:Guillermo Rodríguez|Guillermo Rodríguez]] ([[Usuario discusión:Guillermo Rodríguez|discusión]]) 23:18 3 mar 2013 (CET)--[[Usuario:JDiezOlaya|JDiezOlaya]] ([[Usuario discusión:JDiezOlaya|discusión]]) 23:15 3 mar 2013 (CET) ,Jorge Sempere , David Vicente Toural, Macarena Pastor Ramirez y María Fernández Ciudad | --[[Usuario:Guillermo Rodríguez|Guillermo Rodríguez]] ([[Usuario discusión:Guillermo Rodríguez|discusión]]) 23:18 3 mar 2013 (CET)--[[Usuario:JDiezOlaya|JDiezOlaya]] ([[Usuario discusión:JDiezOlaya|discusión]]) 23:15 3 mar 2013 (CET) ,Jorge Sempere , David Vicente Toural, Macarena Pastor Ramirez y María Fernández Ciudad | ||
| + | |||
| + | |||
| + | [[Categoría:Grado en Ingeniería Civil y Territorial]] | ||
| + | [[Categoría:Ecuaciones Diferenciales]] | ||
| + | [[Categoría:Trabajos 2012-13]] | ||
Revisión actual del 00:22 3 jun 2013
TRABAJO 4 – EPIDEMIAS – GRUPO 9
Contenido
1 1.- INTERPRETACIÓN DE LOS PARÁMETROS
Consideradas las variables:
t: tiempo. Se rata de variable independiente de nuestro problema.
S: población susceptible de contraer la enfermedad (por encontrarse en la zona de
riesgo), para un determinado periodo de tiempo transcurrido=S(t).
I: población de individuos infectados, para un determinado periodo de tiempo=I(t).
Conocido esto pues, se pasa a estudiar el problema. Teniendo el sistema: [math] \frac{\mathrm{d} S}{\mathrm{d} T}=-aSI ; \frac{\mathrm{d} I}{\mathrm{d} T}=aSI-bI-cI [/math]
Siendo a, b, c parámetros. De acuerdo con las hipótesis , hemos interpretado dichos parámetros. La ecuación I. es una función decreciente con el tiempo (suponemos constantes positivas). Se observa que la variación de la población S a lo largo del tiempo está en función del producto de la S y de la I, y además multiplicada por el parámetro a. Este parámetro a es el coeficiente que marca el ritmo de variación de sanos e infectados. La ecuación II. nos muestra la variación de la población ya infectada. El primer término de la ecuación se refiere a lavariación de la población infectada( aSI).Dentro de la población infectada habrá que restarle el número de curas y elnúmero de muertes. Puesto que dejan de formar parte de la población infectada,esto se observa en los dos últimos términos de la ecuación II. (-bI-cI). Por lo que: Parámetro b representa las curas. Parámetro c representa las muertes
2 2.- MÉTODO DE EULER PARA VALORES INICIALES CONOCIDOS
Utilización el método de Euler para resolver el sistema; del que nos dan los valores iniciales. a)S0=700 , I0=1 ; b)S0=500 , I0=2 ; dónde I0 Y S0 son los valores iniciales de infectados y susceptibles a contraer la enfermedad respectivamente. Para ambos casos, daremos como paso de discretización temporal : h1=1E-1 ; h2=1E-2 ; h3=1E-3 ; h4=1E-4 ; Utilizaremos el siguiente programa de MATLAB
clear all
t0=0 ; tN=30 ;
%h=1E-1;
%h=1E-2;
%h=1E-3;
h=1E-4;
N=(tN-t0)/h;
t=t0:h:tN;
a=0.003;b=0.3;c=0.2;
S0=700;I0=1;
%S0=5000;I0=5;
for n=1:N;
T=[S(n);I(n)]+[h*(-A)*S(n)*I(n);h*A*S(n)*I(n)]-[0;h*(b+c)*I(n)];
S(n+1)=T(1);
I(n+1)=T(2);
S0=S(1);I0=I(1);
end
plot(t,S,'r',t,I,'g')
A continuación hemos realizado una gráfica de comparación entre los 4 valores de h, paso de discretización, de donde observamos claramente, la mejor y mas fiable aproximación a medida que tomamos un valor mas pequeño del parámetro h. Resultando una función solución para el valor h=1E-4, que ha variado notablemente de la obtenida para el primer valor de h=1E-1, dándonos a entender que la función I, solución verdadera, estará mas próxima a la curva asociada a h=1E-4, que a la del h inicial.
3 3.- INTERPRETACIÓN DE UNOS NUEVOS VALORES A ELEGIR
Ante la posibilidad de poder elegir el número de infectados y susceptibles a serlo; hemos dado valores iniciales significativos para poder comparar los dados y los elegidos. Tomando en este caso, 700 susceptibles y 500infectados.
Primero valoraremos la gráfica del anterior ejercicio, para poder así compararla con la de este. Presenta una fase inicial con un crecimiento apenas apreciable hasta el segundo día a partir del cual los enfermos presentan un incremento relativamente exponencial hasta alcanzar un máximo en torno a los 300 sujetos alos 5 días del inicio del proceso , de ahí en adelante presenta un pendiente negativa bastante acusada provocada por las curaciones , o bien ,fallecimientos de los afectados, alcanzando valores cada vez menores .Alcanzando valores casi despreciables.
Mientras que para los nuevos valores se produce un desplazamiento de los gráficos hacia la región izquierda, con formas mucho más acusadas lo que nos da a entender que el número de afectados sufre incrementos mucho mayores que en el primer caso analizado para el mismo periodo de tiempo e incluso llegándolo a reducir. Análogamente, esta situación se desarrolla de forma similar en el decrecimiento de los enfermos, alcanzando valores despreciables en un periodo más breve.
Se presupone, y así se observa, que al modificarse los gráficos de los infectado a formas más bruscas, ocurrirá lo mismo con el que representa la población susceptible de enfermar, dada la proporcionalidad de los parámetros.
Cabe remarcar que, a partir de ciertos valores iniciales de infectados, la gráfica no puede ser en ningún caso un reflejo de la realidad puesto que el máximo de enfermos alcanzado en estos casos presenta un valor superior altotal de la población susceptible. Ciñéndonos a aspectos puramente matemáticos, el análisis será similar al realizado, sin embargo, en la aplicación a un caso real la función de infectados crecerá únicamente hasta alcanzar el número de individuos susceptibles de enfermar siendo imposible superar este valor. Partiendo de las conclusiones obtenidas en la primera comparación, es de esperar que las modificaciones producidas en la primera comparación se desarrollaran de forma similar en el segundo caso.
En la tabla siguiente se comprueba la veracidad de este razonamiento resaltando únicamente las claras diferencias entre las pendiente de ambos casos provocadas por la diferencia en el tamaño poblacional.
4 4.-MÉTODO DE RUNGE-KUTTA
En esta parte de nuestro trabajo compararemos el método de Euler con el método de Runge-Kutta para resolver nuestro sistema de ecuaciones diferenciales. Como ya sabemos el metodo de Euler aproxima la soluciones de nuestra ecuación por medio de la tangente ,y obteniendose la solución con un error aproximadamente de h. Mientras que el método de Runge-kutta a través del promedio de cuatro parámetros ( pendientes de las cuatro tangentes a la curva integral),dando la solución de la ecuación con un error h^5. Por tanto podemos concluir,tal y como demostramos posteriormente, que el método de Runge-Kutta, parte de la misma idea que el de Euler pero mejorandola para dar un resultado con un error menor.
El programa de Matlab será:
t0=0;tN=30;
a=0.003;b=0.3;c=0.2;
S0=700;I0=1;
h=1E-4;
N=(tN-t0)/h;
t=t0:h:tN
;S(1)=S0; I(1)=I0;
p(1)=0; q(1)=0;
for n=1:N
for i=1:1:4
p(i+1)=(-a)*(S(n)+h*p(i)/2)*(I(n)+h*q(i)/2);
q(i+1)=(a)*(S(n)+h*p(i)/2)*(I(n)+h*q(i)/2)-(b+c)*(I(n)+h*q(i)/2);
end
p(5)=(-a)*(S(n)*h*p(4)*(I(n)+h*q(4)
q(5)=(a)*(S(n)+h*p(4))*(I(n)*h*q(4))-(b+c)*(I(n)+h*q(4));
S(n+1)=S(n)+(h/6)*(p(2)+p(5)+2*p(3)+2*p(4));
I(n+1)=I(n)+(h/6)*(q(2)+q(5)+2*q(3)+2*q(4)); %Fin del código propio del cálculo por Runge-Kutta.
end
eS(1)=S0;
eI(1)=I0; %Cálculo de la aproximación según Euler, para posterior comparación.
for j=1:N
T=[eS(j);eI(j)]+[-a*h*eS(j)*eI(j);a*h*eS(j)*eI(j)]+[0;-(b+c)*h*eI(j)];
eS(j+1)=T(1);
eI(j+1)=T(2);
end
S(1)=S0;
eS(1)=700;
I(1)=I0;
eI(1)=1; %Cálculo de la función diferencia de valores, de S e I, según los
distintos métodos para este apartado.
for k=1:N
ErrS(k+1)=eS(k)-S(k);
ErrI(k+1)=eI(k)-I(k);
end
subplot(2,2,1)
plot(t,S,'b',t,I,'r')
subplot(2,2,2)
plot(t,eS,'b',t,eI,'r')
subplot(2,2,3)
plot(t,ErrS,'b')
subplot(2,2,4)
plot(t,ErrI,'r')
En las gráficas adjuntas se muestra la siguiente información :
1- Gráfica de la aproximación de la solución por el método de Euler, para h=1E-4. 2- Gráfica de la aproximación de la solución por el método de Runge-Kutta, para h=1E-4.
Con la intención de observar cuanta diferencia existe entre el valor, en cada punto, de las aproximaciones, por cada uno de los métodos. Creamos las funciones Err que nos darán una idea de la dispersión a lo largo del tiempo, de la diferencia del valor según Euler, con respecto a Runge-Kutta.
3- Comparación de los valores, para la función infectados entre ambos métodos. 4- Comparación de los valores, para la función susceptibles entre ambos métodos.
El problema a resolver ha sido estudiado por medio de métodos numéricos, todos ellos explícitos, ya que tanto el método de EULER, como el método de Runge-Kutta lo son. La solución obtenida por medio de estos métodos nos da una buena aproximación, del comportamiento de las poblaciones estudiadas en el tiempo. Entre los métodos numéricos, sin entrar a valorar el grado de error de los mismos, se distinguen los métodos implícitos y explícitos, La dificultad de emplear un método implícito como es el método Trapezoidal, en la resolución del problema, se encuentra en la aparición de la variable dependiente de un modo implícito, con lo que será necesario despejar la misma, cuya complejidad depende de cada caso.
De la utilización del método del Trapecio resulta:
Sea : y'=f(t,y) y∈C(I), t∈I⊂R
y(t=0)=y0
y(1)-y(0)=∫ f(t)dt I=[a,b]. y(1)=y(0)+ ∫ f(t)dt
La aproximación del valor de factor integral será el valor del área del trapecio, con valores:
∫ f(t)dt -- (t(1)-t(0))*[f(t0,y(0))+f(t1,y(1))]*(1/2)
Con lo que resulta: y(1)=y(0)+(t(1)-t(0))*[f(t0,y(0))+f(t1,y(1))]*(1/2).
Se trata de un problema en el que se desea conocer el valor de la función y, en el punto inmediatamente después de t0, osea y(1) y esta incógnita se encuentra de un modo implícito en la ecuación que nos permite conocerlo.
Por ello la complejidad de despejar la incógnita ofrece dificultad en su aplicación. Para nuestro caso particular, la dificultad de resolver este tipo de ecuaciones implícitas, se ve aumentada al tratarse de un sistema de ecuaciones no lineales. Con lo cual las ventajas de la aplicación de los métodos usados frente al mencionado, se encuentran en la simplicidad y comodidad, ademas de un alto grado de precisión del método de Runge-Kutta.
5 5.- INFECTADOS EN EL MOMENTO DE DETECCIÓN DE LA ENFERMEDAD
Sabiendo que después de 15 días de detectar la infección, el número de infectados es 300 en una población susceptible de 20.000, para ese mismo periodo de tiempo. Se pide hallar el número de infectados al inicio de la epidemia.
Esta información nos proporciona el siguiente sistema de ecuaciones diferenciales, con nuevas condiciones en los extremos:
S' = -a*S*I; I' = a*S*I - (b+c)*I; t∈(0,15)
S(15)=20.000; I(15)=300;
Utilizaremos el siguiente programa en MATLAB :
t0=0; tN=15; %Como principal particularidad: en este apartado han sido estudiadas las funciones T(t), S(t)%
h=1E-2; %a partir de valores extremos, pero en este caso no iniciales, sino del extremo final del
N=(tN-t0)/h; %intervalo, debiendo obtener los valores de aproximación, para posteriormente invertirlos.
a=0.003;b=0.3;c=0.2;
yS(1)=20000;
yI(1)=300;
for i=1:N
y=[yS(i);yI(i)]+[-a*h*yS(i)*yI(i);a*h*yS(i)*yI(i)]+[0;-(b+c)*h*yI(i)];
yS(i+1)=y(1);
yI(i+1)=y(2);
end
t=t0:h:tN;
yS=fliplr(yS);
yI=fliplr(yI);
plot(t,yI,'r')
yI(1)%SOLUCIÓN a tiempo=0
El resultado será de 11 (11,5) personas infectadas.
6 AUTORES
--Guillermo Rodríguez (discusión) 23:18 3 mar 2013 (CET)--JDiezOlaya (discusión) 23:15 3 mar 2013 (CET) ,Jorge Sempere , David Vicente Toural, Macarena Pastor Ramirez y María Fernández Ciudad





