Diferencia entre revisiones de «Circuitos eléctricos RL»
(→Método de Euler) |
(→Ecuacion diferencial) |
||
| Línea 24: | Línea 24: | ||
<math> i(t)=2-2e^{-25t} </math> | <math> i(t)=2-2e^{-25t} </math> | ||
con la gráfica: | con la gráfica: | ||
| − | [[Image:ecuacion.jpg| | + | |
| + | [[Image:ecuacion.jpg|center|thumb|600px|Ecuación: Método Euler]] | ||
==Método de Euler== | ==Método de Euler== | ||
Revisión del 16:57 4 mar 2013
Contenido
1 Introducción
El circuito eléctrico mas simple esta compuesto de una resistencia,un inductor o bobina y una fuente de alimentación.
- En una resistencia R, la Ley de Ohm establece:
[math]i(t)={V(t)\over R}[/math]
- En un inductor L la Ley de Faraday dice:
[math] V(t)=L\cdot i'(t)[/math] Donde i(t)es la intensidad de corriente, V(t) el voltaje, R la resistencia y L la inductancia o bobina. Las leyes de Kirchoff dicen:
- Ley de corrientes: En cada nodo, la suma de corrientes que entra es igual a la que sale.
- Ley de tensiones: En cada ciclo cerrado, la suma de diferenciales de potencias es nula.
2 Ecuacion diferencial
Un circuito RL cerrado, mediante las leyes de Kirchoff nos da la siguiente ecuacion diferencial:
[math] i'(t)+{R\over L}i(t)-{V(t)\over L}=0 [/math]
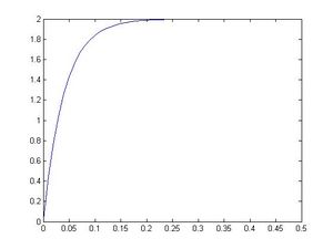
Suponiendo que en t=0 el circuito esta abierto; significa que no circula corriente, es decir que [math] i_0(t)=0 [/math]. Con estas condiciones: [math] V(t)=10V, L=0.2 y R=5Ω [/math] y la anterior nos sale como solucion de la ecuacion diferencial:
[math] i(t)=2-2e^{-25t} [/math]
con la gráfica:
3 Método de Euler
t0=0;
tN=0.5;
y0=0;
N=100;
h=(tN-t0)/100;
yy=y0;
y(1)=yy;
for n=1:N;
yy=yy+h*(50-25*yy);
y(n+1)=yy;
end
x=t0:h:tN;
plot(x,y,'x');- El paso de discretización temporal para que el método sea estable ha de ser muy pequeño, del orden de h=1/100
4 Método del trapecio
t0=0;
tN=0.5;
y0=0;
N=50;
h=(tN-t0)/N;
yy=y0;
y(1)=yy;
for n=1:N;
yy=(yy+h*(50-12.5*yy))/(1+12.5*h);
y(n+1)=yy;
end
x=t0:h:tN;
plot(x,y);
5 Euler con condiciones iniciales distintas
Si ahora tenemos un circuito por el que circula una corriente de 2A y desconectamos el generador del circuito, entonces la intensidad disminuirá progresivamente en el tiempo.
t0=0;
tN=0.5;
y0=2;
N=500;
h=(tN-t0)/500;
yy=y0;
y(1)=yy;
for n=1:N;
yy=yy+h*(-25*yy);
y(n+1)=yy;
end
x=t0:h:tN;
plot(x,y,'x');
6 Sistema de ecuaciones
De acuerdo a las leyes de Kirchoff, el sistema de ecuaciones correspondiente a la figura en cuestión es el siguiente:
[math] E(t)=R_1i_1(t)+L_2i'_2(t)+R_2i_2(t)[/math]:
[math] E(t)=R_1i_1(t)+L_1i'_3(t)[/math]:
[math] i_1(t)=i_2(t)+i_3(t)[/math]
Sustituyendo la tercera ecuación en las otras dos se obtiene el sistema en términos de [math] i_2(t) [/math] e [math] i_3(t) [/math]:
[math] E(t)=R_1{i_2(t)+i_3(t)}+L_2i'_2(t)+R_2i_2(t)[/math]:
[math] E(t)=R_1{i_2(t)+i_3(t)}+L_1i'_3(t) [/math]
A partir de las condiciones iniciales [math] i_2(0)=i_3(0)=0 [/math] podemos interpretar que la corriente en el circuito es nula en el momento inicial en el que se conecta el generador.
Si añadimos un nuevo ciclo con una resistencia [math] R_3 [/math] e inductor [math] I_3 [/math] (similares a [math] R_2 [/math],[math] L_2 [/math]) el sistema de ecuaciones varía del siguiente modo:
[math] i'_3(t)={E(t)\over L_3}-{{R_1+R_2+R_3}\over L_3}i_3(t)-{{R_1+R_2}\over L_3}i_4(t)+{R_1\over L_3}i_5(t) [/math]:
[math] i'_4(t)={E(t)\over L_2}-{{R_1+R_2}\over L_2}i_3(t)-{{R_1+R_2}\over L_2}i_4(t)-{R_1\over L_2}i_5(t) [/math]:
[math] i'_5(t)={E(t)\over L_1}-{R_1\over L_1}i_3(t)-{R_1\over L_1}i_2(t)-{R_1\over L_1}i_5(t) [/math]
7 Sistema de ecuaciones: Euler
clear all
t0=0;
tN=0.3;
i0=[0 0]';
N=1000;
A=[-4800 -2400;-300 -300];
h=(tN-t0)/N;
ii=i0;
i2(1)=i0(1);
i3(1)=i0(2);
for n=1:N;
ii=ii+h*(A*ii+[4000;500]);
i2(n+1)=ii(1);
i3(n+1)=ii(2);
end
t=t0:h:tN;
figure(3)
plot(t,i2);
hold on
plot(t,i3);8 Sistema de ecuaciones: Trapecio
clear all
t0=0;
tN=0.3;
i0=[0 0]';
N=1000;
A=[-4800 -2400;-300 -300];
h=(tN-t0)/N;
ii=i0;
i2(1)=i0(1);
i3(1)=i0(2);
for n=1:N;
ii=ii+h*(A*ii+[4000;500]);
i2(n+1)=ii(1);
i3(n+1)=ii(2);
end
t=t0:h:tN;
figure(3)
plot(t,i2);
hold on
plot(t,i3);